Nghiệp vụ | IT | |||
|---|---|---|---|---|
Người lập | Người duyệt | Người lập | Người duyệt | |
Tên, Chức danh | Công Thanh Hùng | |||
Ngày ký |
| |||
Jira Link | ||||
1. Card (Mô tả tính năng)
Là thư ký hội đồng thầu, tôi muốn tạo Báo cáo thầu để gửi tới các thành viên hội đồng thầu phê duyệt
2. Confirmation/ Acceptance Criteria (Tiêu chí nghiệm thu)
- Tạo mới Báo cáo thầu từ site đấu thầu
- Báo cáo thầu mẫu theo mẫu với các thông tin/ dữ liệu được lấy tự động từ gói thầu
| Phiên bản | Đường dẫn (Link) |
|---|---|
| version 1 | |
| version 2 | Báo cáo HĐT Tổng thầu Thi công Tân Trụ.docx |
3. Export thành file word
4. Import dữ liệu đồng bộ với hệ thống
5. Đính kèm file mềm (pdf) Báo cáo
6. Lưu tạm dữ liệu đang làm Báo cáo để tiếp tục hoàn thiện vào thời điểm khác
7. Hoàn thành quá trình làm Báo cáo để gửi Báo cáo đến các cấp phê duyệt
8. Gửi thông báo và đường Link truy cập cho các cấp phê duyệt qua email và quả chuông hệ thống
3. Conversation (Mô tả chi tiết)
3.1 UIUX:
3.1.1 Màn hình Lập báo cáo thầu
3.1.2 Màn hình Tạo báo cáo thầu
3.1.3 Màn hình Tạo báo cáo thầu
3.1.4 Màn hình Chi tiết công việc lập báo cáo thầu
3.2 Luồng:
3.3 API Spec: <gắn link tài liệu mô tả API vào đây>
3.4 Mô tả các trường dữ liệu trên màn hình:
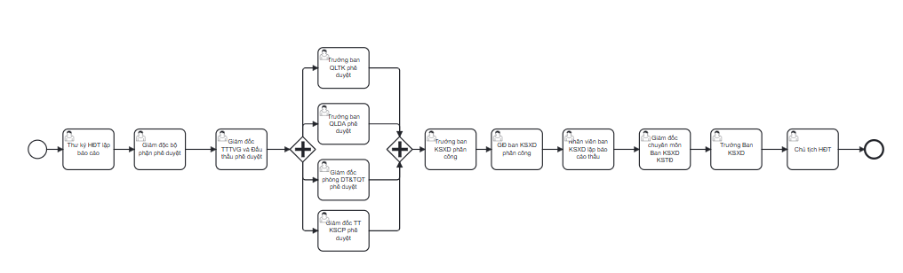
3.4.1. Quy trình phê duyệt báo cáo thầu
STT | Bước | Mô tả |
|---|---|---|
| 1 | Bước 1: Thư ký HĐT lập báo cáo thầu | Tại màn hình mời thầu Menu Site đấu thầu: thư ký thực hiện lập báo cáo mời thầu, hệ thống sẽ tự động kích hoạt và sinh công việc lập ở trạng thái hoàn thành Công việc sinh ra kế thừa thông tin chung gói thầu, thông tin nhà thầu đề xuất, giá trị gói thầu và tệp báo cáo đính kèm |
| 2 | Bước 2: Giám đốc bộ phận chuyên môn phê duyệt báo cáo thầu | Button |
| 3 | Lần ... | Button |
| 4 | Nhà thầu đề xuất | Droplist |
| 5 | Nội dung | Text |
| 6 | Tệp đính kèm | Button |
3.4.2. Màn hình Lập báo cáo thầu
STT | Field (Trường dữ liệu) | Type (Kiểu dữ liệu) | Required (Bắt buộc) | Validation (Quy định) | Description (Mô tả) |
|---|---|---|---|---|---|
| 1 | Tạo báo cáo | Button | Hệ thống chỉ cho phép nhấn khi:
Nhập đủ các trường thông tin bắt buộc (Nhà thầu đề xuất, Tệp đính kèm) | Chức năng cho phép người dùng mở Pop-up Tạo báo cáo thầu. Với màn hình xem lịch sử, nhấn vào hiển thị lịch sử thông tin đã lập. | |
| 2 | Trình phê duyệt | Button | Hệ thống chỉ cho phép nhấn khi:
Nhập đủ các trường thông tin bắt buộc (Nhà thầu đề xuất, Tệp đính kèm) | Chức năng cho phép người dùng mở Pop-up xác nhận trình phê duyệt. | |
| 3 | Lần ... | Button | Chức năng cho phép người dùng xem lịch sử các lần lập báo cáo thầu. Hệ thống mặc định khi mở màn hình "Lập báo cáo thầu" hiển thị lần mới nhất. Với mỗi lần công việc Lập báo cáo thầu được sinh ra (bị từ chối phê duyệt) hệ thống sẽ sinh một lần lập báo cáo thầu mới. | ||
| 4 | Nhà thầu đề xuất | Droplist | x | Hệ thống chỉ hiển thị danh sách các nhà thầu đủ điều kiện: Đã đạt hồ sơ kỹ thuật của lần phát hành gần nhất (tất cả thành viên hội đồng thầu đánh giá tất cả hồ sơ kỹ thuật là đạt) | Chức năng cho phép người dùng lựa chọn nhà thầu đề xuất thực hiện gói thầu. |
| 5 | Nội dung | Text | Cho phép người dùng nhập nội dung ghi chú trình phê duyệt | ||
| 6 | Tệp đính kèm | Button | x | Chức năng đính kèm chung của hệ thống |
3.4.3. Màn hình Tạo báo cáo thầu
STT | Field (Trường dữ liệu) | Type (Kiểu dữ liệu) | Required (Bắt buộc) | Validation (Quy định) | Description (Mô tả) |
|---|---|---|---|---|---|
| 1 | Nhà thầu đề xuất | Droplist | x | Hệ thống chỉ hiển thị danh sách các nhà thầu đủ điều kiện: Đã đạt hồ sơ kỹ thuật của lần phát hành gần nhất (tất cả thành viên hội đồng thầu đánh giá tất cả hồ sơ kỹ thuật là đạt) | Chức năng cho phép người dùng lựa chọn nhà thầu đề xuất thực hiện gói thầu. |
| 2 | Thuế suất | Number | Trường thông tin nhập thuế VAT hiện hành | ||
| 3 | Ghi chú đánh giá tài chính | Text area | Trường thông tin nhập ghi chú về đánh giá tài chính | ||
| 4 | Tiến độ thực hiện | Text area | Trường thông tin nhập thông tin về tiến độ hợp đồng | ||
| 5 | Hình thức hợp đồng | Text area | Trường thông tin nhập thông tin về hình thức hợp đồng | ||
| 6 | Điều khoản thương mại | Text area | Trường thông tin nhập thông tin về điều khoản thương mại | ||
| 7 | Hợp đồng mẫu | Text area | Trường thông tin nhập thông tin về hợp đồng mẫu | ||
| 8 | Mở tài khoản MSB | Text area | Trường thông tin nhập thông tin về mở tài khoản MSB | ||
| 9 | Lưu nháp | Button | Chức năng cho phép người dùng lưu lại các thông tin đã nhập. Chức năng sẽ không kiểm tra các trường thông tin bắt buộc (Nhà thầu đề xuất) | ||
| 10 | Xem trước | Button | Hệ thống chỉ cho phép nhấn khi nhập đủ các trường thông tin bắt buộc Hệ thống tự động hiển thị mẫu báo cáo tương ứng nhóm gói thầu (lấy theo loại gói thầu/loại YCMS)
| Chức năng cho phép người dùng xem trước mẫu báo cáo sau khi lựa chọn nhà thầu đề xuất và nhập các trường thông tin khác (nếu có) Hệ thống mở ra một thẻ mới Mẫu xem trước định dạng docx (word) | |
| 11 | Tải xuống | Button | Hệ thống chỉ cho phép nhấn khi nhập đủ các trường thông tin bắt buộc Hệ thống tự động hiển thị mẫu báo cáo tương ứng nhóm gói thầu (lấy theo loại gói thầu/loại YCMS)
| Chức năng cho phép người dùng tải xuống mẫu báo cáo sau khi lựa chọn nhà thầu đề xuất và nhập các trường thông tin khác (nếu có) Mẫu tải xuống định dạng docx (word) | |
| 12 | Đóng | Button | Cho phép người dùng thoát khỏi màn hình tạo mới báo cáo mà không lưu dữ liệu. |
3.4.4. Màn hình Xác nhận trình phê duyệt
STT | Field (Trường dữ liệu) | Type (Kiểu dữ liệu) | Required (Bắt buộc) | Validation (Quy định) | Description (Mô tả) |
|---|---|---|---|---|---|
| 1 | Tôi chắc chắn | Button | Chức năng cho phép người dùng kích hoạt quy trình phê duyệt báo cáo thầu. Hệ thống kích hoạt luồng quy trình phê duyệt báo cáo thầu. Với lần đầu tiên: công việc Lập báo cáo thầu sinh ra sẽ được tự động hoàn thành và hệ thống sinh ra công việc tiếp theo trong quy trình. Với các lần tiếp theo: Khi xác nhận hệ thống cập nhật công việc Lập báo cáo thầu tương ứng về trạng thái hoàn thành | ||
| 2 | Hủy | Button | Chức năng cho phép người dùng thoát khỏi pop-up xác nhận |
3.4.5. Màn hình Chi tiết công việc lập báo cáo thầu
STT | Field (Trường dữ liệu) | Type (Kiểu dữ liệu) | Required (Bắt buộc) | Validation (Quy định) | Description (Mô tả) |
|---|---|---|---|---|---|
1 | Thẻ trạng thái | Icon + text | Hiển thị trạng thái công việc Mặc định trạng thái hoàn thành với công việc sinh ra từ chức năng Lập báo cáo thầu lần | ||
2 | Nội dung công việc | Hyperlink | Mặc định tên theo cấu hình trong node Nhấn vào nội dung công việc hệ thống chuyển về màn hình Lập báo cáo thầu của gói thầu đó. Hệ thống cho phép cấu hình node nào là node sinh ra công việc Lập báo cáo này (kiểm tra trùng chỉ do phép cấu hình duy nhất 01 node trong 01 quy trình) | ||
3 | Ưu tiên | Icon + text | Trạng thái không ưu tiên do công việc đã được hoàn thành. Tuy nhiên với các công việc được sinh ra do bị từ chối phê duyệt → hệ thống mặc định trạng thái theo gói thầu. | ||
4 | Dự án | Text | Tên dự án của gói thầu | ||
5 | Tên gói thầu - Mua sắm | Text | Tên gói thầu | ||
6 | Thời gian băt đầu | Date time | Hiển thị thời gian sinh ra công việc | ||
7 | Thời gian kết thúc | Date time |
| ||
8 | OLA phản hồi | Text | Hiển thị OLA phản hồi được cài đặt trong quy trình | ||
9 | OLA xử lý | Text | Hiển thị OLA xử lý được cài đặt trong quy trình | ||
10 | Người giao việc | Icon + text |
| ||
11 | Người nhận việc | Icon + text | Hiển thị thông tin người thực hiện lập báo cáo thầu (ảnh đại diện + tên + phòng ban). | ||
12 | Thêm người tham gia | Button | Chức năng cho phép thêm thành viên phối hợp xử lý công việc. | ||
13 | Xóa người tham gia | Button | Chức năng cho phép xóa thành viên phối hợp xử lý công việc | ||
14 | Ghi chú dự án | Text | Hệ thống hiển thị thông tin ghi chú của dự án |



