Nghiệp vụ | IT | |||
|---|---|---|---|---|
Người lập | Người duyệt | Người lập | Người duyệt | |
Tên, Chức danh | ||||
Ngày ký | ||||
Jira Link | ||||
1. Card (Mô tả tính năng)
Là người thực hiện từ chối/ yêu cầu điều chỉnh tôi muốn thực hiện:
- Tôi muốn
2. Confirmation/ Acceptance Criteria (Tiêu chí nghiệm thu)
- Nhận thông báo cô
3. Conversation (Mô tả chi tiết)
3.1 UIUX:
3.2 Luồng:
STT | Bước | Mô tả |
|---|---|---|
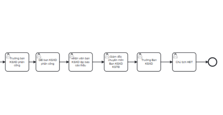
| 1 | Bước 1: Trưởng ban KSXD phân công giám đốc | Sau khi các Trưởng ban liên quan phê duyệt biểu mẫu báo cáo Mẫu 01a hoặc Mẫu 01b Trưởng ban KSXD tiếp nhận và phân công giám đốc chuyên môn để phụ trách gói thầu |
| 2 | Bước 2: Trưởng ban KSXD phân công giám đốc | Giám đốc KSXD chuyên môn phân công nhân viên phụ trách gói thầu |
| 3 | Bước 3: Nhân viên KSXD thực hiện lập báo cáo thầu trình Chủ tịch | Nhân viên KSXD thực hiện lập báo cáo thầu Mẫu 02 và lựa chọn thủ công lãnh đạo phê duyệt (cho phép tối đa 02 cấp) |
| 4 | Bước 4: Giám đốc KSXD chuyên môn phê duyệt | Giám đốc KSXD chuyên môn phê duyệt báo cáo thầu |
| 5 | Bước 5: Trưởng ban KSXD phê duyệt | Trưởng ban KSXD phê duyệt báo cáo thầu |
| 6 | Bước 6: Lãnh đạo phê duyệt | Lãnh đạo được lựa chọn tại bước 7 thực hiện phê duyệt (có thể 1 hoặc 2 cấp do nhân viên KSXD lựa chọn) |
3.3 API Spec: <gắn link tài liệu mô tả API vào đây>
3.4 Mô tả các trường dữ liệu trên màn hình:
Field (Trường dữ liệu) | Type (Kiểu dữ liệu) | Required (Bắt buộc) | Validation (Quy định) | Description (Mô tả) |
|---|---|---|---|---|
