Nghiệp vụ

IT

Người lập

Người duyệt

Người lập

Người duyệt

Họ & Tên

Công Thanh Hùng

Nguyễn Đức Trung



Tài khoản email/MS Team

HungCT2

trungnd3



Chức danh

Business Analyst (BA)

Product Owner (P.O)



Ngày soạn thảo/phê duyệt

 




Jira Ticket

[BSHKVH-1101] Quản lý GRID tổng thể ver 1 - Jira




1. Card (Mô tả tính năng)

Là người dùng tôi có thể tạo quản lý grid nhập liệu trên hệ thống BPM thông qua

  1. Tạo mới biểu mẫu dạng grid
  2. Thiết kế biểu mẫu grid dưới dạng kéo thả và đặt tên các trường thông tin
  3. Quản lý phiên bản biểu mẫu
  4. Tái sử dụng biểu mẫu ở các bước quy trình tương tự
  5. Cấu hình cách thức nhập dữ liệu cho trường hợp đặc biệt
  6. Tiện ích trong quá trình nhập liệu

2. Confirmation/ Acceptance Criteria (Tiêu chí nghiệm thu)

  1. Tạo mới biểu mẫu dạng grid

    1. Cho phép đặt tên biểu mẫu, mã biểu mẫu
    2. Cho phép gán biểu mẫu với bước quy trình, quy trình sử dụng tương ứng (node quy trình gán cho biểu mẫu)
    3. Cho phép copy biểu mẫu để chỉnh sửa tạo mới
  2. Thiết kế biểu mẫu grid dưới dạng kéo thả và đặt tên các trường thông tin
    1. Mặc định font chữ và cỡ chữ (theo thiết kế tập đoàn) 
    2. Cho phép thêm cột trường dữ liệu và đặt tên cột
    3. Cho phép xóa, sửa cột trường dữ liệu
    4. Cho phép thay đổi thứ tự cột bằng cách kéo thả
    5. Cho phép xem trước view biểu mẫu trong quá trình thiết kế
  3. Quản lý phiên bản biểu mẫu
    1. Cho phép tự tạo version mới khi người dùng sửa biểu mẫu 
    2. Khi biểu mẫu đã, đang được sử dụng thì bắt buộc phải tạo 1 version mới
    3. Cho phép xem lịch sử người tạo, thời gian tạo
  4. Tái sử dụng biểu mẫu ở các bước quy trình tương tự
    1. Cho phép sử dụng biểu mẫu ở nhiều bước quy trình khác nhau
  5. Cấu hình cách thức nhập dữ liệu cho trường hợp đặc biệt
    1. Mặc định nhập text và number
    2. Có thể chọn các dạng nhập: Text, Number (số nguyên, số thập phân), Date, Time, Droplist, Checkbox, Binding (lấy từ danh mục) 

    3. Cho phép tạo group dạng cột
    4. Cho phép cấu hình đặc biệt:
      • Bắt buộc nhập
    5. Import/ export excel
    6. Cho phép mapping dữ liệu cùng 01 ID grid

3. Conversation (Mô tả chi tiết)

3.1 UIUX:

               Màn hình danh sách Cài đặt bảng nhập liệu              

                                          Màn hình xem bảng nhập liệu

                                    Màn hình Thêm mới bảng nhập liệu

          Màn hình thêm mới bảng nhập liệu - Lựa chọn thêm cột

                                 Màn hình thêm mới bảng nhập liệu - Lựa chọn Chỉnh sửa/xóa cột

       Màn hình thêm mới bảng nhập liệu - Lựa chọn Chỉnh sửa nhóm cột/ bỏ nhóm cột

 

                              Màn hình chi tiết Thêm mới cột - Kiểu dữ liệu Văn bản

                                Màn hình chi tiết Thêm mới cột - Kiểu dữ liệu Số nguyên

                                      Màn hình chi tiết Thêm mới cột - Kiểu dữ liệu Số thập phân

                                  Màn hình chi tiết Thêm mới cột - Kiểu dữ liệu Phần trăm Số nguyên

                         

                      Màn hình chi tiết Thêm mới cột - Kiểu dữ liệu Phần trăm số thập phân

                Màn hình chi tiết Thêm mới cột - Kiểu dữ liệu Số - Cách nhập liệu công thức

       Màn hình chi tiết Thêm mới cột - Kiểu dữ liệu Phần trăm - Cách nhập liệu công thức

                         Màn hình chi tiết Thêm mới cột - Kiểu dữ liệu Thời gian

                          Màn hình chi tiết Thêm mới cột - Kiểu dữ liệu Lựa chọn

                   Màn hình chi tiết Thêm mới cột - Kiểu dữ liệu Hộp chọn

          Màn hình chi tiết Thêm mới cột - Kiểu dữ liệu Tìm kiếm

 Pop-up xác nhận tạo phiên bản mới

Pop-up xác nhận xóa bảng dữ liệu

Pop-up xác nhận xóa hàng loạt

Pop-up xác nhận hủy tạo mới bảng

3.2 Luồng: https://drive.google.com/file/d/1Mqum8LxzFBOK5L6rf9YDdH0iyb4DZjSg/view?usp=sharing

 Xem danh sách bảng nhập liệu                Tạo mới Bảng nhập liệu

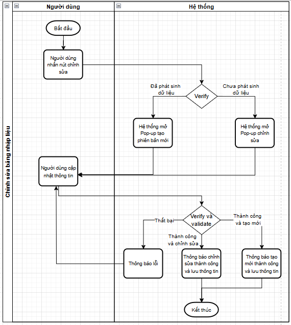
          Chỉnh sửa Bảng nhập liệu

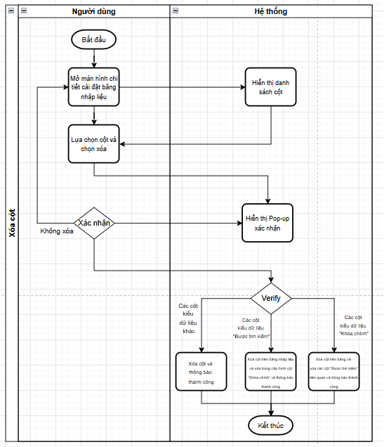
          Xóa bảng nhập liệu

         Thêm mới cột       

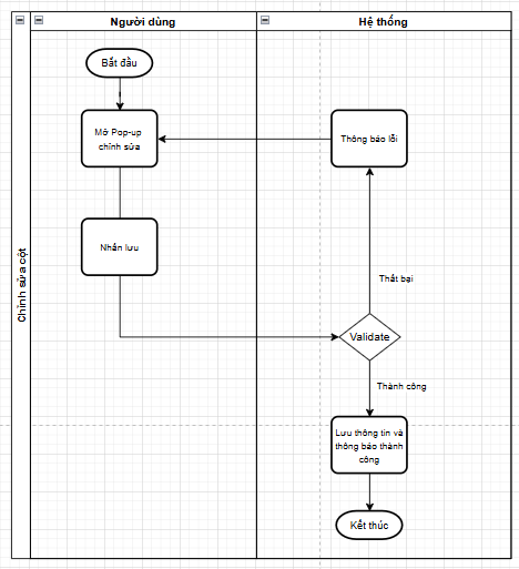
                Chỉnh sửa cột

              Xóa thông tin cột

3.3 API Spec: <gắn link tài liệu mô tả API vào đây>

3.4 Mô tả các trường dữ liệu chức năng Cài đặt bảng nhập liệu:

Màn hình Cài đặt bảng nhập liệu là một đối tượng phân quyền tại chức năng: Quản lý người dùng > Quản lý cơ sở > Danh sách phòng ban > Cấu hình phân quyền

Với Cài đặt là chức năng cha và "Cài đặt bảng nhập liệu" là chức năng con với các quyền: 

  • Xem:
    • Cho phép xem danh sách, tìm kiếm bảng nhập liệu
    • Cho phép xem chi tiết bảng nhập liệu bằng cách nhấn vào tên bảng nhập liệu
    • Tại màn Danh sách Bảng nhập liệu: Ẩn nút chức năng "Thêm mới", "Chỉnh sửa", "Sao chép", "Xóa", "Lựa chọn hàng loạt", "Xóa hàng loạt", khóa nút chức năng "Hoạt động"
    • Tại màn hình chi tiết Bảng nhập liệu: Ẩn nút chức năng "Chỉnh sửa"
  • Thêm:
    • Cho phép người dùng thêm mới Bảng nhập liệu
    • Tại màn hình danh sách Bảng nhập liệu: Hiển thị nút chức năng "Thêm mới", "Sao chép"
    • Tại màn hình danh sách Bảng nhập liệu: Ẩn nút chức năng "Chỉnh sửa", "Xóa", "Lựa chọn hàng loạt", "Xóa hàng loạt", khóa nút chức năng "Hoạt động"
    • Tại màn hình xem chi tiết bảng Nhập liệu: Ẩn nút chức năng "Chỉnh sửa"
  • Chỉnh sửa:
    • Cho phép người dùng chỉnh sửa bảng nhập liệu:
    • Tại màn hình danh sách Bảng nhập liệu: Hiển thị nút chức năng "Chỉnh sửa"
    • Tại màn hình danh sách Bảng nhập liệu: Ẩn nút chức năng "Thêm mới", "Sao chép", "Xóa", "Lựa chọn hàng loạt", "Xóa hàng loạt", mở khóa chức năng "Hoạt động"
    • Tại màn hình xem chi tiết bảng Nhập liệu: Hiển thị nút chức năng "Chỉnh sửa"
  • Xóa:
    • Cho phép người dùng xóa bảng nhập liệu
    • Tại màn hình danh sách Bảng nhập liệu: Hiển thị nút chức năng "Xóa", "Lựa chọn hàng loạt", "Xóa hàng loạt"
    • Tại màn hình danh sách Bảng nhập liệu: Ẩn nút chức năng "Thêm mới", "Chỉnh sửa", "Sao chép", khóa nút chức năng "Hoạt động"
    • Tại màn hình chi tiết nhập liệu: Ẩn nút chức năng "Chỉnh sửa"

3.4.1. Màn hình danh sách bảng nhập liệu


Trường/Nút chức năng

Kiểu dữ liệu

Bắt buộc

Quy định

Mô tả

1Mã bảngText

Hiển thị mã bảng
2Tên bảngText

Hiển thị tên bảng

Khi hover hệ thống hiển thị bôi đậm + gạch chân + chữ đỏ

Cho phép người dùng nhấn vào để mở xem chi tiết cài đặt bảng.

3Hoạt độngButton

Hiển thị trạng thái của bảng với 02 giá trị:

  • Hoạt động
  • Không hoạt động

Cho phép người dùng được chỉnh sửa trạng thái của Bảng nhập liệu:

  • Hoạt động: Hệ thống thông báo toast: "Cập nhật hoạt động thành công"
  • Không hoạt động: "Cập nhật không hoạt động thành công"
4Người taọText

Hiển thị tên người tạo mới bảng nhập liệu

Khi hover hệ thống hiển thị email người tạo

5Thời gian tạoDate Time

Hiển thị thời gian tạo mới bảng nhập liệu.

6Thêm mớiButton

Cho phép người dùng mở Pop-up thêm mới bảng nhập liệu
7SửaButton

Chức năng cho phép người dùng chỉnh sửa chi tiết bảng nhập liệu:

Hệ thống kiểm tra bảng nhập liệu đã được sử dụng (sử dụng tức đã được tạo mới ở chức năng "Quản lý biểu mẫu" hoặc đã sinh ra công việc trong quy trình)

  • Bảng dữ liệu đã được sử dụng: Hệ thống hiển thị Pop-up xác nhận tạo mới phiên bản.
  • Bảng dữ liệu chưa được sử dụng: Hệ thống chuyển sang chế độ chỉnh sửa cho phép người dùng thao tác chỉnh sửa
8Sao chépButton

Cho phép người dùng mở Pop-up thêm mới bảng nhập liệu với dữ liệu cấu hình được sao chép toàn bộ từ bảng nhập liệu đã lựa chọn.

9XóaButton

Cho phép người dùng xóa bảng nhập liệu

Hệ thống kiểm tra đã phát sinh dữ liệu (đã sinh công việc có chứa bảng hoặc được đã được khai báo tại màn hình Quản lý biểu mẫu)

  • Đã phát sinh dữ liệu: Hệ thống hiển thị toast thông báo: "Bảng đã được sử dụng. Không thể xóa"
  • Chưa phát sinh dữ liệu: Hệ thống thông báo hiển thị Pop-up xác nhận xóa.
10Chọn nhiềuButton

Cho phép người dùng thực hiện chọn nhiều bảng muốn xóa.

Hệ thống khóa không cho phép lựa chọn các bảng đã được sử dụng (đã phát sinh dữ liệu nhập liệu vào bảng)

Với nút "chọn tất cả" hệ thống chỉ tự động chọn các bảng chưa được sử dụng.

11Xóa hàng loạtButton

Cho phép người dùng mở Pop-up xác nhận xóa hàng loạt
12Tìm kiếmSearchbox

Cho phép người dùng tìm kiếm theo bảng theo tên.

3.4.2. Màn hình tạo mới bảng nhập liệu


Trường/Nút chức năng

Kiểu dữ liệu

Bắt buộc

Quy định

Mô tả

1Thông tin chung
2Mã bảng*Textx

Độ dài:  10 ký tự

Chỉ cho phép nhập chữ cái và số (không bao gồm các ký tự đặc biệt và khoảng trắng)

Mã bảng
3Tên bảng*TextxĐộ dài: 255 ký tựTên bảng
4Trạng thái hoạt độngToggle
Mặc định trạng thái hoạt động

Trạng thái hoạt động của bảng:

  • 0 - Không hoạt động
  • 1 - Hoạt động
5Áp dụngButton

Chỉ hiển thị khi nhập đủ thông tin bắt buộc.

Chỉ hiển thị với màn hình tạo mới

Lưu lại thông tin

Khi lưu hệ thống kiểm tra trùng thông tin bảng mã đã tồn tại:

  • Mã bảng chưa tồn tại: Thông báo toast lưu thành công. Hệ thống lưu dữ liệu và đóng Pop-up tạo mới
  • Mã bảng đã tồn tại: Thông báo toast "Mã bảng đã tồn tại". Hệ thống không lưu dữ liệu và giữ nguyên màn hình tạo mới.
6Chỉnh sửaButton

Chỉ hiển thị với màn hình xem chi tiết

Chức năng cho phép người dùng chỉnh sửa chi tiết bảng nhập liệu:

Hệ thống kiểm tra bảng nhập liệu đã được sử dụng (sử dụng tức đã được tạo mới ở chức năng "Quản lý biểu mẫu" hoặc đã sinh ra công việc trong quy trình)

  • Bảng dữ liệu đã được sử dụng: Hệ thống hiển thị Pop-up xác nhận tạo mới phiên bản.
  • Bảng dữ liệu chưa được sử dụng: Hệ thống chuyển sang chế độ chỉnh sửa cho phép người dùng thao tác chỉnh sửa
7HủyButton

Hệ thống hiển thị Pop-up xác nhận hủy.
8Thông tin bảng
9Tên cộtButton

  • Hiển thị các cột đã được người dùng thêm mới
  • Trường hợp chưa có cột nào hệ thống hiển thị mặc định một cột với định dạng văn bản và Placeholder: "Tên cột"
  • Hệ thống cho phép người dùng tùy chỉnh độ dài bằng cách co kéo các cột
10

Nút  tùy chỉnh cột

Button

Hiển thị với các cột

Nút xem chỉ hiển thị khi người dùng thao tác xem bảng nhập liệu.

Nút "Chỉnh sửa" và "Xóa" hiển thị khi người dung có quyền và thao tác chỉnh sửa bảng nhập liệu

Cho phép người dùng lựa chọn các thao tác với cột được lựa chọn:

  • Xem
  • Chỉnh sửa
  • Xóa
11

Nút tùy chỉnh vị trí cột  

Button
Hiển thị với các cột

Cho phép người dùng tùy chỉnh vị trí bằng cách kéo thả

  • Với cột thuộc nhóm: hệ thống cho phép tùy chỉnh vị trí trong nhóm với nhau (không cho phép kéo thả ra khỏi nhóm)
  • Với cột không thuộc nhóm: hệ thống cho phép tùy chỉnh vị trí giữa các nhóm (không cho phép kéo thả vào một nhóm)
12

Nút  tùy chỉnh nhóm cột

Button

Hiển thị với các nhóm cột

Nút xem chỉ hiển thị khi người dùng thao tác xem bảng nhập liệu.

Nút "Chỉnh sửa" và "Xóa" hiển thị khi người dung có quyền và thao tác chỉnh sửa bảng nhập liệu

Cho phép người dùng lựa chọn các thao tác với cột được lựa chọn:

  • Xem
  • Chỉnh sửa
  • Bỏ nhóm
13

Nút tùy chỉnh vị trí cột  

Button
Hiển thị với các nhóm cột

Cho phép người dùng tùy chỉnh vị trí nhóm cột bằng cách kéo thả

Khi kéo thả hệ thống kéo toàn bộ các cột thuộc nhóm tương ứng

14SửaButton

Mở pop-up sửa cấu hình cột

15Xóa cộtButton
Chỉ hiển bị với loại dữ liệu là cột

Cho phép người dùng xóa cột lựa chọn.

  • Nếu cột được xóa thuộc nhóm, hệ thống xóa cột ở bảng và xóa trong cài đặt nhóm.
  • Nếu tất cả các cột thuộc nhóm bị xóa, hệ thống sẽ tự động xóa nhóm đó.
16Bỏ nhóm cộtButton
Chỉ hiển bị với loại dữ liệu là nhóm cột

Cho phép người dùng bỏ nhóm cột đã tạo.

Với các cột bị bỏ nhóm sẽ chuyển xuống vị trí cuối cùng của bảng nhập liệu theo thứ tự bảng chữ cái (so sánh theo cột mã bảng) từ trái sang phải

17Thêm cộtButton

Cho phép người dùng lựa chọn định dạng các cột để thêm mới:

  • Văn bản: kiểu dữ liệu văn bản
  • Số: kiểu dữ liệu số
  • Phần trăm: kiểu dữ liệu %
  • Thời gian: kiểu dữ liệu thời gian
  • Lựa chọn: kiểu dữ liệu cho phép người dùng lựa chọn những giá trị nhất định
  • Hộp chọn: kiểu dữ liệu nhấn chọn/không chọn
  • Tìm kiếm: kiểu dữ liệu cho phép hiển thị các thông tin liên quan theo mã
  • Nhóm cột: cho phép người dùng tạo nhóm các cột.

Hệ thống mở Pop-up tương ứng với các định dạng

3.4.3 Màn hình thêm mới cột

3.4.3.1 Màn hình thêm mới cột - Kiểu dữ liệu Văn bản


Trường/Nút chức năng

Kiểu dữ liệu

Bắt buộc

Quy định

Mô tả

1Mã cột*Textx

Độ dài: 10 ký tự

Chỉ cho phép nhập chữ cái và số (không bao gồm các ký tự đặc biệt và khoảng trắng)

Cho phép người dùng nhập mã cột

2Tên cột*TextxĐộ dài: 255 ký tưCho phép người dùng nhập tên cột
3Gợi ý nhập liệuButton
Độ dài: 50 ký tự

Cho phép người dùng khai báo placeholder cho cột khi nhập liệu

Có nút chức năng xóa  cho phép xóa các dữ liệu đã nhập

4Bắt buộcToggle
Mặc định Tắt

Cho phép người dùng lựa chọn cột thông tin này có bắt buộc nhập hay không.

  • Bật: khi nhập liệu người dùng bắt buộc nhập cột thông tin này mới có thể lưu nghiệp vụ
  • Tắt: khi nhập liệu không bắt buộc người dùng nhập cột thông tin này
5

Kiểu dữ liệu*


Droplistx

Kiểu dữ liệu văn bản: Là kiểu dữ liệu văn bản, cho phép người dùng khi nhập liệu có thể nhập dưới dạng văn bản.

Hệ thống cho phép người dùng lựa chọn kiểu dữ liệu cho cột thông tin:

  • Văn bản: kiểu dữ liệu văn bản
  • Số: kiểu dữ liệu số
  • Phần trăm: kiểu dữ liệu %
  • Thời gian: kiểu dữ liệu thời gian
  • Lựa chọn: kiểu dữ liệu cho phép người dùng lựa chọn những giá trị nhất định
  • Hộp chọn: kiểu dữ liệu nhấn chọn/không chọn
  • Tìm kiếm: kiểu dữ liệu cho phép người dùng nhập khóa chính tìm kiếm
  • Kết quả tìm kiếm: hệ thống hiển thị

Hệ thống mở Pop-up cài đặt cột tương ứng từng kiểu dữ liệu và mặc định giá trị "Kiểu dữ liệu" đã lựa chọn.

6

Hủy




Cho phép người dùng thoát khỏi màn mình thêm mới cột

7

Áp dụng



Chỉ hiển thị khi nhập đầy đủ trường bắt buộc

Khi lưu hệ thống thực hiện kiểm tra:

  • Kiểm tra trùng mã cột trong cùng một bảng
    • Trùng: hệ thống thông báo toast: "Mã cột đã tồn tại" và giữ nguyên màn hình thêm mới cột
    • Không trùng: Toast "Thêm mới cột thành công" thoát khỏi Pop-up thêm cột và trở về màn hình tạo mới bảng biểu

3.4.3.2 Màn hình thêm mới cột - Kiểu dữ liệu Số

3.4.3.2.1 Màn hình thêm mới cột - Kiểu dữ liệu Số nguyên


Trường/Nút chức năng

Kiểu dữ liệu

Bắt buộc

Quy định

Mô tả

1Mã cột*Textx

Độ dài: 10 ký tự

Chỉ cho phép nhập chữ cái và số (không bao gồm các ký tự đặc biệt và khoảng trắng)

Cho phép người dùng nhập mã cột

2Tên cột*TextxĐộ dài: 255 ký tưCho phép người dùng nhập tên cột
3Bắt buộcToggle
Mặc định Tắt

Cho phép người dùng lựa chọn cột thông tin này có bắt buộc nhập hay không.

  • Bật: khi nhập liệu người dùng bắt buộc nhập cột thông tin này mới có thể lưu nghiệp vụ
  • Tắt: khi nhập liệu không bắt buộc người dùng nhập cột thông tin này
4

Kiểu dữ liệu*


Droplistx

Kiểu dữ liệu số: Là kiểu dữ liệu cho phép người dùng khi nhập liệu chỉ có thể nhập số.

Hệ thống cho phép người dùng lựa chọn kiểu dữ liệu cho cột thông tin:

  • Văn bản: kiểu dữ liệu văn bản
  • Số: kiểu dữ liệu số
  • Phần trăm: kiểu dữ liệu %
  • Thời gian: kiểu dữ liệu thời gian
  • Lựa chọn: kiểu dữ liệu cho phép người dùng lựa chọn những giá trị nhất định
  • Hộp chọn: kiểu dữ liệu nhấn chọn/không chọn
  • Tìm kiếm: kiểu dữ liệu cho phép người dùng nhập khóa chính tìm kiếm
  • Kết quả tìm kiếm: hệ thống hiển thị

Hệ thống mở Pop-up cài đặt cột tương ứng từng kiểu dữ liệu và mặc định giá trị "Kiểu dữ liệu" đã lựa chọn.

5

Tab Số nguyên




Nếu lựa chọn Tab số nguyên hệ thống cho phép cài đặt khi nhập liệu người dùng chỉ được nhập liệu định dạng số nguyên

6

Cách thức nhập liệu

RatioxMặc định giá trị nhập liệu: Thủ công

Cho phép người dùng lựa chọn phương thức nhập liệu:

  • Thủ công: Cho phép người dùng tự nhập liệu
  • Công thức: hệ thống hiển thị thêm các trường thông tin cho phép người dùng khai báo công thức tính toán tự động
7

Thêm cột

Button
Chỉ hiển thị khi người dùng lựa chọn cách thức nhập liệu Công thức

Cho phép người dùng tìm kiếm theo tên và lựa chọn các cột đã được khai báo trong bảng có định dạng "Số" và "Phần trăm" để điền vào công thức

8

Công thức toán học

TextxChỉ hiển thị khi người dùng lựa chọn cách thức nhập liệu Công thức
  • Hệ thống hiển thị trường cho phép người dùng nhập công thức toán học cơ bản bao gồm:
    • Cộng: +
    • Trừ: -
    • Nhân: *
    • Chia: /
    • Dấu ngoặc: ()
  • Hệ thống cho phép người dùng nhập công thức theo dạng:

"{Mã cộ}t" và "toán tử"

Ví dụ

{DonGia}*{KhoiLuong}

{SoLuong1}+{SoLuong2}

({DonGiaNhanCong}+{DonGiaVatTu})*{KhoiLuong}

  • Hệ thống chỉ cho phép khai báo Mã cột thuộc định dạng "Số" và "Phần trăm". Với định dạng % hệ thống sẽ tính toán theo logic "Giá trị/100"

Ví dụ:

Cột ThanhTien (định dạng số) = 10.000

Cột ChietKhau (định dạng %) = 10

Cột Giá trị chiết khấu được cài đặt công thức = ThanhTien*ChietKhau

→ Hệ thống tính toán = 10.000 * 10/100 = 1.000

9Gợi ý nhập liệuButton
Độ dài: 50 ký tự

Cho phép người dùng khai báo placeholder cho cột khi nhập liệu

Có nút chức năng xóa  cho phép xóa các dữ liệu đã nhập

10

Hủy




Cho phép người dùng thoát khỏi màn mình thêm mới cột

11

Áp dụng



Chỉ hiển thị khi nhập đầy đủ trường bắt buộc

Khi lưu hệ thống thực hiện kiểm tra:

  • Kiểm tra trùng mã cột trong cùng một bảng
    • Trùng: hệ thống thông báo toast: "Mã cột đã tồn tại" và giữ nguyên màn hình thêm mới cột
    • Không trùng: Toast "Thêm mới cột thành công" thoát khỏi Pop-up thêm cột và trở về màn hình tạo mới bảng biểu
  • Kiểm tra cách thức nhập liệu "Công thức": kiểm tra tính hợp lệ các Mã cột khai báo trong công thức là kiểu dữ liệu "Số" hoặc "Phần trăm":

Ví dụ:

Công thức cột thành tiền = DonGia*SoLuong 

Đơn giá kiểu dữ liệu số → hợp lệ

Đơn giá kiểu dữ liệu văn bản → không hợp lệ

    • Hợp lệ: thông báo toast "thêm mới cột thành công". Lưu dữ liệu và thoát khỏi màn hình tạo mới
    • Không hợp lệ: thông báo toast "Kiểu dữ liệu cột <Mã cột> không hợp lệ" và giữ nguyên màn hình thêm mới cột.

3.4.3.2.2 Màn hình thêm mới cột - Kiểu dữ liệu Số thập phân


Trường/Nút chức năng

Kiểu dữ liệu

Bắt buộc

Quy định

Mô tả

1Mã cột*Textx

Độ dài: 10 ký tự

Chỉ cho phép nhập chữ cái và số (không bao gồm các ký tự đặc biệt và khoảng trắng)

Cho phép người dùng nhập mã cột

2Tên cột*TextxĐộ dài: 255 ký tưCho phép người dùng nhập tên cột
3Bắt buộcToggle
Mặc định Tắt

Cho phép người dùng lựa chọn cột thông tin này có bắt buộc nhập hay không.

  • Bật: khi nhập liệu người dùng bắt buộc nhập cột thông tin này mới có thể lưu nghiệp vụ
  • Tắt: khi nhập liệu không bắt buộc người dùng nhập cột thông tin này
4

Kiểu dữ liệu*


Droplistx

Kiểu dữ liệu số: Là kiểu dữ liệu cho phép người dùng khi nhập liệu chỉ có thể nhập số.

Hệ thống cho phép người dùng lựa chọn kiểu dữ liệu cho cột thông tin:

  • Văn bản: kiểu dữ liệu văn bản
  • Số: kiểu dữ liệu số
  • Phần trăm: kiểu dữ liệu %
  • Thời gian: kiểu dữ liệu thời gian
  • Lựa chọn: kiểu dữ liệu cho phép người dùng lựa chọn những giá trị nhất định
  • Hộp chọn: kiểu dữ liệu nhấn chọn/không chọn
  • Tìm kiếm: kiểu dữ liệu cho phép người dùng nhập khóa chính tìm kiếm
  • Kết quả tìm kiếm: hệ thống hiển thị

Hệ thống mở Pop-up cài đặt cột tương ứng từng kiểu dữ liệu và mặc định giá trị "Kiểu dữ liệu" đã lựa chọn.

5

Tab Số thập phân

Tab

Là kiểu dữ liệu cho phép người dùng khi nhập liệu chỉ có thể nhập số, hệ thống sẽ tự hiển thị ký hiệu % sau giá trị nhập (ví dụ nhập 56 → hệ thống hiển thị 56%)

Khi chuyển qua giữa các tab hệ thống cho phép lưu lại các giá trị đã nhập

6

Cách thức nhập liệu

RatioxMặc định giá trị nhập liệu: Thủ công

Cho phép người dùng lựa chọn phương thức nhập liệu:

  • Thủ công: Cho phép người dùng tự nhập liệu
  • Công thức: hệ thống hiển thị thêm các trường thông tin cho phép người dùng khai báo công thức tính toán tự động
7

Thêm cột

Button
Chỉ hiển thị khi người dùng lựa chọn cách thức nhập liệu Công thức

Cho phép người dùng tìm kiếm theo tên và lựa chọn các cột đã được khai báo trong bảng có định dạng "Số" và "Phần trăm" để điền vào công thức

8

Công thức toán học

TextxChỉ hiển thị khi người dùng lựa chọn cách thức nhập liệu Công thức
  • Hệ thống hiển thị trường cho phép người dùng nhập công thức toán học cơ bản bao gồm:
    • Cộng: +
    • Trừ: -
    • Nhân: *
    • Chia: /
    • Dấu ngoặc: ()
  • Hệ thống cho phép người dùng nhập công thức theo dạng:

"{Mã cộ}t" và "toán tử"

Ví dụ

{DonGia}*{KhoiLuong}

{SoLuong1}+{SoLuong2}

({DonGiaNhanCong}+{DonGiaVatTu})*{KhoiLuong}

  • Hệ thống chỉ cho phép khai báo Mã cột thuộc định dạng "Số" và "Phần trăm". Với định dạng % hệ thống sẽ tính toán theo logic "Giá trị/100"

Ví dụ:

Cột ThanhTien (định dạng số) = 10.000

Cột ChietKhau (định dạng %) = 10

Cột Giá trị chiết khấu được cài đặt công thức = ThanhTien*ChietKhau

→ Hệ thống tính toán = 10.000 * 10/100 = 1.000

9Gợi ý nhập liệuButton
Độ dài: 50 ký tự

Cho phép người dùng khai báo placeholder cho cột khi nhập liệu

Có nút chức năng xóa  cho phép xóa các dữ liệu đã nhập

10Số chữ số sau dấu phẩyDroplist

Giá trị từ 1 → 9

Mặc định giá trị = 3

Cho phép người dùng lựa chọn số lượng ký phần số thập phân.

11

Hủy

Button

Cho phép người dùng thoát khỏi màn mình thêm mới cột

12

Áp dụng

Button
Chỉ hiển thị khi nhập đầy đủ trường bắt buộc

Khi lưu hệ thống thực hiện kiểm tra:

  • Kiểm tra trùng mã cột trong cùng một bảng
    • Trùng: hệ thống thông báo toast: "Mã cột đã tồn tại" và giữ nguyên màn hình thêm mới cột
    • Không trùng: Toast "Thêm mới cột thành công" thoát khỏi Pop-up thêm cột và trở về màn hình tạo mới bảng biểu
  • Kiểm tra cách thức nhập liệu "Công thức": kiểm tra tính hợp lệ các Mã cột khai báo trong công thức là kiểu dữ liệu "Số" hoặc "Phần trăm":

Ví dụ:

Công thức cột thành tiền = DonGia*SoLuong 

Đơn giá kiểu dữ liệu số → hợp lệ

Đơn giá kiểu dữ liệu văn bản → không hợp lệ

    • Hợp lệ: thông báo toast "thêm mới cột thành công". Lưu dữ liệu và thoát khỏi màn hình tạo mới
    • Không hợp lệ: thông báo toast "Kiểu dữ liệu cột <Mã cột> không hợp lệ" và giữ nguyên màn hình thêm mới cột.

3.4.3.3 Màn hình thêm mới cột - Kiểu dữ liệu Phần trăm

3.4.3.3.1 Màn hình thêm mới cột - Kiểu Phần trăm số nguyên


Trường/Nút chức năng

Kiểu dữ liệu

Bắt buộc

Quy định

Mô tả

1Mã cột*Textx

Độ dài: 10 ký tự

Chỉ cho phép nhập chữ cái và số (không bao gồm các ký tự đặc biệt và khoảng trắng)

Cho phép người dùng nhập mã cột

2Tên cột*TextxĐộ dài: 255 ký tưCho phép người dùng nhập tên cột
3Bắt buộcToggle
Mặc định Tắt

Cho phép người dùng lựa chọn cột thông tin này có bắt buộc nhập hay không.

  • Bật: khi nhập liệu người dùng bắt buộc nhập cột thông tin này mới có thể lưu nghiệp vụ
  • Tắt: khi nhập liệu không bắt buộc người dùng nhập cột thông tin này
4

Kiểu dữ liệu*


Droplistx

Kiểu dữ liệu phần trăm: Là kiểu dữ liệu cho phép người dùng khi nhập liệu chỉ có thể nhập số, hệ thống sẽ tự hiển thị ký hiệu % sau giá trị nhập (ví dụ nhập 56 → hệ thống hiển thị 56%)

Hệ thống cho phép người dùng lựa chọn kiểu dữ liệu cho cột thông tin:

  • Văn bản: kiểu dữ liệu văn bản
  • Số: kiểu dữ liệu số
  • Phần trăm: kiểu dữ liệu %
  • Thời gian: kiểu dữ liệu thời gian
  • Lựa chọn: kiểu dữ liệu cho phép người dùng lựa chọn những giá trị nhất định
  • Hộp chọn: kiểu dữ liệu nhấn chọn/không chọn
  • Tìm kiếm: kiểu dữ liệu cho phép người dùng nhập khóa chính tìm kiếm
  • Kết quả tìm kiếm: hệ thống hiển thị

Hệ thống mở Pop-up cài đặt cột tương ứng từng kiểu dữ liệu và mặc định giá trị "Kiểu dữ liệu" đã lựa chọn.

5

Tab Số nguyên




Nếu lựa chọn Tab số nguyên hệ thống cho phép cài đặt khi nhập liệu người dùng chỉ được nhập liệu định dạng số nguyên

6Gợi ý nhập liệuButton
Độ dài: 50 ký tự

Cho phép người dùng khai báo placeholder cho cột khi nhập liệu

Có nút chức năng xóa  cho phép xóa các dữ liệu đã nhập

7

Cách thức nhập liệu

RatioxMặc định giá trị nhập liệu: Thủ công

Cho phép người dùng lựa chọn phương thức nhập liệu:

  • Thủ công: Cho phép người dùng tự nhập liệu
  • Công thức: hệ thống hiển thị thêm các trường thông tin cho phép người dùng khai báo công thức tính toán tự động
8

Thêm cột

Button
Chỉ hiển thị khi người dùng lựa chọn cách thức nhập liệu Công thức

Cho phép người dùng tìm kiếm theo tên và lựa chọn các cột đã được khai báo trong bảng có định dạng "Số" và "Phần trăm" để điền vào công thức

9

Công thức toán học

TextxChỉ hiển thị khi người dùng lựa chọn cách thức nhập liệu Công thức
  • Hệ thống hiển thị trường cho phép người dùng nhập công thức toán học cơ bản bao gồm:
    • Cộng: +
    • Trừ: -
    • Nhân: *
    • Chia: /
    • Dấu ngoặc: ()
  • Hệ thống cho phép người dùng nhập công thức theo dạng:

"{Mã cộ}t" và "toán tử"

Ví dụ

{DonGia}*{KhoiLuong}

{SoLuong1}+{SoLuong2}

({DonGiaNhanCong}+{DonGiaVatTu})*{KhoiLuong}

  • Hệ thống chỉ cho phép khai báo Mã cột thuộc định dạng "Số" và "Phần trăm". Với định dạng % hệ thống sẽ tính toán theo logic "Giá trị/100"

Ví dụ:

Cột ThanhTien (định dạng số) = 10.000

Cột ChietKhau (định dạng %) = 10

Cột Giá trị chiết khấu được cài đặt công thức = ThanhTien*ChietKhau

→ Hệ thống tính toán = 10.000 * 10/100 = 1.000

10

Hủy

Button

Cho phép người dùng thoát khỏi màn mình thêm mới cột

11

Áp dụng

Button
Chỉ hiển thị khi nhập đầy đủ trường bắt buộc

Khi lưu hệ thống thực hiện kiểm tra:

  • Kiểm tra trùng mã cột trong cùng một bảng
    • Trùng: hệ thống thông báo toast: "Mã cột đã tồn tại" và giữ nguyên màn hình thêm mới cột
    • Không trùng: Toast "Thêm mới cột thành công" thoát khỏi Pop-up thêm cột và trở về màn hình tạo mới bảng biểu
  • Kiểm tra cách thức nhập liệu "Công thức": kiểm tra tính hợp lệ các Mã cột khai báo trong công thức là kiểu dữ liệu "Số" hoặc "Phần trăm":

Ví dụ:

Công thức cột thành tiền = DonGia*SoLuong 

Đơn giá kiểu dữ liệu số → hợp lệ

Đơn giá kiểu dữ liệu văn bản → không hợp lệ

    • Hợp lệ: thông báo toast "thêm mới cột thành công". Lưu dữ liệu và thoát khỏi màn hình tạo mới
    • Không hợp lệ: thông báo toast "Kiểu dữ liệu cột <Mã cột> không hợp lệ" và giữ nguyên màn hình thêm mới cột.

3.4.3.3.2 Màn hình thêm mới cột - Kiểu dữ liệu Phần trăm số thập phân


Trường/Nút chức năng

Kiểu dữ liệu

Bắt buộc

Quy định

Mô tả

1Mã cột*Textx

Độ dài: 10 ký tự

Chỉ cho phép nhập chữ cái và số (không bao gồm các ký tự đặc biệt và khoảng trắng)

Cho phép người dùng nhập mã cột

2Tên cột*TextxĐộ dài: 255 ký tưCho phép người dùng nhập tên cột
3Bắt buộcToggle
Mặc định Tắt

Cho phép người dùng lựa chọn cột thông tin này có bắt buộc nhập hay không.

  • Bật: khi nhập liệu người dùng bắt buộc nhập cột thông tin này mới có thể lưu nghiệp vụ
  • Tắt: khi nhập liệu không bắt buộc người dùng nhập cột thông tin này
4

Kiểu dữ liệu*


Droplistx

Kiểu dữ liệu phần trăm: Là kiểu dữ liệu cho phép người dùng khi nhập liệu chỉ có thể nhập số, hệ thống sẽ tự hiển thị ký hiệu % sau giá trị nhập (ví dụ nhập 56 → hệ thống hiển thị 56%)

Hệ thống cho phép người dùng lựa chọn kiểu dữ liệu cho cột thông tin:

  • Văn bản: kiểu dữ liệu văn bản
  • Số: kiểu dữ liệu số
  • Phần trăm: kiểu dữ liệu %
  • Thời gian: kiểu dữ liệu thời gian
  • Lựa chọn: kiểu dữ liệu cho phép người dùng lựa chọn những giá trị nhất định
  • Hộp chọn: kiểu dữ liệu nhấn chọn/không chọn
  • Tìm kiếm: kiểu dữ liệu cho phép người dùng nhập khóa chính tìm kiếm
  • Kết quả tìm kiếm: hệ thống hiển thị

Hệ thống mở Pop-up cài đặt cột tương ứng từng kiểu dữ liệu và mặc định giá trị "Kiểu dữ liệu" đã lựa chọn.

5

Tab Số thập phân

Tab

Là kiểu dữ liệu cho phép người dùng khi nhập liệu chỉ có thể nhập số, hệ thống sẽ tự hiển thị ký hiệu % sau giá trị nhập (ví dụ nhập 56 → hệ thống hiển thị 56%)

Khi chuyển qua giữa các tab hệ thống cho phép lưu lại các giá trị đã nhập

6

Cách thức nhập liệu

RatioxMặc định giá trị nhập liệu: Thủ công

Cho phép người dùng lựa chọn phương thức nhập liệu:

  • Thủ công: Cho phép người dùng tự nhập liệu
  • Công thức: hệ thống hiển thị thêm các trường thông tin cho phép người dùng khai báo công thức tính toán tự động
7

Thêm cột

Button
Chỉ hiển thị khi người dùng lựa chọn cách thức nhập liệu Công thức

Cho phép người dùng tìm kiếm theo tên và lựa chọn các cột đã được khai báo trong bảng có định dạng "Số" và "Phần trăm" để điền vào công thức

8

Công thức toán học

TextxChỉ hiển thị khi người dùng lựa chọn cách thức nhập liệu Công thức
  • Hệ thống hiển thị trường cho phép người dùng nhập công thức toán học cơ bản bao gồm:
    • Cộng: +
    • Trừ: -
    • Nhân: *
    • Chia: /
    • Dấu ngoặc: ()
  • Hệ thống cho phép người dùng nhập công thức theo dạng:

"{Mã cộ}t" và "toán tử"

Ví dụ

{DonGia}*{KhoiLuong}

{SoLuong1}+{SoLuong2}

({DonGiaNhanCong}+{DonGiaVatTu})*{KhoiLuong}

  • Hệ thống chỉ cho phép khai báo Mã cột thuộc định dạng "Số" và "Phần trăm". Với định dạng % hệ thống sẽ tính toán theo logic "Giá trị/100"

Ví dụ:

Cột ThanhTien (định dạng số) = 10.000

Cột ChietKhau (định dạng %) = 10

Cột Giá trị chiết khấu được cài đặt công thức = ThanhTien*ChietKhau

→ Hệ thống tính toán = 10.000 * 10/100 = 1.000

9Gợi ý nhập liệuButton
Độ dài: 50 ký tự

Cho phép người dùng khai báo placeholder cho cột khi nhập liệu

Có nút chức năng xóa  cho phép xóa các dữ liệu đã nhập

10Số chữ số sau dấu phẩyDroplist

Giá trị từ 1 → 9

Mặc định giá trị = 3

Cho phép người dùng lựa chọn số lượng ký phần số thập phân.

11

Hủy




Cho phép người dùng thoát khỏi màn mình thêm mới cột

12

Áp dụng



Chỉ hiển thị khi nhập đầy đủ trường bắt buộc

Khi lưu hệ thống thực hiện kiểm tra:

  • Kiểm tra trùng mã cột trong cùng một bảng
    • Trùng: hệ thống thông báo toast: "Mã cột đã tồn tại" và giữ nguyên màn hình thêm mới cột
    • Không trùng: Toast "Thêm mới cột thành công" thoát khỏi Pop-up thêm cột và trở về màn hình tạo mới bảng biểu
  • Kiểm tra cách thức nhập liệu "Công thức": kiểm tra tính hợp lệ các Mã cột khai báo trong công thức là kiểu dữ liệu "Số" hoặc "Phần trăm":

Ví dụ:

Công thức cột thành tiền = DonGia*SoLuong 

Đơn giá kiểu dữ liệu số → hợp lệ

Đơn giá kiểu dữ liệu văn bản → không hợp lệ

    • Hợp lệ: thông báo toast "thêm mới cột thành công". Lưu dữ liệu và thoát khỏi màn hình tạo mới
    • Không hợp lệ: thông báo toast "Kiểu dữ liệu cột <Mã cột> không hợp lệ" và giữ nguyên màn hình thêm mới cột.

3.4.3.4 Màn hình thêm mới cột - Kiểu dữ liệu Thời gian

Trường/Nút chức năng

Kiểu dữ liệu

Bắt buộc

Quy định

Mô tả

Mã cột*Textx

Độ dài: 10 ký tự

Chỉ cho phép nhập chữ cái và số (không bao gồm các ký tự đặc biệt và khoảng trắng)

Cho phép người dùng nhập mã cột

Tên cột*TextxĐộ dài: 255 ký tưCho phép người dùng nhập tên cột
Bắt buộcToggle
Mặc định Tắt

Cho phép người dùng lựa chọn cột thông tin này có bắt buộc nhập hay không.

  • Bật: khi nhập liệu người dùng bắt buộc nhập cột thông tin này mới có thể lưu nghiệp vụ
  • Tắt: khi nhập liệu không bắt buộc người dùng nhập cột thông tin này

Kiểu dữ liệu*


Droplistx

Kiểu dữ liệu thời gian: Là kiểu dữ liệu cho phép người dùng khi nhập liệu chỉ có thể nhập thời gian.

Hệ thống cho phép người dùng lựa chọn kiểu dữ liệu cho cột thông tin:

  • Văn bản: kiểu dữ liệu văn bản
  • Số: kiểu dữ liệu số
  • Phần trăm: kiểu dữ liệu %
  • Thời gian: kiểu dữ liệu thời gian
  • Lựa chọn: kiểu dữ liệu cho phép người dùng lựa chọn những giá trị nhất định
  • Hộp chọn: kiểu dữ liệu nhấn chọn/không chọn
  • Tìm kiếm: kiểu dữ liệu cho phép người dùng nhập khóa chính tìm kiếm
  • Kết quả tìm kiếm: hệ thống hiển thị

Hệ thống mở Pop-up cài đặt cột tương ứng từng kiểu dữ liệu và mặc định giá trị "Kiểu dữ liệu" đã lựa chọn.

Loại dữ liệu

Ratio

Cho phép người dùng lựa chọn 01 trong 03 giá trị:

  • Ngày - tháng - năm: Định dạng dd/mm/yyyy
  • Giờ phút: Định dạng hh:mm
  • Ngày tháng năm Giờ phút: dd/mm/yyyy hh:mm

Mặc định giá thị: Ngày - tháng - năm

Hủy




Cho phép người dùng thoát khỏi màn mình thêm mới cột

Áp dụng



Chỉ hiển thị khi nhập đầy đủ trường bắt buộc

Khi lưu hệ thống thực hiện kiểm tra:

  • Kiểm tra trùng mã cột trong cùng một bảng
    • Trùng: hệ thống thông báo toast: "Mã cột đã tồn tại" và giữ nguyên màn hình thêm mới cột
    • Không trùng: Toast "Thêm mới cột thành công" thoát khỏi Pop-up thêm cột và trở về màn hình tạo mới bảng biểu

3.4.3.5 Màn hình thêm mới cột - Kiểu dữ liệu Lựa chọn

Trường/Nút chức năng

Kiểu dữ liệu

Bắt buộc

Quy định

Mô tả

Mã cột*Textx

Độ dài: 10 ký tự

Chỉ cho phép nhập chữ cái và số (không bao gồm các ký tự đặc biệt và khoảng trắng)

Cho phép người dùng nhập mã cột

Tên cột*TextxĐộ dài: 255 ký tưCho phép người dùng nhập tên cột
Bắt buộcToggle
Mặc định Tắt

Cho phép người dùng lựa chọn cột thông tin này có bắt buộc nhập hay không.

  • Bật: khi nhập liệu người dùng bắt buộc nhập cột thông tin này mới có thể lưu nghiệp vụ
  • Tắt: khi nhập liệu không bắt buộc người dùng nhập cột thông tin này

Kiểu dữ liệu*


Droplistx

Kiểu dữ liệu thời gian: Là kiểu dữ liệu cho phép người dùng khi nhập liệu chỉ có thể lựa chọn giá trị đã được cấu hình.

Hệ thống cho phép người dùng lựa chọn kiểu dữ liệu cho cột thông tin:

  • Văn bản: kiểu dữ liệu văn bản
  • Số: kiểu dữ liệu số
  • Phần trăm: kiểu dữ liệu %
  • Thời gian: kiểu dữ liệu thời gian
  • Lựa chọn: kiểu dữ liệu cho phép người dùng lựa chọn những giá trị nhất định
  • Hộp chọn: kiểu dữ liệu nhấn chọn/không chọn
  • Tìm kiếm: kiểu dữ liệu cho phép người dùng nhập khóa chính tìm kiếm
  • Kết quả tìm kiếm: hệ thống hiển thị

Hệ thống mở Pop-up cài đặt cột tương ứng từng kiểu dữ liệu và mặc định giá trị "Kiểu dữ liệu" đã lựa chọn.

Thêm lựa chọn

Button

Chức năng cho phép người dùng thêm dòng để tạo mới giá trị lựa chọn

Textx

Độ dài ký tự trường "Mã": 10 ký tự

Chỉ cho phép nhập chữ cái và số (không bao gồm các ký tự đặc biệt và khoảng trắng)

Cho phép người dùng thực hiện nhập mã giá trị cần tạo mới

Tên

Textx

Độ dài ký tự trường "Tên" : 255 ký tự

Cho phép người dùng thực hiện nhập tên giá trị cần tạo mới

Xóa

Button


Cho phép xóa dòng đã tạo mới

Hủy




Cho phép người dùng thoát khỏi màn mình thêm mới cột

Áp dụng



Chỉ hiển thị khi nhập đầy đủ trường bắt buộc

Khi lưu hệ thống thực hiện kiểm tra:

  • Kiểm tra trùng mã cột trong cùng một bảng
    • Trùng: hệ thống thông báo toast: "Mã cột đã tồn tại" và giữ nguyên màn hình thêm mới cột
    • Không trùng: Toast "Thêm mới cột thành công" thoát khỏi Pop-up thêm cột và trở về màn hình tạo mới bảng biểu
  • Kiểm tra trùng "Mã" lựa chọn trong cùng một cột:
    • Trùng: hệ thống thông báo toast: "Mã lựa chọn đã tồn tại" và giữ nguyên màn hình thêm mới cột
    • Không trùng: Toast "Thêm mới cột thành công" thoát khỏi Pop-up thêm cột và trở về màn hình tạo mới bảng biểu

3.4.3.6 Màn hình thêm mới cột - Kiểu dữ liệu Hộp chọn

Trường/Nút chức năng

Kiểu dữ liệu

Bắt buộc

Quy định

Mô tả

Mã cột*Textx

Độ dài: 10 ký tự

Chỉ cho phép nhập chữ cái và số (không bao gồm các ký tự đặc biệt và khoảng trắng)

Cho phép người dùng nhập mã cột

Tên cột*TextxĐộ dài: 255 ký tưCho phép người dùng nhập tên cột
Bắt buộcToggle
Mặc định Tắt

Cho phép người dùng lựa chọn cột thông tin này có bắt buộc nhập hay không.

  • Bật: khi nhập liệu người dùng bắt buộc nhập cột thông tin này mới có thể lưu nghiệp vụ
  • Tắt: khi nhập liệu không bắt buộc người dùng nhập cột thông tin này

Kiểu dữ liệu*


Droplistx

Kiểu dữ liệu hộp chọn: Là kiểu dữ liệu cho phép người dùng khi nhập liệu chỉ có thể chọn hoặc bỏ chọn hộp chọn

Hệ thống cho phép người dùng lựa chọn kiểu dữ liệu cho cột thông tin:

  • Văn bản: kiểu dữ liệu văn bản
  • Số: kiểu dữ liệu số
  • Phần trăm: kiểu dữ liệu %
  • Thời gian: kiểu dữ liệu thời gian
  • Lựa chọn: kiểu dữ liệu cho phép người dùng lựa chọn những giá trị nhất định
  • Hộp chọn: kiểu dữ liệu nhấn chọn/không chọn
  • Tìm kiếm: kiểu dữ liệu cho phép người dùng nhập khóa chính tìm kiếm
  • Kết quả tìm kiếm: hệ thống hiển thị

Hệ thống mở Pop-up cài đặt cột tương ứng từng kiểu dữ liệu và mặc định giá trị "Kiểu dữ liệu" đã lựa chọn.

Hủy




Cho phép người dùng thoát khỏi màn mình thêm mới cột

Áp dụng



Chỉ hiển thị khi nhập đầy đủ trường bắt buộc

Khi lưu hệ thống thực hiện kiểm tra:

  • Kiểm tra trùng mã cột trong cùng một bảng
    • Trùng: hệ thống thông báo toast: "Mã cột đã tồn tại" và giữ nguyên màn hình thêm mới cột
    • Không trùng: Toast "Thêm mới cột thành công" thoát khỏi Pop-up thêm cột và trở về màn hình tạo mới bảng biểu

3.4.3.7 Màn hình thêm mới cột - Kiểu dữ liệu Tìm kiếm

Trường/Nút chức năng

Kiểu dữ liệu

Bắt buộc

Quy định

Mô tả

Mã cột*Textx

Độ dài: 10 ký tự

Chỉ cho phép nhập chữ cái và số (không bao gồm các ký tự đặc biệt và khoảng trắng)

Cho phép người dùng nhập mã cột

Tên cột*TextxĐộ dài: 255 ký tưCho phép người dùng nhập tên cột
Bắt buộcToggle
Mặc định Tắt

Cho phép người dùng lựa chọn cột thông tin này có bắt buộc nhập hay không.

  • Bật: khi nhập liệu người dùng bắt buộc nhập cột thông tin này mới có thể lưu nghiệp vụ
  • Tắt: khi nhập liệu không bắt buộc người dùng nhập cột thông tin này

Kiểu dữ liệu*


Droplistx

Kiểu dữ liệu hộp chọn: Là kiểu dữ liệu cho phép người dùng khi nhập liệu có thể điền mã và hệ thống tự động gọi ra các thông tin liên quan đến dữ liệu người dùng đã nhập.

Hệ thống cho phép người dùng lựa chọn kiểu dữ liệu cho cột thông tin:

  • Văn bản: kiểu dữ liệu văn bản
  • Số: kiểu dữ liệu số
  • Phần trăm: kiểu dữ liệu %
  • Thời gian: kiểu dữ liệu thời gian
  • Lựa chọn: kiểu dữ liệu cho phép người dùng lựa chọn những giá trị nhất định
  • Hộp chọn: kiểu dữ liệu nhấn chọn/không chọn
  • Tìm kiếm: kiểu dữ liệu cho phép người dùng nhập khóa chính tìm kiếm
  • Kết quả tìm kiếm: hệ thống hiển thị

Hệ thống mở Pop-up cài đặt cột tương ứng từng kiểu dữ liệu và mặc định giá trị "Kiểu dữ liệu" đã lựa chọn.

Danh mục

Textx

Cho phép người dùng nhập đường dẫn lấy thông tin danh mục

Trường tìm kiếm

Textx

Cho phép người dùng nhập thông tin cột tìm kiếm (tìm kiếm theo tên)

Khóa chính

Textx

Cho phép người dùng nhập thông tin cột khóa chính của danh mục cần tìm kiếm.

Hệ thống sẽ dựa vào cột khóa chính để lấy giá trị tìm kiếm khi người dùng nhập liệu

Thêm cột

Button

Cho phép người dùng thêm mới cột dữ liệu cần tìm kiếm

Mã cột*

Textx

Cho phép nhập mã của cột dữ liệu đã khai báo trong Bảng nhập liệu.

Hệ thống sẽ trả ra kết quả tìm kiếm vào mã cột tương ứng.

Trường dữ liệu*

Textx

Cho phép nhập mã cột tìm kiếm trong danh mục.

Hệ thống sẽ dựa vào mã cột này để lấy ra kết quả tìm kiếm tương ứng từ danh mục đã lựa chọn.

Xóa cột

Button

Chức năng cho phép người dùng xóa cột đã thêm mới.

Hủy




Cho phép người dùng thoát khỏi màn mình thêm mới cột

Áp dụng



Chỉ cho phép nhấn khi nhập đầy đủ trường bắt buộc

Chỉ cho phép nhấn khi có ít nhất 01 cột tìm kiếm đã được nhập đủ thông tin

Khi lưu hệ thống thực hiện kiểm tra:

  • Kiểm tra trùng mã cột trong cùng một bảng
    • Trùng: hệ thống thông báo toast: "Mã cột đã tồn tại" và giữ nguyên màn hình thêm mới cột
    • Không trùng: Toast "Thêm mới cột thành công" thoát khỏi Pop-up thêm cột và trở về màn hình tạo mới bảng biểu
  • Hệ thống kiểm tra trùng cột được tìm kiếm trong cùng một cột:
    • Trùng: hệ thống thông báo toast: "Mã cột được tìm kiếm đã tồn tại" và giữ nguyên màn hình thêm mới cột
    • Không trùng: Toast "Thêm mới cột thành công" thoát khỏi Pop-up thêm cột và trở về màn hình tạo mới bảng biểu


3.4.3.8 Màn hình thêm mới cột - Kiểu dữ liệu Nhóm cột

Trường/Nút chức năng

Kiểu dữ liệu

Bắt buộc

Quy định

Mô tả

Tên cột*TextxĐộ dài: 255 ký tưCho phép người dùng nhập tên cột

Thêm cột

Button

Cho phép người dùng lựa chọn các cột đã được khai báo trong bảng

Chỉ hiển thị các cột chưa thuộc nhóm nào

Các cột được thêm mới sẽ được sắp xếp theo thứ tự thêm mới tương ứng từ trái sang phải (hiển thị ở bảng)

Xóa

Button

Cho phép người dùng xóa cột khỏi nhóm đã khai báo.

Sau khi cột bị xóa khỏi nhóm sẽ chuyển xuống vị trí cuối cùng của bảng nhập liệu

Hủy




Cho phép người dùng thoát khỏi màn mình thêm mới nhóm cột

Áp dụng



Chỉ hiển thị khi nhập đầy đủ trường bắt buộc

Cho phép người dùng lưu thông tin nhóm cột.

Khi lưu hệ thống thực hiện kiểm tra:

  • Hệ thống kiểm tra trùng tên:
    • Trùng: hệ thống thông báo toast: "Tên nhóm đã tồn tại" và giữ nguyên màn hình thêm mới cột
    • Không trùng: Toast "Thêm mới nhóm thành công" thoát khỏi Pop-up thêm nhóm và trở về màn hình tạo mới bảng nhập liệu
  • Hệ thống kiểm tra cột đã tồn tại ở nhóm khác
    • Đã tồn tại: hệ thống thông báo toast: "Cột <Mã cột> đã được khai báo tại nhóm khác" và giữ nguyên màn hình thêm mới cột
    • Chưa tồn tại: Toast "Thêm mới nhóm thành công" thoát khỏi Pop-up thêm nhóm và trở về màn hình tạo mới bảng nhập liệu


3.4.4. Màn hình nhập liệu bảng dữ liệu được cài đặt


Trường/Nút chức năng

Kiểu dữ liệu

Bắt buộc

Quy định

Mô tả

1

Cột

Buttonx

Mặc định luôn có

Cho phép người dùng lựa chọn thao tác:

  • Thêm tiêu đề
  • Thêm hàng
  • Xóa hàng
2Dữ liệu định dạng văn bảnText
Độ dài ký tự: 5000

Placeholder hiển thị theo cài đặt tại chức năng cài đặt bảng nhập liệu

Bắt buộc nhập theo cài đặt tại chức năng cài đặt bảng nhập liệu

3Dữ liệu định dạng số nhập thủ côngNumber
  • Độ dài ký tự:
    • Phần nguyên: Tối đa 16 ký tự
    • Phần thập phân: theo cài đặt tối đa 9 ký tự)
    • Tổng độ dài tối đa: 25 ký tự

Placeholder hiển thị theo cài đặt tại chức năng cài đặt bảng nhập liệu

Bắt buộc nhập theo cài đặt tại chức năng cài đặt bảng nhập liệu

4Dữ liệu định dạng số công thứcNumber
  • Độ dài ký tự:
    • Phần nguyên: Tối đa 16 ký tự
    • Phần thập phân: theo cài đặt tối đa 9 ký tự)
    • Tổng độ dài tối đa: 25 ký tự

Placeholder hiển thị theo cài đặt tại chức năng cài đặt bảng nhập liệu

Bắt buộc nhập theo cài đặt tại chức năng cài đặt bảng nhập liệu

5Dữ liệu định dạng phần trăm nhập thủ côngNumber
  • Độ dài ký tự:
    • Phần nguyên: Tối đa 16 ký tự
    • Phần thập phân: theo cài đặt tối đa 9 ký tự)
    • Tổng độ dài tối đa: 25 ký tự

Placeholder hiển thị theo cài đặt tại chức năng cài đặt bảng nhập liệu

Bắt buộc nhập theo cài đặt tại chức năng cài đặt bảng nhập liệu

Hệ thống hiển thị % sau giá trị nhập

6Dữ liệu định dạng thời gianDate Time
Độ dài ký tự: 16

Placeholder hiển thị theo cài đặt tại chức năng cài đặt bảng nhập liệu

Bắt buộc nhập theo cài đặt tại chức năng cài đặt bảng nhập liệu

Hệ thống cho phép nhập liệu bằng 02 cách:

  • Nhập liệu thủ công
  • Lựa chọn bằng Date Picker

Hệ thống kiểm tra tính hợp lệ của định dạng

7Dữ liệu định dạng hộp chọnCheckbox
Độ dài ký tự: 01

Placeholder hiển thị theo cài đặt tại chức năng cài đặt bảng nhập liệu

Bắt buộc nhập theo cài đặt tại chức năng cài đặt bảng nhập liệu

Hệ thống cho phép người dùng: chọn, bỏ chọn.

8Dữ liệu định dạng lựa chọnDroplist
Độ dài ký tự: 10

Placeholder hiển thị theo cài đặt tại chức năng cài đặt bảng nhập liệu

Bắt buộc nhập theo cài đặt tại chức năng cài đặt bảng nhập liệu

Hệ thống cho phép người dùng lựa chọn giá trị trong list đã khai báo

Hệ thống cho phép người dùng tìm kiếm theo tên các giá trị

9Dữ liệu định dạng tìm kiếmDroplist
Độ dài ký tự: theo độ dài của cột Khóa chính và Được tìm kiếm được lựa chọn

Placeholder hiển thị theo cài đặt tại chức năng cài đặt bảng nhập liệu

Bắt buộc nhập theo cài đặt tại chức năng cài đặt bảng nhập liệu

Hệ thống cho phép người dùng lựa chọn giá trị trong danh mục đã khai báo

Với các cột "Được tìm kiếm" hệ thống tự động hiển thị giá trị theo "Khóa chính" được nhập

Định dạng dữ liệu sẽ được lấy theo cột trong danh mục

10Nút "Thêm hàng"Button

Hệ thống thêm 01 hàng phía trên hàng được lựa chọn

11Nút "Xóa hàng"Button

Hệ thống xóa hàng được lựa chọn.

12Nút "Xuất dữ liệu Excel"Button

Hệ thống cho phép người dùng tải về dữ liệu tại thời điểm dưới dạng xlsx

13Nút "Gán dữ liệu Excel"Button

Hệ thống cho phép người dùng nhập liệu bằng cách gán dữ liệu excel. Biểu mẫu nhập liệu excel sẽ là biểu mẫu được xuất dữ liệu.

3.4.5. Màn hình Pop-up xác nhận

STT

Field

(Trường dữ liệu)

Type

(Kiểu dữ liệu)

Required

(Bắt buộc)

Validation

(Quy định)

Description

(Mô tả)

Pop-up xác nhận hủy (hủy tạo mới bảng nhập liệu)

1

Tôi chắc chắn

Button

Cho phép người dùng thoát khỏi màn hình tạo mới mà không lưu thông tin. Trở về màn hình danh sách

2

Hủy

Button

Cho phép người dùng thoát khỏi Pop-up xác nhận và trờ về màn hình Tạo mới

Pop-up xác nhận xóa (xóa bảng nhập liệu)

1

Tôi chắc chắn

Button

Cho phép người dùng xác nhận xóa bảng nhập liệu.

Hệ thống kiểm tra:

  • Bảng nhập liệu đã được sử dụng: Hệ thống thông báo toast: "Đã phát sinh dữ liệu. Không thể xóa" 
  • Bảng nhập liệu chưa sử dụng: Hệ thống thông báo xóa thành công và xóa dữ liệu

2

Hủy

Button

Tham chiếu tài liệu URD mục 2.11.4

Pop-up xác nhận tạo mới phiên bản

1

Sao chép

Button

Hệ thống hiển thị Pop-up tạo mới với đầy đủ thông tin được sao chép từ bảng nhập liệu được chọn

2

Hủy

Button

Cho phép người dùng thoát khỏi Pop-up xác nhận và trở về màn hình đang thao tác

Pop-up xác nhận xóa hàng loạt

1

Tôi chắc chắn

Button
Hệ thống đếm số lượng bản ghi lựa chọn

Cho phép người dùng xóa bảng nhập liệu

Hệ thống kiểm tra đã phát sinh dữ liệu (đã sinh công việc có chứa bảng hoặc được đã được khai báo tại màn hình Quản lý biểu mẫu):

  • Có chứa ít nhất 01 bảng đã sử dụng:
    • Hệ thống làm mới trang (không xóa bất cứ giá trị nào)
    • Chỉ giữ lại lựa chọn các bảng nhập liệu có thể xóa
    • Khóa lựa chọn các bảng đã sử dụng
    • Thông báo toast: "Mã bảng nhập liệu đã được sử dụng"
  • Không chứa bảng đã sử dụng: Hệ thống thông báo toast: "Xóa bảng thành công" và xóa dữ liệu khỏi hệ thống.

2

Hủy

Button

Cho phép người dùng thoát khỏi Pop-up xác nhận và trở về màn hình đang thao tác

3.4.6. Màn hình Chi tiết tạo mới biểu mẫu hồ sơ

STT

Field

(Trường dữ liệu)

Type

(Kiểu dữ liệu)

Required

(Bắt buộc)

Validation

(Quy định)

Description

(Mô tả)

Pop-up tạo mới hồ sơ




1

Tên biểu mẫu*




Tham chiếu tài liệu URD mục 2.11.4

2

Loại hồ sơ mời thầu*

Buttonx

Cho phép người dùng lựa chọn danh sách bảng dữ liệu được quản lý tại danh mục "Cài đặt bảng nhập liệu"

Hệ thống cho phép người dùng lựa chọn và tìm kiếm

Hệ thống chỉ hiển thị những bảng nhập liệu trạng thái hoạt động.

Sau khi lựa chọn Loại hồ sơ mời thầu, hệ thống gọi ra bảng dữ liệu đã được cài đặt.

3

Lĩnh vực*




Tham chiếu tài liệu URD mục 2.11.4

4

Loại gói thầu*




Tham chiếu tài liệu URD mục 2.11.4

5

Loại dự án*




Tham chiếu tài liệu URD mục 2.11.4

6

Xuất dữ liệu Excel




Tham chiếu tài liệu URD mục 2.11.4

7

Nhập dữ liệu excel




Tham chiếu tài liệu URD mục 2.11.4

8

Nút thêm cột




Bỏ nút chức năng thêm cột. Hệ thống mặc định lấy bảng dữ liệu theo trường Loại hồ sơ mời thầu

9

Nút Thêm dòng


Tham chiếu tài liệu URD mục 2.11.4

10

Nút hủy




Tham chiếu tài liệu URD mục 2.11.4

11

Nút áp dụng

Button
Chỉ cho phép nhấn khi nhập đủ các trường thông tin bắt buộc

Hệ thống kiểm tra trạng thái của bảng nhập liệu:

  • Hoạt động: Hệ thống lưu thông tin, thông báo tạo mới thành công và thoát khỏi màn hình tạo mới.
  • Không hoạt động: Hệ thống thông báo lỗi: "Trạng thái Loại hồ sơ mời thầu không hợp lệ" và giữ nguyên màn hình tạo mới

10 Comments

  1. Công Thành Hùng Phân tích và chốt phương án cho chức năng xóa nhiều nhé em

  2. Công Thành Hùng Nguyễn Đức Trung Hai người xem giúp em trường này: Tên người tạo và Thời gian tạo. Đối với trường hợp chỉnh sửa thì không lưu thông tin Người chỉnh sửa và Thời gian chỉnh sửa ạ?

  3. Công Thành Hùng Nguyễn Đức Trung Hiện tại chưa view được Phòng ban mà View email người tạo. Hai anh em thống nhất lại nội dung này và sửa User Story giúp em nhé ạ.

    1. Done. Bsung Tooltip khi hover tên người tạo

  4. Công Thành Hùng Bổ sung Pop-up Xác nhận xóa nhiều bản ghi

  5. Phạm Văn Quân Xem lại phạm vi của tính năng này nhé em, nội dung bổ sung mới

  6. Công Thành Hùng Bổ sung những nội dung sau nhé em

    1. Mô tả thêm cách thức mở ra Menu Chỉnh sửa và Hủy nhóm
    2. Mô tả bổ sung chức năng Chỉnh sửa nhóm
    3. Mô tả bổ sung cách mở ra Menu Chỉnh sửa và Xóa cột
    4. Bổ sung nội dung nhập công thức (đơn giản, không phải min, max, trung bình)
  7. thaottt4 đã bỏ kiểu dữ liệu Nhóm cột ở các màn hình chi tiết thêm cột