Nghiệp vụ | IT | |||
|---|---|---|---|---|
Người lập | Người duyệt | Người lập | Người duyệt | |
Họ & Tên | Bùi Nguyệt Anh | Nguyễn Đức Trung | ||
Tài khoản email/MS Team | anhbn4 | trungnd3 | ||
Chức danh | Business Analyst (BA) | Product Owner (P.O) | ||
Ngày soạn thảo/phê duyệt |
| |||
Jira Ticket | [BPMKVH-2116] Quản lý GRID ver 4 - Jira | |||
1. Card (Mô tả tính năng)
Là người dùng tôi có thể quản lý bảng nhập liệu thông qua:
- Cấu hình cách thức nhập dữ liệu cho trường hợp đặc biệt
- Tiện ích trong quá trình nhập liệu
- Các case đặc thù
2. Confirmation/ Acceptance Criteria (Tiêu chí nghiệm thu)
- Cấu hình cách thức nhập dữ liệu cho trường hợp đặc biệt
- Cho phép cấu hình lấy dữ liệu từ nguồn khác (tích hợp, từ 1 giao dịch hệ thống)
- Tiện ích trong quá trình nhập liệu
- Cho phép comment trực tiếp trên từ ô của bảng nhập liệu
- Các case đặc thù
- Tính % giá thay đổi qua các lần đàm phán/ nộp thầu
- Tính toán khoảng thời gian theo workingtime
- Tính toán giá trị nhỏ nhất theo từng lần nộp thầu và đàm phán
3. Conversation (Mô tả chi tiết)
3.1 UIUX:
Màn hình danh sách Cài đặt bảng nhập liệu
Màn hình thêm mới Bảng nhập liệu
Màn hình Xem bảng nhập liệu Màn hình quyền Xem bảng nhập liệu
Màn hình chỉnh sửa bảng nhập liệu
Pop-up chỉnh sửa bảng nhập liệu đã phát sinh dữ liệu Pop-up xác nhận Hủy thêm mới bảng nhập liệu
Màn hình thêm cột định dạng văn bản
Màn hình định dạng Số nguyên - Nhập thủ công
Màn hình kiểu dữ liệu Số thập phân - Công thức toán học
Màn hình Số thập phân Công thức giá trị lớn nhất - Giá trị nhỏ nhất
Màn hình kiểu dữ liệu thời gian
Màn hình kiểu dữ liệu Lựa chọn
Màn hình kiểu dữ liệu Hộp chọn
Màn hình kiểu dữ liệu Tìm kiếm
Màn hình nhóm cột
Màn hình nhập liệu bảng dữ liệu
Màn hình tạo mới biểu mẫu hồ sơ mời thầu
3.2 Luồng: https://drive.google.com/file/d/1Mqum8LxzFBOK5L6rf9YDdH0iyb4DZjSg/view?usp=sharing
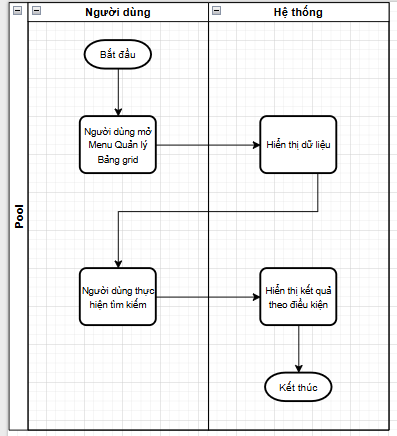
Xem danh sách bảng nhập liệu Tạo mới Bảng nhập liệu
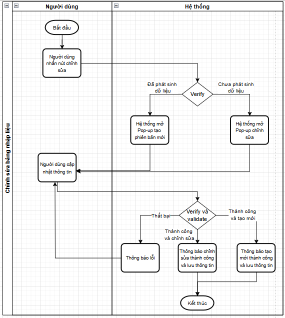
Chỉnh sửa Bảng nhập liệu
Xóa bảng nhập liệu
Thêm mới cột
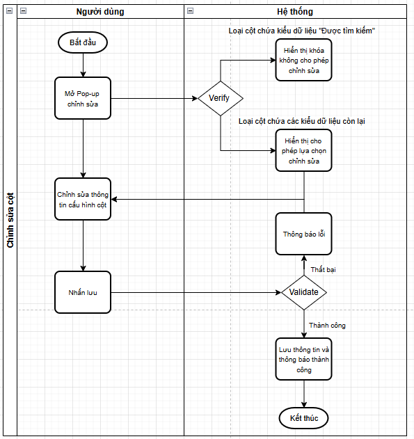
Chỉnh sửa cột
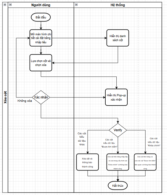
Xóa thông tin cột
3.3 API Spec: <gắn link tài liệu mô tả API vào đây>
3.4 Mô tả các trường dữ liệu chức năng Cài đặt bảng nhập liệu:
Màn hình Cài đặt bảng nhập liệu là một đối tượng phân quyền tại chức năng: Quản lý người dùng > Quản lý cơ sở > Danh sách phòng ban > Cấu hình phân quyền
Với Cài đặt là chức năng cha và "Cài đặt bảng nhập liệu" là chức năng con với các quyền:
- Xem:
- Cho phép xem danh sách, tìm kiếm bảng nhập liệu
- Cho phép xem chi tiết bảng nhập liệu bằng cách nhấn vào tên bảng nhập liệu
- Tại màn Danh sách Bảng nhập liệu: Ẩn nút chức năng "Thêm mới", "Chỉnh sửa", "Sao chép", "Xóa", "Xóa hàng loạt"
- Tại màn hình chi tiết Bảng nhập liệu: Ẩn nút chức năng "Chỉnh sửa"
- Thêm:
- Cho phép người dùng thêm mới Bảng nhập liệu
- Tại màn hình danh sách Bảng nhập liệu: Hiển thị nút chức năng "Thêm mới", "Sao chép"
- Tại màn hình danh sách Bảng nhập liệu: Ẩn nút chức năng "Chỉnh sửa", "Xóa", "Xóa hàng loạt"
- Tại màn hình xem chi tiết bảng Nhập liệu: Ẩn nút chức năng "Chỉnh sửa"
- Chỉnh sửa:
- Cho phép người dùng chỉnh sửa bảng nhập liệu:
- Tại màn hình danh sách Bảng nhập liệu: Hiển thị nút chức năng "Chỉnh sửa"
- Tại màn hình danh sách Bảng nhập liệu: Ẩn nút chức năng "Thêm mới", "Sao chép", "Xóa", "Xóa hàng loạt"
- Tại màn hình xem chi tiết bảng Nhập liệu: Hiển thị nút chức năng "Chỉnh sửa"
- Xóa:
- Cho phép người dùng xóa bảng nhập liệu
- Tại màn hình danh sách Bảng nhập liệu: Hiển thị nút chức năng "Xóa", "Xóa hàng loạt"
- Tại màn hình danh sách Bảng nhập liệu: Ẩn nút chức năng "Thêm mới", "Chỉnh sửa", "Sao chép"
- Tại màn hình chi tiết nhập liệu: Ẩn nút chức năng "Chỉnh sửa"
3.4.1. Màn hình danh sách bảng nhập liệu
Trường/Nút chức năng | Kiểu dữ liệu | Bắt buộc | Quy định | Mô tả | |
|---|---|---|---|---|---|
| 1 | Mã bảng | Text | Hiển thị mã bảng | ||
| 2 | Tên bảng | Text | Hiển thị tên bảng Khi hover hệ thống hiển thị bôi đậm + gạch chân + chữ đỏ Cho phép người dùng nhấn vào để mở xem chi tiết cài đặt bảng. | ||
| 3 | Trạng thái | Button | Hiển thị trạng thái của bảng với 02 giá trị:
Cho phép người dùng được chỉnh sửa trạng thái của Bảng nhập liệu:
| ||
| 4 | Người taọ | Text | Hiển thị tên người tạo mới bảng nhập liệu Khi hover hệ thống hiển thị email người tạo. | ||
| 5 | Thời gian tạo | Date Time | Hiển thị thời gian tạo mới bảng nhập liệu. | ||
| 6 | Thêm mới | Button | Cho phép người dùng mở Pop-up thêm mới bảng nhập liệu | ||
| 7 | Sửa | Button | Cho phép người dùng mở Pop-up chỉnh sửa bảng nhập liệu Hệ thống kiểm tra đã phát sinh dữ liệu (đã sinh công việc có chứa bảng hoặc được đã được khai báo tại màn hình Quản lý biểu mẫu):
| ||
| 8 | Sao chép | Button | Cho phép người dùng mở Pop-up thêm mới bảng nhập liệu với dữ liệu cấu hình được sao chép toàn bộ từ bảng nhập liệu đã lựa chọn. | ||
| 9 | Xóa | Button | Cho phép người dùng xóa bảng nhập liệu Hệ thống kiểm tra đã phát sinh dữ liệu (đã sinh công việc có chứa bảng hoặc được đã được khai báo tại màn hình Quản lý biểu mẫu)
| ||
| 10 | Chọn nhiều | Button | Cho phép người dùng thực hiện chọn nhiều bảng muốn xóa. Hệ thống khóa không cho phép lựa chọn các bảng đã được sử dụng (đã phát sinh dữ liệu nhập liệu vào bảng) Với nút "chọn tất cả" hệ thống chỉ tự động chọn các bảng chưa được sử dụng. | ||
| 11 | Xóa hàng loạt | Button | Cho phép người dùng xóa bảng nhập liệu Hệ thống kiểm tra mã bảng này đã được sử dụng để nhập dữ liệu:
| ||
| 12 | Tìm kiếm | Searchbox | Cho phép người dùng tìm kiếm theo bảng theo tên. |
3.4.2. Màn hình tạo mới bảng nhập liệu
Trường/Nút chức năng | Kiểu dữ liệu | Bắt buộc | Quy định | Mô tả | |
|---|---|---|---|---|---|
| 1 | Thông tin chung | ||||
| 2 | Mã bảng* | Text | x | Độ dài: 10 ký tự Chỉ cho phép nhập chữ cái và số (không bao gồm các ký tự đặc biệt và khoảng trắng) | Mã bảng |
| 3 | Tên bảng* | Text | x | Độ dài: 255 ký tự | Tên bảng |
| 4 | Trạng thái | Toggle | Mặc định trạng thái hoạt động | Trạng thái hoạt động của bảng:
| |
| 5 | Áp dụng | Button | Chỉ hiển thị khi nhập đủ thông tin bắt buộc. Chỉ hiển thị với màn hình tạo mới | Lưu lại thông tin Khi lưu hệ thống kiểm tra trùng thông tin bảng mã đã tồn tại:
| |
| 6 | Chỉnh sửa | Button | Chỉ hiển thị với màn hình xem chi tiết | Chức năng cho phép người dùng chỉnh sửa chi tiết bảng nhập liệu: Hệ thống kiểm tra bảng nhập liệu đã được sử dụng (sử dụng tức đã được tạo mới ở chức năng "Quản lý biểu mẫu" hoặc đã sinh ra công việc trong quy trình)
| |
| 7 | Hủy | Button | Hệ thống hiển thị Pop-up xác nhận hủy. | ||
| 8 | Thông tin cấu hình | ||||
| 9 | Mã cột* | Text | x | Độ dài: 10 ký tự Chỉ cho phép nhập chữ cái và số (không bao gồm các ký tự đặc biệt và khoảng trắng) | Cho phép người dùng nhập mã cột |
| 10 | Tên cột* | Text | x | Độ dài: 255 ký tư | Cho phép người dùng nhập tên cột |
| 11 | Gợi ý nhập liệu | Button | Độ dài: 50 ký tự | Cho phép người dùng khai báo placeholder cho cột khi nhập liệu | |
| 12 | Bắt buộc | Checkbox | Mặc định Uncheck | Cho phép người dùng lựa chọn cột thông tin này có bắt buộc nhập hay không.
Mặc định không bắt buộc | |
| 13 | Kiểu dữ liệu* | Droplist | x | Hệ thống cho phép người dùng lựa chọn kiểu dữ liệu cho cột thông tin:
Hệ thống mở Pop-up cài đặt cột tương ứng từng kiểu dữ liệu và mặc định giá trị "Kiểu dữ liệu" đã lựa chọn. | |
| 14 | Văn bản | Text | Là kiểu dữ liệu văn bản, cho phép người dùng khi nhập liệu có thể nhập dưới dạng văn bản. | ||
| 15 | Số | Text |
Mặc định hiển thị tab số nguyên Mặc định giá trị nhập liệu: Thủ công Mặc định giá trị toggle "Tính tổng giá trị cột": Không | Là kiểu dữ liệu cho phép người dùng khi nhập liệu chỉ có thể nhập số. Người dùng có thể cấu hình các thông tin:
Khi chuyển đổi giữa 02 tab, hệ thống giữ nguyên các giá trị đã khai báo ở tab cũ Nếu lựa chọn Số thập phân, hệ thống hiển thị thêm trường "Độ dài ký tự" cho phép người dùng nhập số lượng ký tự phần thập phân tối đa được nhập/hiển thị. Trường "Độ dài ký tự" là trường số nguyên, bắt buộc nhập và giá trị từ 1 → 9.
| |
| 16 | Phần trăm | Text |
Mặc định hiển thị tab số nguyên Mặc định giá trị nhập liệu: Thủ công Mặc định giá trị toggle "Tính tổng giá trị cột": Không | Là kiểu dữ liệu cho phép người dùng khi nhập liệu chỉ có thể nhập số, hệ thống sẽ tự hiển thị ký hiệu % sau giá trị nhập (ví dụ nhập 56 → hệ thống hiển thị 56%) Người dùng có thể cấu hình các thông tin: Hệ thống hiển thị 02 lựa chọn:
Nếu lựa chọn Số thập phân, hệ thống hiển thị thêm trường "Độ dài ký tự" cho phép người dùng nhập số lượng ký tự phần thập phân tối đa được nhập/hiển thị.
| |
| 17 | Công thức - Lựa chọn: Công thức toán học | Text | Với lựa chọn công thức toán học:
"Mã cột" và "toán tử" Ví dụ
Ví dụ: Cột ThanhTien (định dạng số) = 10.000 Cột ChietKhau (định dạng %) = 10 Cột Giá trị chiết khấu được cài đặt công thức = ThanhTien*ChietKhau → Hệ thống tính toán = 10.000 * 10/100 = 1.000
Ví dụ:
ThanhTien = DonGia*KhoiLuong = 3,123 * 2 = 6,246 → hiển thị làm trò của 6,246 = 6 (<5 làm tròn xuống, >=5 làm tròn lên)
ThanhTien = DonGia*KhoiLuong = 3,123 * 2 = 6,246 → hiển thị làm trò của 6,246 = 6,25 (<5 làm tròn xuống, >=5 làm tròn lên) | ||
| 18 | Công thức - Lựa chọn: Giá trị lớn nhất | Text | Với lựa chọn công thức giá trị lớn nhất: Hệ thống cho phép người dùng lựa chọn các cùng định "Số" hoặc "Phần trăm" với cột đang khai báo Ví dụ: Cột đang khai báo kiểu dữ liệu là số → chỉ cho phép lựa chọn các cột so sánh định dạng số Từ đó khi nhập liệu hệ thống sẽ tự động so sánh các cột được cấu hình và đưa ra giá trị lớn nhất. Hệ thống cho phép:
Kết quả so sánh sẽ được hiển thị và làm tròn dựa trên cài đặt số nguyên hay số thập phân của cột: Ví dụ:
Đơn giá 1 = 9,123 Đơn giá 2 = 10 Đơn giá 3 = 11,567 → Đơn giá Max = 12 (<5 làm tròn xuống, >=5 làm tròn lên)
Đơn giá 1 = 9,123 Đơn giá 2 = 10 Đơn giá 3 = 11,567 → Đơn giá Max = 11,57 (<5 làm tròn xuống, >=5 làm tròn lên) | ||
| 19 | Công thức - Lựa chọn: Giá trị nhỏ nhất | Text | Với lựa chọn công thức giá trị nhỏ nhất: Hệ thống cho phép người dùng lựa chọn các cùng định "Số" hoặc "Phần trăm" với cột đang khai báo Ví dụ: Cột đang khai báo kiểu dữ liệu là số → chỉ cho phép lựa chọn các cột so sánh định dạng số Từ đó khi nhập liệu hệ thống sẽ tự động so sánh các cột được cấu hình và đưa ra giá trị nhỏ nhất. Hệ thống cho phép:
Kết quả so sánh sẽ được hiển thị và làm tròn dựa trên cài đặt số nguyên hay số thập phân của cột: Ví dụ:
Đơn giá 1 = 9,123 Đơn giá 2 = 10 Đơn giá 3 = 11,567 → Đơn giá Min = 9 (<5 làm tròn xuống, >=5 làm tròn lên)
Đơn giá 1 = 9,123 Đơn giá 2 = 10 Đơn giá 3 = 11,567 → Đơn giá Min = 9,12 (<5 làm tròn xuống, >=5 làm tròn lên) | ||
| 20 | Công thức - Lựa chọn: Giá trị trung bình | Với lựa chọn công thức giá trị trung bình: Hệ thống cho phép người dùng lựa chọn các cùng định "Số" hoặc "Phần trăm" với cột đang khai báo Ví dụ: Cột đang khai báo kiểu dữ liệu là số → chỉ cho phép lựa chọn các cột tính trung bình là định dạng số Từ đó khi nhập liệu hệ thống sẽ tự động tính: Giá trị TB = tổng giá trị các cột được lựa chọn / tổng số lượng cột được lựa chọn Hệ thống cho phép:
Kết quả so sánh sẽ được hiển thị và làm tròn dựa trên cài đặt số nguyên hay số thập phân của cột: Ví dụ:
Đơn giá 1 = 9,123 Đơn giá 2 = 10 Đơn giá 3 = 11,567 → Đơn giá trung bình = (9,123 + 10 + 11,567) = 10,23 → hiển thị = 10 (<5 làm tròn xuống, >=5 làm tròn lên)
Đơn giá 1 = 9,123 Đơn giá 2 = 10 Đơn giá 3 = 11,567 → Đơn giá trung bình = (9,123 + 10 + 11,567) = 10,23 → hiển thị = 10,2 (<5 làm tròn xuống, >=5 làm tròn lên) | |||
| 21 | Thời gian | Text | Là kiểu dữ liệu cho phép người dùng khi nhập liệu chỉ có thể nhập thời gian. Người dùng có thể cấu hình các thông tin: Hệ thống cho phép người dùng lựa chọn 03 loại dữ liệu thời gian:
Mặc định giá thị: Ngày - tháng - năm | ||
| 22 | Lựa chọn | Text | Độ dài ký tự trường "Mã": 10 ký tự - Chỉ cho phép nhập chữ cái và số (không bao gồm các ký tự đặc biệt và khoảng trắng) Độ dài ký tự trường "Tên" : 255 ký tự | Là kiểu dữ liệu cho phép người dùng khi nhập liệu chỉ có thể lựa chọn giá trị đã được cấu hình. Người dùng có thể cấu hình các thông tin:
Hệ thống hiển thị mặc định 01 dòng dữ liệu chưa điền thông tin. | |
| 23 | Hộp chọn | Text | Là kiểu dữ liệu cho phép người dùng khi nhập liệu chỉ có thể chọn hoặc bỏ chọn hộp chọn | ||
| 24 | Tìm kiếm | Text | Độ dài ký tự trường "Mã": 10 ký tự Độ dài ký tự trường "Tên" : 255 ký tự | Là kiểu dữ liệu cho phép người dùng khi nhập liệu có thể điền mã và hệ thống tự động gọi ra các thông tin liên quan đến dữ liệu người dùng đã nhập. Người dùng có thể cấu hình các thông tin:
| |
| 25 | Nhóm cột | Text | Độ dài ký tự trường "Tên" : 255 ký tự | Cho phép người dùng tạo và gom nhóm các cột:
| |
| 26 | Áp dụng | Chỉ cho phép nhấn khi đã nhập đủ các trường bắt buộc. Với kiểu dữ liệu Nhóm cột: Chỉ cho phép nhấn khi có ít nhất 02 cột được khai báo Với kiểu dữ liệu Lựa chọn: Chỉ cho phép nhấn khi có ít nhất 01 giá chị lựa chọn | Cho phép người dùng lưu thông tin cột đã cấu hình. Khi lưu hệ thống thực hiện kiểm tra:
Ví dụ: Công thức cột thành tiền = DonGia*SoLuong Đơn giá kiểu dữ liệu số → hợp lệ Đơn giá kiểu dữ liệu văn bản → không hợp lệ
Ví dụ: Công thức cột thành tiền (kiểu số) = DonGia*SoLuong Đơn giá kiểu dữ liệu số → hợp lệ Đơn giá kiểu dữ liệu phần trăm → không hợp lệ
| ||
| 27 | Hủy | Cho phép người dùng thoát khỏi Pop-up tạo mới cột | |||
| 28 | Thông tin bảng | ||||
| 29 | Tên cột | Button |
| ||
| 30 | Nút | Button | Cho phép người dùng lựa chọn các thao tác với cột được lựa chọn:
| ||
| 31 | Nút | Button | Cho phép người dùng tùy chỉnh vị trí bằng cách kéo thả
| ||
| 32 | Sửa | Button | Mở pop-up sửa cấu hình cột Với các cột được cài đặt là "Được tìm kiếm" hệ thống hiển thị màn chính cài đặt của cột "Khóa chính" | ||
| 33 | Xóa cột | Button | Chỉ hiển bị với loại dữ liệu là cột | Cho phép người dùng xóa cột lựa chọn.
Ví dụ: Cấu hình tìm kiếm danh mục vật tư với cột Khóa chính là "Mã vật tư" và các cột được tìm kiếm là "Tên vật tư", "Đơn vị tính"
| |
| 34 | Bỏ nhóm cột | Button | Chỉ hiển bị với loại dữ liệu là nhóm cột | Cho phép người dùng bỏ nhóm cột đã tạo. Với các cột bị bỏ nhóm sẽ chuyển xuống vị trí cuối cùng của bảng nhập liệu theo thứ tự bảng chữ cái (so sánh theo cột mã bảng) từ trái sang phải | |
| 35 | Thêm cột | Button | Cho phép người dùng lựa chọn định dạng các cột để thêm mới:
Hệ thống mở Pop-up tương ứng với các định dạng | ||
3.4.3. Màn hình nhập liệu bảng dữ liệu được cài đặt
Trường/Nút chức năng | Kiểu dữ liệu | Bắt buộc | Quy định | Mô tả | |
|---|---|---|---|---|---|
| 1 | Cột | Button | x | Mặc định luôn có Cho phép người dùng lựa chọn thao tác:
| |
| 2 | STT | Text | x | Độ dài ký tự: 13 | Mặc định luôn có |
| 3 | Dữ liệu định dạng văn bản | Text | Độ dài ký tự: 5000 | Placeholder hiển thị theo cài đặt tại chức năng cài đặt bảng nhập liệu Bắt buộc nhập theo cài đặt tại chức năng cài đặt bảng nhập liệu | |
| 4 | Dữ liệu định dạng số nhập thủ công | Number |
| Placeholder hiển thị theo cài đặt tại chức năng cài đặt bảng nhập liệu Bắt buộc nhập theo cài đặt tại chức năng cài đặt bảng nhập liệu | |
| 5 | Dữ liệu định dạng số công thức | Number |
| Placeholder hiển thị theo cài đặt tại chức năng cài đặt bảng nhập liệu Bắt buộc nhập theo cài đặt tại chức năng cài đặt bảng nhập liệu Hệ thống luôn khóa cột công thức (không cho nhập liệu) Với trường hợp kết quả đầu vào chưa được nhập, hệ thống không hiển thị Với trường hợp công thức tính toán không chính xác, hệ thống hiển thị kết quả = N/A → nếu N/A mà cột cài đặt bắt buộc có đc đi tiếp hay không? | |
| 6 | Dữ liệu định dạng phần trăm nhập thủ công | Number |
| Placeholder hiển thị theo cài đặt tại chức năng cài đặt bảng nhập liệu Bắt buộc nhập theo cài đặt tại chức năng cài đặt bảng nhập liệu Hệ thống hiển thị % sau giá trị nhập | |
| 7 | Dữ liệu định dạng phần trăm công thức | Number |
| Placeholder hiển thị theo cài đặt tại chức năng cài đặt bảng nhập liệu Bắt buộc nhập theo cài đặt tại chức năng cài đặt bảng nhập liệu Hệ thống hiển thị % sau giá trị tính toán Hệ thống luôn khóa cột công thức (không cho nhập liệu) Với trường hợp kết quả đầu vào chưa được nhập, hệ thống hiển thị kêt quả = 0 Với trường hợp công thức tính toán không chính xác, hệ thống hiển thị kết quả = N/A → nếu N/A mà cột cài đặt bắt buộc có đc đi tiếp hay không? | |
| 8 | Dữ liệu định dạng thời gian | Date Time | Độ dài ký tự: 16 | Placeholder hiển thị theo cài đặt tại chức năng cài đặt bảng nhập liệu Bắt buộc nhập theo cài đặt tại chức năng cài đặt bảng nhập liệu Hệ thống cho phép nhập liệu bằng 02 cách:
Hệ thống kiểm tra tính hợp lệ của định dạng | |
| 9 | Dữ liệu định dạng hộp chọn | Checkbox | Độ dài ký tự: 01 | Placeholder hiển thị theo cài đặt tại chức năng cài đặt bảng nhập liệu Bắt buộc nhập theo cài đặt tại chức năng cài đặt bảng nhập liệu Hệ thống cho phép người dùng: chọn, bỏ chọn. | |
| 10 | Dữ liệu định dạng lựa chọn | Droplist | Độ dài ký tự: 10 | Placeholder hiển thị theo cài đặt tại chức năng cài đặt bảng nhập liệu Bắt buộc nhập theo cài đặt tại chức năng cài đặt bảng nhập liệu Hệ thống cho phép người dùng lựa chọn giá trị trong list đã khai báo Hệ thống cho phép người dùng tìm kiếm theo tên các giá trị | |
| 11 | Dữ liệu định dạng tìm kiếm | Droplist | Độ dài ký tự: theo độ dài của cột Khóa chính và Được tìm kiếm được lựa chọn | Placeholder hiển thị theo cài đặt tại chức năng cài đặt bảng nhập liệu Bắt buộc nhập theo cài đặt tại chức năng cài đặt bảng nhập liệu Hệ thống cho phép người dùng lựa chọn giá trị trong danh mục đã khai báo Với các cột "Được tìm kiếm" hệ thống tự động hiển thị giá trị theo "Khóa chính" được nhập Định dạng dữ liệu sẽ được lấy theo cột trong danh mục | |
| 12 | Nút "Thêm tiêu đều" | Droplist | Cho phép người dùng lựa chọn tiêu đề từ H1 → H7 Với các cột định dạng "Số" hay "Phần trăm" hệ thống tự động tính toán tổng theo toggle "Tính tổng giá trị cột":
| ||
| 13 | Nút "Thêm hàng" | Button | Hệ thống thêm 01 hàng phía trên hàng được lựa chọn | ||
| 14 | Nút "Xóa hàng" | Button | Hệ thống xóa hàng được lựa chọn. | ||
| 15 | Nút "Xuất dữ liệu Excel" | Button | Hệ thống cho phép người dùng tải về dữ liệu tại thời điểm dưới dạng xlsx | ||
| 16 | Nút "Gán dữ liệu Excel" | Button | Hệ thống cho phép người dùng nhập liệu bằng cách gán dữ liệu excel. Biểu mẫu nhập liệu excel sẽ là biểu mẫu được xuất dữ liệu. |
3.4.4. Màn hình Pop-up xác nhận
STT | Field (Trường dữ liệu) | Type (Kiểu dữ liệu) | Required (Bắt buộc) | Validation (Quy định) | Description (Mô tả) |
|---|---|---|---|---|---|
Pop-up xác nhận hủy (hủy tạo mới bảng nhập liệu) | |||||
1 | Tôi chắc chắn | Cho phép người dùng thoát khỏi màn hình tạo mới mà không lưu thông tin. Trở về màn hình danh sách | |||
2 | Hủy | Cho phép người dùng thoát khỏi Pop-up xác nhận và trờ về màn hình Tạo mới | |||
Pop-up xác nhận xóa (xóa bảng nhập liệu) | |||||
1 | Tôi chắc chắn | Cho phép người dùng xác nhận xóa bảng nhập liệu. Hệ thống kiểm tra:
| |||
2 | Hủy | Tham chiếu tài liệu URD mục 2.11.4 | |||
Pop-up xác nhận tạo mới phiên bản | |||||
1 | Sao chép | Hệ thống hiển thị Pop-up tạo mới với đầy đủ thông tin được sao chép từ bảng nhập liệu được chọn | |||
2 | Hủy | Cho phép người dùng thoát khỏi Pop-up xác nhận và trở về màn hình đang thao tác | |||
3.4.5. Màn hình Chi tiết tạo mới biểu mẫu hồ sơ
STT | Field (Trường dữ liệu) | Type (Kiểu dữ liệu) | Required (Bắt buộc) | Validation (Quy định) | Description (Mô tả) |
|---|---|---|---|---|---|
Pop-up tạo mới hồ sơ | |||||
1 | Tên biểu mẫu* | Tham chiếu tài liệu URD mục 2.11.4 | |||
2 | Loại hồ sơ mời thầu* | Cho phép người dùng lựa chọn danh sách bảng dữ liệu được quản lý tại danh mục "Cài đặt bảng nhập liệu" Hệ thống cho phép người dùng lựa chọn và tìm kiếm Hệ thống chỉ hiển thị những bảng nhập liệu trạng thái hoạt động. Sau khi lựa chọn Loại hồ sơ mời thầu, hệ thống gọi ra bảng dữ liệu đã được cài đặt. | |||
3 | Lĩnh vực* | Tham chiếu tài liệu URD mục 2.11.4 | |||
4 | Loại gói thầu* | Tham chiếu tài liệu URD mục 2.11.4 | |||
5 | Loại dự án* | Tham chiếu tài liệu URD mục 2.11.4 | |||
6 | Xuất dữ liệu Excel | Tham chiếu tài liệu URD mục 2.11.4 | |||
7 | Nhập dữ liệu excel | Tham chiếu tài liệu URD mục 2.11.4 | |||
8 | Nút thêm cột | Tham chiếu tài liệu URD mục 2.11.4 | |||
9 | Nút thêm dòng | Bỏ nút chức năng thêm dòng. Hệ thống mặc định lấy bảng dữ liệu theo trường Loại hồ sơ mời thầu | |||
10 | Nút hủy | Tham chiếu tài liệu URD mục 2.11.4 | |||
11 | Nút áp dụng | Chỉ cho phép nhấn khi nhập đủ các trường thông tin bắt buộc | Hệ thống kiểm tra trạng thái của bảng nhập liệu:
| ||





























