Nghiệp vụ

IT

Người lập

Người duyệt

Người lập

Người duyệt

Tên, Chức danh



HungCT2


Ngày ký



 


Jira Link

[BPMKVH-2184] Thiết kề luồng Quản lý yêu cầu làm rõ HSMT - Jira

1. Card (Mô tả tính năng)

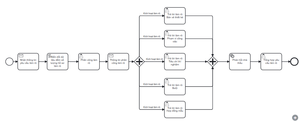
Là người thiết kế quy trình, tôi muốn thể hiện được bước từ nhận thông tin yêu cầu rõ đến tổng hợp yêu cầu làm rõ trên luồng quy trình

2. Confirmation/ Acceptance Criteria (Tiêu chí nghiệm thu)

  1. Khi nhà thầu thực hiện gửi yêu cầu làm rõ, tôi muốn hệ thống BPM1 nhận được thông tin yêu cầu làm rõ từ Portal 
  2. Tôi muốn hệ thống tạo được công việc phân công làm rõ 
  3. Tôi muốn người dùng tiếp nhận được công việc phân công làm rõ và thực hiện phân công làm rõ 
  4. Tôi muốn hệ thống thực hiện đếm số lượng hồ sơ được gửi yêu cầu làm rõ để kích hoạt số lượng dây thực hiện song song tương ứng theo loại hồ sơ mời thầu:
    • Minh họa:
      • Trả lời làm rõ Bản vẽ thiết kế
      • Trả lời làm rõ phạm vi công việc
      • Trả lời làm rõ tiêu chí thí nghiệm
      • Trả lời làm rõ BoQ
      • Trả lời làm rõ Hợp đồng mẫu
  5. Tôi muốn người dùng tiếp nhận và hoàn thành được công việc trả lời làm rõ yêu cầu
  6. Tôi muốn hệ thống  kiểm tra điều kiện trả lời làm rõ và tạo công việc tổng hợp yêu cầu làm rõ đồng thời gửi tín hiệu kích hoạt hiển thị nút "Gửi trả lời yêu cầu làm rõ"
  7. Tôi muốn người dùng tiếp nhận được công việc tổng hợp yêu cầu làm rõ và hoàn thành


3. Conversation (Mô tả chi tiết)

3.1. UI/UX: https://www.figma.com/design/51runRl91OJ1vxcrYsw9ql/BPM--Pre-Final-?node-id=19001-273563&p=f&t=TMk6nyOo1BoGjfVH-0

                                    Màn hình công việc Phân công trả lời yêu cầu làm rõ

                                   Công việc phân công trả lời yêu cầu làm rõ - Pop-up phân công

                           Pop-up xác nhận phân công

                                                                Công việc phân công trả lời yêu cầu làm rõ - Pop-up chi tiết yêu cầu


                                 Màn hình công việc trả lời yêu cầu làm rõ

          Màn hình công việc trả lời yêu cầu làm rõ - Pop-up trả lời làm rõ


                                        Màn hình công việc tổng hợp trả lời yêu cầu làm rõ

                     Màn hình công việc tổng hợp trả lời yêu cầu làm rõ - Pop-up Yêu cầu làm rõ

                                       Màn hình công việc tổng hợp trả lời yêu cầu làm rõ - Pop-up Chi tiết yêu cầu

                                                              Site đấu thầu - Pop-up xem yêu cầu làm rõ

                                                      Site đấu thầu - Pop-up xem chi tiết yêu cầu


3.2. Luồng

3.3 API Spec

3.4 Mô tả các trường dữ liệu trên từng màn hình của từng công việc

3.4.1 Receive task "Nhận thông tin yêu cầu làm rõ"

Tại màn hình Pop-up yêu cầu làm rõ, khi nhà thầu thực hiện gửi yêu cầu làm rõ. Hệ thống Portal chuyển thông tin về hệ thống BPM:

  • Mã hồ sơ yêu cầu làm rõ → biến: var.clarifyPotId
  • Mã hồ sơ (Mã hồ sơ khai báo tại nhóm YCMS) → dữ liệu danh sách mã hồ sơ cần làm rõ được đưa vào biến dạng (pvcv,tctn,boq,...): var.clarifyDocument 

3.4.2 Script Task "Đếm số lượng hồ sơ yêu cầu làm rõ"

Sau khi nhận dữ liệu từ Portal nhà thầu. Hệ thống BPM thực hiện biến đổi dữ liệu để đếm số lượng hồ sơ cần làm rõ

Dữ liệu đầu vào: var.clarifyDocument

Dữ liệu đầu ra: var.clarifyDocQuantity


3.4.3 Công việc phân công làm rõ hồ sơ mời thầu

3.4.3.1 Công việc phân công làm rõ hồ sơ mời thầu

STT

Trường/nút chức năng

Kiểu dữ liệu

Điều kiện

Quy định

Mô tả

1Thông tin chi tiết


Tham chiếu tài liệu URD

2

Trường "Nội dung công việc"Text + Hyperlink

Khi người dùng thực hiện thao tác di chuột (hover), hệ thống hiển thị gạch chân

Thông tin nội dung được lấy từ tên công việc

Khi người dùng thực hiện thao tác nhấn (click) vào, hệ thống điều hướng tới màn hình Pop-up "Phân công làm rõ hồ sơ mời thầu".

Màn hình Pop-up sẽ được điều hướng dựa trên "Mã màn hình" (cài đặt trong eform) và ID hồ sơ (cài đặt trong nhóm YCMS) với quy tắc:

Mã màn hình = clarification

3

Trường "Dự án"


Tham chiếu tài liệu URD

4

Trường "Tên gói thầu - mua sắm"


Tham chiếu tài liệu URD
5Trường "Thời gian bắt đầu"


Tham chiếu tài liệu URD
6Trường "Thời gian kết thúc"


Tham chiếu tài liệu URD
7Trường "OLA phản hồi"


Tham chiếu tài liệu URD
8Trường "OLA xử lý"


Tham chiếu tài liệu URD
9Trường "Người liên quan"


Tham chiếu tài liệu URD
10

Người giao việc




Tham chiếu tài liệu URD
11Người nhận việc


Tham chiếu tài liệu URD
12Trạng thái


Tham chiếu tài liệu URD
13Biểu tượng ưu tiên


Tham chiếu tài liệu URD
14Ghi chú dự án


Tham chiếu tài liệu URD
15Nút "Tải xuống OLA"


Tham chiếu tài liệu URD
16Nút "Tạm dừng"Button

Chỉ hiển thị sau khi tiếp nhận công việc

Không hiển thị sau khi hoàn thành công việc

Thể hiện nút chức năng cho phép tạm dừng công việc

Khi nhấn, hệ thống xuất hiện màn hình pop-up cho phép nhập nguyên nhân để tạm dừng công việc

Sau khi người dùng nhấn nút "Áp dụng, hệ thống chuyển sang trạng thái Tạm dừng và cập nhật thời gian kết thúc công việc: 

  • Thời điểm bắt đầu = Không thay đổi
  • Thời điểm kết thúc = Thời điểm thực hiện tiếp nhận + OLA xử lý + thời gian tạm dừng (chỉ tính working time)
17Nút "Tiếp tục"Button

Nút này sẽ hiển thị sau khi nhấn nút "Tạm dừng" 

Thể hiện nút chức năng cho phép tiếp tục công việc

Khi nhấn, hệ thống cho phép người dùng tiếp tục công việc với thời gian được tính như sau:

  • Thời điểm bắt đầu = Không thay đổi
  • Thời điểm kết thúc = Thời điểm thực hiện tiếp nhận + OLA xử lý + thời gian tạm dừng thực tế (chỉ tính working time)
18Nút "Tiếp nhận"Button


Tham chiếu tài liệu URD

3.4.3.2 Pop-up phân công trả lời yêu cầu làm rõ

STT

Trường/nút chức năng

Kiểu dữ liệu

Điều kiện

Quy định

Mô tả

1

Tab lần gửi yêu cầu làm rõ




Tham chiếu tài liệu URD Mục 2.7.4.3

2

STT

Text + Hyperlink

Tham chiếu tài liệu URD Mục 2.7.4.3

3

Tên hồ sơ




Tham chiếu tài liệu URD Mục 2.7.4.3
4

Người trả lời yêu cầu làm rõ




Tham chiếu tài liệu URD Mục 2.7.4.3
5

Trạng thái




Tham chiếu tài liệu URD Mục 2.7.4.3
6

Nút xem chi tiết




Tham chiếu tài liệu URD Mục 2.7.4.3
7

Nút “Gửi phân công làm rõ yêu cầu”




Sau khi phân công hệ thống cập nhật thông tin người phân công tin phân công về hệ thống BPM (bỏ pop-up thời gian).

Hệ thống hiển thị Pop-up xác nhận nhận phân công


3.4.3.3 Pop-up xác nhận Phân công

STT

Trường/nút chức năng

Kiểu dữ liệu

Điều kiện

Quy định

Mô tả

1

Tôi chắc chắn




Hệ thống hoàn thành công việc phân công trả lời làm rõ.

Sau khi hoàn thành việc gửi phân công hệ thống ẩn nút chức năng "Gửi phân công yêu cầu làm rõ"

2

Hủy

Text + Hyperlink

Thoát màn hình Pop-up

3.4.3.4 Pop-up chi tiết yêu cầu

STT

Trường/nút chức năng

Kiểu dữ liệu

Điều kiện

Quy định

Mô tả

1

Nội dung yêu cầu làm rõ




Tham chiếu tài liệu URD mục 2.7.4.4

2

Tệp đính kèm




Tham chiếu tài liệu URD mục 2.7.4.4
3

Nút tải xuống tất cả




Tham chiếu tài liệu URD mục 2.7.4.4
4

Trả lời yêu cầu làm rõ


x
Tham chiếu tài liệu URD mục 2.7.4.4
5

Tệp đính kèm




Tham chiếu tài liệu URD mục 2.7.4.4
6

Nút tải xuống tất cả




Tham chiếu tài liệu URD mục 2.7.4.4
7

Nút hủy




Tham chiếu tài liệu URD mục 2.7.4.4

3.4.4 Thông tin phân công làm rõ

  • Mã hồ sơ yêu cầu làm rõ → biến: var.clarifyPotId
  • Nhân sự làm rõ Phạm vi công việc: var.assignClarifyWorkScope
  • Làm rõ Tiêu chí thí nghiệm: var.assignClarifyStandard
  • Làm rõ Bản vẽ thiết kế: var.assignClarifyLinkSpec
  • Làm rõ BoQ: var.assignClarifyBoQ
  • Làm rõ Hợp đồng mẫu: var.assignClarifySmpCntrct

3.4.5 Gateway Parallel

Hệ thống thực hiện đếm số lượng hồ sơ được gửi yêu cầu làm rõ để kích hoạt số lượng dây thực hiện song song tương ứng.

Dữ liệu đầu vào: var.clarifyDocQuantity

3.4.6 Điều kiện dây "Kích hoạt làm rõ"

Hệ thống dựa vào loại hồ sơ yêu cầu làm rõ tương ứng để thực hiện kích hoạt công việc tương ứng:

Dữ liệu đầu vào:

  • Làm rõ Phạm vi công việc: var.clarifyDocument = Include = "pvcv" 
  • Làm rõ Tiêu chí thí nghiệm: var.clarifyDocument = Include = "tctn"
  • Làm rõ Bản vẽ thiết kế: var.clarifyDocument = Include = "bvtk
  • Làm rõ BoQ: var.clarifyDocument = Include = "boq"
  • Làm rõ Hợp đồng mẫu: var.clarifyDocument = Include = "hdm"

3.4.7 Công việc trả lời làm rõ hồ sơ mời thầu

3.4.7.1 Chi tiết công việc trả lời hồ sơ mời thầu

STT

Trường/nút chức năng

Kiểu dữ liệu

Điều kiện

Quy định

Mô tả

1Thông tin chi tiết


Tham chiếu tài liệu URD

2

Trường "Nội dung công việc"Text + Hyperlink

Khi người dùng thực hiện thao tác di chuột (hover), hệ thống hiển thị gạch chân

Thông tin nội dung được lấy từ tên công việc

Khi người dùng thực hiện thao tác nhấn (click) vào, hệ thống điều hướng tới màn hình Pop-up "Phân công làm rõ hồ sơ mời thầu".

Màn hình Pop-up sẽ được điều hướng dựa trên "Mã màn hình" (cài đặt trong eform) và ID hồ sơ (cài đặt trong nhóm YCMS) với quy tắc:

Mã màn hình = clarify<Id hồ sơ>

  • Mã màn hình làm rõ phạm vi công việc: clarifypvcv
  • Mã màn hình làm rõ tiêu chí thí nghiệm: clarifytctn
  • Mã màn hình làm rõ bản vẽ thiết kế: clarifybvtk
  • Mã màn hình làm rõ boq: clarifyboq
  • Mã màn hình làm rõ hợp đồng mẫu: clarifyhdm

3

Trường "Dự án"


Tham chiếu tài liệu URD

4

Trường "Tên gói thầu - mua sắm"


Tham chiếu tài liệu URD
5Trường "Thời gian bắt đầu"


Tham chiếu tài liệu URD
6Trường "Thời gian kết thúc"


Tham chiếu tài liệu URD
7Trường "OLA phản hồi"


Tham chiếu tài liệu URD
8Trường "OLA xử lý"


Tham chiếu tài liệu URD
9Trường "Người liên quan"


Tham chiếu tài liệu URD
10

Người giao việc




Tham chiếu tài liệu URD
11Người nhận việc


Tham chiếu tài liệu URD
12Trạng thái


Tham chiếu tài liệu URD
13Biểu tượng ưu tiên


Tham chiếu tài liệu URD
14Ghi chú dự án


Tham chiếu tài liệu URD
15Nút "Tải xuống OLA"


Tham chiếu tài liệu URD
16Nút "Tạm dừng"Button

Chỉ hiển thị sau khi tiếp nhận công việc

Không hiển thị sau khi hoàn thành công việc

Thể hiện nút chức năng cho phép tạm dừng công việc

Khi nhấn, hệ thống xuất hiện màn hình pop-up cho phép nhập nguyên nhân để tạm dừng công việc

Sau khi người dùng nhấn nút "Áp dụng, hệ thống chuyển sang trạng thái Tạm dừng và cập nhật thời gian kết thúc công việc: 

  • Thời điểm bắt đầu = Không thay đổi
  • Thời điểm kết thúc = Thời điểm thực hiện tiếp nhận + OLA xử lý + thời gian tạm dừng (chỉ tính working time)
17Nút "Tiếp tục"Button

Nút này sẽ hiển thị sau khi nhấn nút "Tạm dừng" 

Thể hiện nút chức năng cho phép tiếp tục công việc

Khi nhấn, hệ thống cho phép người dùng tiếp tục công việc với thời gian được tính như sau:

  • Thời điểm bắt đầu = Không thay đổi
  • Thời điểm kết thúc = Thời điểm thực hiện tiếp nhận + OLA xử lý + thời gian tạm dừng thực tế (chỉ tính working time)
18Nút "Tiếp nhận"Button


Tham chiếu tài liệu URD

3.4.7.2 Pop-up trả lời yêu cầu làm rõ

STT

Trường/nút chức năng

Kiểu dữ liệu

Điều kiện

Quy định

Mô tả

Gói thầu

1

Dự án




Tham chiếu tài liệu URD mục 2.7.5

2

Bên mời thầu




Tham chiếu tài liệu URD mục 2.7.5

3

Địa điểm




Tham chiếu tài liệu URD mục 2.7.5

4

Lĩnh vực




Tham chiếu tài liệu URD mục 2.7.5
5

Thời gian mời thầu




Tham chiếu tài liệu URD mục 2.7.5
6

Thời gian đóng thầu




Tham chiếu tài liệu URD mục 2.7.5
7

Đầu mối phụ trách




Tham chiếu tài liệu URD mục 2.7.5
8

Số điện thoại liên hệ




Tham chiếu tài liệu URD mục 2.7.5
9

Email




Tham chiếu tài liệu URD mục 2.7.5
Bên dự thầu
11

Tên nhà thầu




Tham chiếu tài liệu URD mục 2.7.5
12

Mã số thuế doanh nghiệp




Tham chiếu tài liệu URD mục 2.7.5
13

Địa chỉ




Tham chiếu tài liệu URD mục 2.7.5
14

Tên người liên hệ




Tham chiếu tài liệu URD mục 2.7.5
15

Email/Tên đăng nhập




Tham chiếu tài liệu URD mục 2.7.5
16

Số điện thoại




Tham chiếu tài liệu URD mục 2.7.5
Yêu cầu làm rõ
17

Nội dung yêu cầu làm rõ




Tham chiếu tài liệu URD mục 2.7.5
18

Tệp đính kèm




Tham chiếu tài liệu URD mục 2.7.5
19

Tải xuống tất cả




Tham chiếu tài liệu URD mục 2.7.5
Trả lời yêu cầu làm rõ
20

Trả lời yêu cầu làm rõ




Tham chiếu tài liệu URD mục 2.7.5
21

Tệp đính kèm




Tham chiếu tài liệu URD mục 2.7.5
22

Tải xuống tất cả




Tham chiếu tài liệu URD mục 2.7.5
23

Nút hủy




Tham chiếu tài liệu URD mục 2.7.5
24

Nút lưu nháp




Cho phép người dùng lưu thông tin đã nhập
25

Hoàn thành



Chỉ hiển thị khi người dùng nhập nội dung "Trả lời yêu cầu làm rõ" hoặc đính kèm/điền ghi chú

Khi hoàn thành hệ thống cập nhật:

  • Thông tin trả lời về màn hình phân công yêu cầu làm rõ. Hệ thống kiểm tra:
    • Nếu trạng thái của lần làm rõ đó là Đã phản hồi → không cập nhật.
    • Nếu trạng thái của lần làm rõ đó là Chờ trả lời hệ thống cập nhật câu trả lời về cho thư ký và cập nhật trạng thái thành "Đã trả lời".
    • Nếu trạng thái Đã trả lời thì hệ thống sẽ cập nhật mới câu trả lời lên dữ liệu đã tồn tại.
  • Hệ thống hoàn thành công việc đánh giá.

3.4.8 Công việc tổng hợp phản hồi làm rõ

3.4.8.1 Màn hình công việc

Hệ thống sinh công việc đánh giá cho thư ký hội đồng thầu

STT

Trường/nút chức năng

Kiểu dữ liệu

Điều kiện

Quy định

Mô tả

1Thông tin chi tiết


Tham chiếu tài liệu URD

2

Trường "Nội dung công việc"Text + Hyperlink

Khi người dùng thực hiện thao tác di chuột (hover), hệ thống hiển thị gạch chân

Thông tin nội dung được lấy từ tên công việc

Khi người dùng thực hiện thao tác nhấn (click) vào, hệ thống điều hướng tới màn hình Pop-up "Phân công làm rõ hồ sơ mời thầu".

Màn hình Pop-up sẽ được điều hướng dựa trên "Mã màn hình" (cài đặt trong eform) và ID hồ sơ (cài đặt trong nhóm YCMS) với quy tắc:

Mã màn hình = clarification

3

Trường "Dự án"


Tham chiếu tài liệu URD

4

Trường "Tên gói thầu - mua sắm"


Tham chiếu tài liệu URD
5Trường "Thời gian bắt đầu"


Tham chiếu tài liệu URD
6Trường "Thời gian kết thúc"


Tham chiếu tài liệu URD
7Trường "OLA phản hồi"


Tham chiếu tài liệu URD
8Trường "OLA xử lý"


Tham chiếu tài liệu URD
9Trường "Người liên quan"


Tham chiếu tài liệu URD
10

Người giao việc




Tham chiếu tài liệu URD
11Người nhận việc


Tham chiếu tài liệu URD
12Trạng thái


Tham chiếu tài liệu URD
13Biểu tượng ưu tiên


Tham chiếu tài liệu URD
14Ghi chú dự án


Tham chiếu tài liệu URD
15Nút "Tải xuống OLA"


Tham chiếu tài liệu URD
16Nút "Tạm dừng"Button

Chỉ hiển thị sau khi tiếp nhận công việc

Không hiển thị sau khi hoàn thành công việc

Thể hiện nút chức năng cho phép tạm dừng công việc

Khi nhấn, hệ thống xuất hiện màn hình pop-up cho phép nhập nguyên nhân để tạm dừng công việc

Sau khi người dùng nhấn nút "Áp dụng, hệ thống chuyển sang trạng thái Tạm dừng và cập nhật thời gian kết thúc công việc: 

  • Thời điểm bắt đầu = Không thay đổi
  • Thời điểm kết thúc = Thời điểm thực hiện tiếp nhận + OLA xử lý + thời gian tạm dừng (chỉ tính working time)
17Nút "Tiếp tục"Button

Nút này sẽ hiển thị sau khi nhấn nút "Tạm dừng" 

Thể hiện nút chức năng cho phép tiếp tục công việc

Khi nhấn, hệ thống cho phép người dùng tiếp tục công việc với thời gian được tính như sau:

  • Thời điểm bắt đầu = Không thay đổi
  • Thời điểm kết thúc = Thời điểm thực hiện tiếp nhận + OLA xử lý + thời gian tạm dừng thực tế (chỉ tính working time)
18Nút "Tiếp nhận"Button


Tham chiếu tài liệu URD

3.4.8.2 Pop-up phân công trả lời yêu cầu làm rõ

STT

Trường/nút chức năng

Kiểu dữ liệu

Điều kiện

Quy định

Mô tả

1

Tab lần gửi yêu cầu làm rõ




Tham chiếu tài liệu URD Mục 2.7.4.3

2

STT

Text + Hyperlink

Tham chiếu tài liệu URD Mục 2.7.4.3

3

Tên hồ sơ




Tham chiếu tài liệu URD Mục 2.7.4.3
4

Người trả lời yêu cầu làm rõ




Tham chiếu tài liệu URD Mục 2.7.4.3
5

Trạng thái




Tham chiếu tài liệu URD Mục 2.7.4.3
6

Nút xem chi tiết




Tham chiếu tài liệu URD Mục 2.7.4.3
7

“Gửi trả lời yêu cầu làm rõ”

Button

Cho phép thư ký hội đồng thầu gửi phản hồi yêu cầu làm rõ cho nhà thầu.

Sau khi hoàn thành việc phản hồi hệ thống ẩn nút chức năng

3.4.8.3 Màn hình Pop-up chi tiết làm rõ

STT

Trường/nút chức năng

Kiểu dữ liệu

Điều kiện

Quy định

Mô tả

1

Nội dung yêu cầu làm rõ




Tham chiếu tài liệu URD mục 2.7.4.4

2

Tệp đính kèm




Tham chiếu tài liệu URD mục 2.7.4.4
3

Nút tải xuống tất cả




Tham chiếu tài liệu URD mục 2.7.4.4
4

Trả lời yêu cầu làm rõ


x
Tham chiếu tài liệu URD mục 2.7.4.4
5

Tệp đính kèm




Tham chiếu tài liệu URD mục 2.7.4.4
6

Nút tải xuống tất cả




Tham chiếu tài liệu URD mục 2.7.4.4
7

Nút hủy




Tham chiếu tài liệu URD mục 2.7.4.4
8

Nút Lưu



Chỉ hiển thị khi trường bắt buộc được nhậpTham chiếu tài liệu URD mục 2.7.4.4


3.4.9 Site đấu thầu - Quản lý làm rõ

3.4.9.1 Site đấu thầu - Quản lý làm rõ - Pop-up Yêu cầu làm rõ

Khi đăng nhập từ Site đấu thầu. Hệ thống hiển thị Pop-up xem chi tiết yêu cầu làm rõ

STT

Trường/nút chức năng

Kiểu dữ liệu

Điều kiện

Quy định

Mô tả

1

Tab lần gửi yêu cầu làm rõ




Tham chiếu tài liệu URD Mục 2.7.4.3

2

STT

Text + Hyperlink

Tham chiếu tài liệu URD Mục 2.7.4.3

3

Tên hồ sơ




Tham chiếu tài liệu URD Mục 2.7.4.3
4

Người trả lời yêu cầu làm rõ




Tham chiếu tài liệu URD Mục 2.7.4.3
5

Trạng thái




Tham chiếu tài liệu URD Mục 2.7.4.3
6

Nút xem chi tiết




Tham chiếu tài liệu URD Mục 2.7.4.3

3.4.9.2 Site đấu thầu - Quản lý làm rõ - Pop-up Chi tiết yêu cầu

STT

Trường/nút chức năng

Kiểu dữ liệu

Điều kiện

Quy định

Mô tả

1

Nội dung yêu cầu làm rõ



Chỉ xemTham chiếu tài liệu URD mục 2.7.4.4

2

Tệp đính kèm



Chỉ xemTham chiếu tài liệu URD mục 2.7.4.4
3

Nút tải xuống tất cả



Chỉ xemTham chiếu tài liệu URD mục 2.7.4.4
4

Trả lời yêu cầu làm rõ



Chỉ xemTham chiếu tài liệu URD mục 2.7.4.4
5

Tệp đính kèm



Chỉ xemTham chiếu tài liệu URD mục 2.7.4.4
6

Nút tải xuống tất cả



Chỉ xemTham chiếu tài liệu URD mục 2.7.4.4
7

Nút hủy



Chỉ xemTham chiếu tài liệu URD mục 2.7.4.4


3.4.10 Portal nhà thầu - Quản lý yêu cầu làm rõ

3.4.10.1 Portal nhà thầu - Chi tiết gói thầu

STT

Trường/nút chức năng

Kiểu dữ liệu

Điều kiện

Quy định

Mô tả

1

Logo




Tham chiếu tài liệu URD mục 2.12.1

2

Tài khoản




Tham chiếu tài liệu URD mục 2.12.1

3

Tab điều hướng




Tham chiếu tài liệu URD mục 2.12.1

4

Mã TBMT




Tham chiếu tài liệu URD mục 2.12.1
5

Tên gói thầu




Tham chiếu tài liệu URD mục 2.12.1
6

Tên dự án




Tham chiếu tài liệu URD mục 2.12.1
7

Bên mời thầu




Tham chiếu tài liệu URD mục 2.12.1
8

Địa điểm




Tham chiếu tài liệu URD mục 2.12.1
9

Lĩnh vực




Tham chiếu tài liệu URD mục 2.12.1
10

Ngày mời thầu




Tham chiếu tài liệu URD mục 2.12.1
11

Ngày đóng thầu




Tham chiếu tài liệu URD mục 2.12.1
12

Đầu mối phụ trách




Tham chiếu tài liệu URD mục 2.12.1
13

Email




Tham chiếu tài liệu URD mục 2.12.1
14

Số điện thoại liên hệ




Tham chiếu tài liệu URD mục 2.12.1
15

Nút “Nộp thầu”

Button



Tham chiếu tài liệu User Story - Cập nhật chức năng bổ sung nhà thầu, gia hạn gói thầu

16

Nút "Đánh giá của CĐT"

Button



Tham chiếu tài liệu User Story - Cập nhật chức năng bổ sung nhà thầu, gia hạn gói thầu

17

Nút "Tùy chỉnh"

Button



Tham chiếu tài liệu User Story - Cập nhật chức năng bổ sung nhà thầu, gia hạn gói thầu

16

Nút “Gia hạn gói thầu”

Button



Tham chiếu tài liệu URD mục 2.12.1

18

Nút “Từ chối”

Button



Tham chiếu tài liệu URD mục 2.12.1
20

Thời điểm đóng thầu




Tham chiếu tài liệu URD mục 2.12.1
21

"Yêu cầu làm rõ"




Hệ thống cho phép mở Pop-up gửi yêu cầu làm rõ.

Khi hết giờ nộp thầu:

  • Nếu đã thầu đã gửi yêu cầu làm rõ: Mở Pop-up lịch sử gửi yêu cầu làm rõ
  • Nếu chưa gửi yêu cầu làm rõ: Khóa không cho phép nhấn

3.4.10.2 Portal nhà thầu - Pop-up Lịch sử quản lý yêu cầu làm rõ 

                                                                  Khi hết thời gian nộp thầu

                                                                   Khi còn thời gian nộp thầu

STT

Trường/nút chức năng

Kiểu dữ liệu

Điều kiện

Quy định

Mô tả

1

Tab lần gửi yêu cầu làm rõ

Button

Hiển thị mặc định lần gần nhất

Hiển thị sắp xếp lần từ nhỏ đến lớn

Ví dụ: Lần 1 → Lần 2 → Lần 3

Hiển thị danh sách các lần gửi yêu cầu làm rõ
3

Tên hồ sơ

Text

Hiển thị danh sách các hồ sơ được gửi yêu cầu làm rõ của lần đó:

Ví dụ hồ sơ mời thầu bao gồm: BoQ, PVCV, TCTN

Nhà thầu chỉ làm rõ BoQ → Chỉ hiển thị BoQ

4

Nội dung yêu cầu làm rõ

Text Area
Không cho phép chỉnh sửaHiển thị nội dung nhà thầu yêu cầu làm rõ
5

Tệp đính kèm yêu cầu làm rõ

Attachment
Không cho phép chỉnh sửaHiển thị tệp đính kèm nhà thầu yêu cầu làm rõ
6

Trả lời yêu cầu làm rõ

Text Area
Không cho phép chỉnh sửaHiển thị nội dung chủ đầu tư trả lời yêu cầu làm rõ
7

Tệp đính kèm trả lời yêu cầu làm rõ

Attachment
Không cho phép chỉnh sửa

Hiển thị tệp đính kèm chủ đầu tư trả lời yêu cầu làm rõ

8

Thêm yêu cầu làm rõ

Button
Chỉ hiển thị khi còn thời gian nộp thầu

Cho phép người dùng mở Pop-up tạo yêu cầu làm rõ (thêm lần làm rõ mới)

9

Đóng

Button

Cho phép thoát khỏi Pop-up lịch sử yêu cầu làm rõ

3.4.10.3 Portal nhà thầu - Pop-up gửi yêu cầu làm rõ 

STT

Trường/nút chức năng

Kiểu dữ liệu

Điều kiện

Quy định

Mô tả

1

Tab lần gửi yêu cầu làm rõ

Button

Hiển thị mặc định lần tạo mới hiện tại

Hiển thị sắp xếp lần từ nhỏ đến lớn

Ví dụ: Lần 1 → Lần 2 → Lần 3

Hiển thị danh sách các lần gửi yêu cầu làm rõ
3

Tên hồ sơ

Text

Hiển thị danh sách các hồ sơ được gửi yêu cầu làm rõ của lần đó:

Ví dụ hồ sơ mời thầu bao gồm: BoQ, PVCV, TCTN

Nhà thầu chỉ làm rõ BoQ → Chỉ hiển thị BoQ

4

Nội dung yêu cầu làm rõ

Text Area

Cho phép nhà thầu nhập yêu cầu làm rõ
5

Tệp đính kèm yêu cầu làm rõ

Attachment

Cho phép nhà thầu đính kèm tệp yêu cầu làm rõ
6

Lưu nháp

Button

Cho phép nhà thầu lưu thông tin đã nhập

7

Gửi đi

Button



Cho phép người dùng mở Pop-up xác nhận gửi Yêu cầu làm rõ

8

Đóng

Button

Cho phép thoát khỏi Pop-up lịch sử yêu cầu làm rõ

3.4.10.4 Portal nhà thầu - Pop-up xác nhận gửi yêu cầu làm rõ

STT

Trường/nút chức năng

Kiểu dữ liệu

Điều kiện

Quy định

Mô tả

1

Xác nhận




Cho phép người dùng gửi yêu cầu làm rõ cho thư ký

Khi lưu hệ thống kiểm tra thời gian mời thầu:

  • Hết thời gian: Thông báo toast "Đã hết thời gian nộp thầu. Không thể gửi yêu cầu làm rõ" và refresh về Pop-up lịch sử yêu cầu làm rõ
  • Còn thời gian nộp thầu: Thông báo toast: "Gửi yêu cầu làm rõ thành công" và trở về màn hình Portal - Chi tiết gói thầu

2

Hủy




Cho phép người dùng thoát khỏi Pop-up xác nhận và trở về Pop-up tạo mới yêu cầu làm rõ