You are viewing an old version of this page. View the current version.

Compare with Current View Page History

Version 1 Next »


Nghiệp vụ

IT

Người lập

Người duyệt

Người lập

Người duyệt

Tên, Chức danh





Ngày ký





Jira Link

[BPMKVH-2313] Thiết kế luồng happy A1.08 - Jira

1. Card (Mô tả tính năng)

Là người thiết kế quy trình, tôi muốn thể hiện được quy trình từ bước kích hoạt đàm phán đến bước lập báo cáo thầu

2. Confirmation/ Acceptance Criteria (Tiêu chí nghiệm thu)

Quy trình Thiết kế luồng A1.08

                                             Phê duyệt báo cáo thầu Mẫu 1

                                                                                     Phê duyệt báo cáo thầu Mẫu 2

3. Conversation (Mô tả chi tiết)

3.1. UI/UX

3.2. Luồng

3.3 API Spec

3.4 Mô tả các trường dữ liệu trên từng màn hình của từng công việc

3.4.1 User Task thư ký lập Báo cáo thầu Mẫu 1

Tham chiếu tài liệu User Story - Thư ký hội đồng thầu tạo Báo cáo thầu

Tại bước lập báo cáo thầu, thư ký HĐT có thể lựa chọn:

  • 0 - Thực hiện lập báo cáo thầu: Hệ thống đi tiếp quy trình để các bước phê duyệt và Service Task
  • 1 - Đàm phán thương thảo: Hệ thống quay lại bước A1.08
  • 2 - Tạo vòng nộp thầu mới: Hệ thống quay lại bước A1.05

3.4.2 Service Task "Cập nhật Site đấu thầu"

Service task mục đích cập nhật thông tin báo cáo thầu sang tab "Báo cáo HĐT" màn hình "Báo cáo thầu" tại Module Site đấu thầu: User Story - Thư ký hội đồng thầu tạo Báo cáo thầu

Hệ thống cập nhật các thông tin:

  • Lần lập báo cáo
  • Mã - tên nhà thầu đề xuất
  • Tệp đính kèm
  • Ghi chú

3.4.3 User Task "Giám đốc bộ phận phê duyệt"

Tham chiếu mục 3.4.5 User Story - Thư ký hội đồng thầu tạo Báo cáo thầu

Giám đốc bộ phận thực hiện phê duyệt báo cáo thầu Mẫu 1:

  • Phê duyệt: Chuyển đến các bước phê duyệt tiếp theo
  • Từ chối: Quay về bước "Lập báo cáo thầu Mẫu 1"

3.4.4 Điều kiện rẽ nhánh phê duyệt theo "Loại gói thầu"

Với gói thầu tư vấn thiết kế: Có mã Loại YCMS = 3,8,9,10

Quy trình đi qua 02 bước phê duyệt song song

  • Trưởng ban QLTK phê duyệt
  • Giám đốc KSCP phê duyệt

Với gói thầu thi công: Có mã Loại YCMS = 1,2,4,5,6,7,11,12,13,14,15

Quy trình đi qua 03 bước phê duyệt song song

  • Trưởng ban QLTK phê duyệt
  • Trưởng ban QLDA phê duyệt
  • Giám đốc KSCP phê duyệt

3.4.5 Các cấp phê duyệt song song báo cáo thầu Mẫu 1

 Các cấp phê duyệt song song thực hiện phê duyệt:

  • Tất cả phê duyệt: Quy trình chuyển tiếp đến bước "Trưởng Ban KSXD phân công"
  • Nếu ít nhất 01 thành viên phê duyệt: Sau khi tất cả thành viên hoàn thành công việc phê duyệt, quy trình quay về bước "Lập báo cáo thầu Mẫu 1"

3.4.6 Trưởng ban KSXD phân công Giám đốc KSXD

Trưởng ban Kiểm soát xây dựng thực hiện phân công giám đốc Kiểm soát xây dựng

Tham chiếu mục 3.4.1: User Story - Ban KSXD phân công nhân sự trong Ban để thực hiện lập báo cáo thầu

3.4.7 Giám đốc KSXD phân công nhân viên lập báo cáo thầu mẫu 2

Trưởng ban Kiểm soát xây dựng thực hiện phân công giám đốc Kiểm soát xây dựng

Tham chiếu mục 3.4.1: User Story - Ban KSXD phân công nhân sự trong Ban để thực hiện lập báo cáo thầu

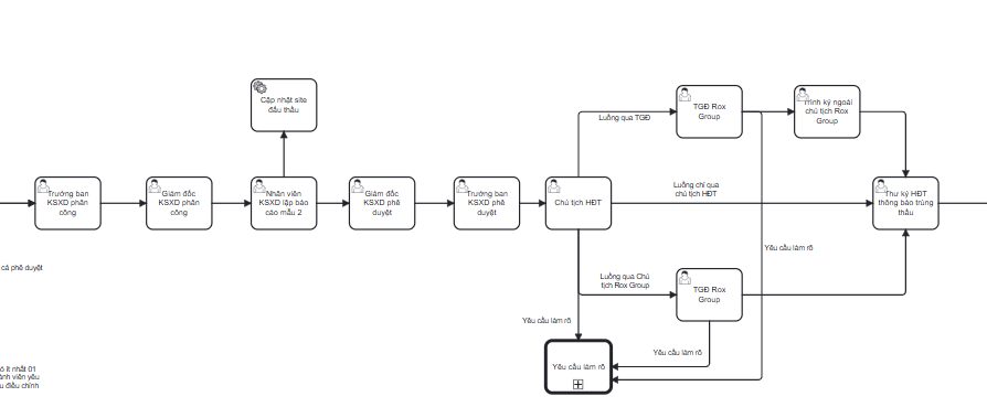
3.4.8 Nhân viên KSXD lập báo cáo thầu Mẫu 2

Nhân viên KSXD thực hiện lập báo cáo thầu Mẫu 2

Tham chiếu mục 3.4.2: User Story - Ban KSXD phân công nhân sự trong Ban để thực hiện lập báo cáo thầu

Tại bước lập báo cáo thầu mẫu 2: nhân viên KSXD thực hiện lựa chọn cấp phê duyệt:

  • 1 - Phê duyệt 1 cấp: Chủ tịch HĐT
  • 2 - Phê duyệt 2 cấp: TGĐ Rox Group
  • 3 - Phê duyệt 3 cấp: Chủ tịch Rox Group



  • No labels