Nghiệp vụ | IT | |||
|---|---|---|---|---|
Người lập | Người duyệt | Người lập | Người duyệt | |
Tên, Chức danh | HungCT2 | |||
Ngày ký | ||||
Jira Link | ||||
1. Card (Mô tả tính năng)
Là người thiết kế quy trình, tôi muốn thể hiện được quy trình từ bước kích Thư ký HĐT thông báo trúng thầu đến bước nhà thầu xác nhận thực hiện/từ chối gói thầu.
2. Confirmation/ Acceptance Criteria (Tiêu chí nghiệm thu)
3. Conversation (Mô tả chi tiết)
3.1. UI/UX
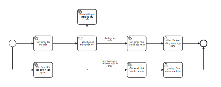
3.2. Luồng
3.3 API Spec
3.4 Mô tả các trường dữ liệu trên từng màn hình của từng công việc
3.4.1 Thư ký HĐT thông báo trúng thầu
Tham chiếu mục 3.4.3: User Story - Thư ký hội đồng thầu thông báo trúng thầu & chuyển thông tin sang bộ phận hợp đồng
Thư ký HĐT thực hiện nhận thông tin phê duyệt và nhập thông tin thông báo để gửi đến nhà thầu
3.4.2 Service Task "Gửi email tới nhà thầu"
Service task mục đích cập nhật thông tin báo cáo thầu sang tab "Báo cáo HĐT" màn hình "Báo cáo thầu" tại Module Site đấu thầu
Hệ thống cập nhật các thông tin:
- Nội dung thông báo
- Thông tin nhà thầu (Mã nhà thầu - Email)
- Thời hạn phản hồi
3.4.3 User Task "Gửi Email tới các đơn vị liên quan"
Service task mục đích cập nhật thông tin báo cáo thầu sang tab "Báo cáo HĐT" màn hình "Báo cáo thầu" tại Module Site đấu thầu
Hệ thống cập nhật các thông tin:
- Nội dung thông báo
- Thông tin người nhận thông báo
3.4.4 Receive Task "Thông tin nhà thầu phản hồi"
Receive task mục đích nhận thông tin phản hồi từ nhà thầu:
- Mã - tên nhà thầu
- Kết quả phản hồi:
- 1 - Thực hiện: Khi nhà thầu xác nhận thực hiện gói thầu
- 0 - Từ chối: Khi nhà thầu xác nhận từ chối gói thầu hoặc hết giờ mà không thực hiện xác nhận
3.4.5 Receive "Gửi email nhà thầu xác nhận tham gia"
Service task mục đích gửi email thông báo tới các thành viên liên quan
Hệ thống cập nhật các thông tin:
- Nội dung thông báo
- Thông tin người nhận thông báo
- Thông tin nhà thầu
- Kết quả phản hồi: Thực hiện
3.4.6 Receive "Gửi email nhà thầu từ chối tham gia"
Service task mục đích gửi email thông báo tới các thành viên liên quan
Hệ thống cập nhật các thông tin:
- Nội dung thông báo
- Thông tin người nhận thông báo
- Thông tin nhà thầu
- Kết quả phản hồi: Từ chối
3.4.7 Công việc Giám đốc hợp đồng phân công soạn thảo
Với trường hợp nhà thầu xác nhận "Thực hiện" gói thầu hệ thống chuyển tiếp đến bước Giám đốc hợp đồng phân công soạn thảo
3.4.8 Công việc "Thư ký HĐT lựa chọn phương án lập báo cáo thầu"
Với trường hợp nhà thầu xác nhận "Từ chối" gói thầu hệ thống chuyển tiếp đến bước Giám đốc hợp đồng phân công soạn thảo
Thư ký có thể thực hiện các lựa chọn:
- Lập lại báo cáo thầu: quy trình quay lại bước "Thư ký hội đồng thầu lập báo cáo Mẫu 1"
- Tạo mới vòng đàm phán thương thảo mới
- Tạo mới vòng nộp thầu
3.5 Mẫu email
3.5.1. Mẫu email thông báo trúng thầu cho nhà thầu & thành viên HĐT:
Tiêu đề: Thông báo trúng thầu – <tên gói thầu> – <dự án> – <tên nhà thầu>
Kính gửi nhà thầu và thành viên hội đồng thầu,
Thư ký Hội đồng xin thông báo: Thông báo trúng thầu cho nhà thầu <Tên nhà thầu trúng thầu> thuộc gói thầu <Mã> - <Tên gói thầu> đã được gửi chính thức qua hệ thống BPM 1 vào lúc <Thời gian gửi>
Thông tin tóm tắt gói thầu:
- Tên gói thầu: <Tên gói thầu>
- Thời gian thực hiện hợp đồng: <Tiến độ hiện hợp đồng>
- Nhà thầu trúng thầu: <Tên nhà thầu trúng thầu>
Thông báo trúng thầu và các tài liệu liên quan đã được lưu trữ trên hệ thống, quý thành viên có thể truy cập theo đường dẫn sau để xem chi tiết: (link truy cập gói thầu - sile đấu thầu)
Trân trọng cảm ơn sự phối hợp và đồng hành của Quý thành viên trong suốt quá trình đánh giá và phê duyệt kết quả lựa chọn nhà thầu
3.5.2 Mẫu email thông báo nhà thầu đã xác nhận thực hiện gói thầu cho Hội đồng thầu:
Tiêu đề email: Nhà thầu đã xác nhận tham gia thực hiện gói thầu <Tên gói thầu> – <dự án> – <tên nhà thầu>
Kính gửi Qúy thành viên Hội đồng thầu,
Nhà thầu <Tên nhà thầu trúng thầu> đã xác nhận tham gia thực hiện gói thầu [Mã] - [Tên gói thầu] vào lúc -[Thời gian xác nhận Ngày - giờ] trên hệ thống đấu thầu điện tử BPM1.
Thông tin chi tiết gói thầu:
- Tên gói thầu: [Tên gói thầu]
- Thời gian thực hiện hợp đồng: <Tiến độ hiện hợp đồng>
- Nhà thầu trúng thầu [Tên nhà thầu]
Thời gian thực hiện hợp đồng: (Số tháng/ngày)
Thông tin xác nhận của nhà thầu:
- Người đại diện xác nhận: <Họ tên người liên hệ tài khoản nhà thầu>
- Thời gian xác nhận: <Thời gian xác nhận Ngày - giờ>
Trân trọng,
Đây là email được gửi tự động từ hệ thống. Vui lòng không phản hồi email này.
3.5.3. Mẫu email thông báo nhà thầu đã xác nhận từ chối cho Hội đồng thầu:
Tiêu đề email: Nhà thầu từ chối xác nhận tham gia thực hiện gói thầu <Tên gói thầu> – <dự án> – <tên nhà thầu>
Kính gửi Quý thành viên Hội đồng thầu,
Nhà thầu [Tên nhà thầu trúng thầu] đã từ chối xác nhận tham gia thực hiện gói thầu [mã] - [Tên gói thầu] vào lúc [Thời gian xác nhận Ngày - giờ] trên hệ thống BPM.
Thông tin chi tiết gói thầu:
- Tên gói thầu: [Tên gói thầu]
- Giá trúng thầu
- Thời gian thực hiện hợp đồng [Tên nhà thầu]
- Nhà thầu trúng thầu
Thông tin xác nhận của nhà thầu:
- Người đại diện từ chối: [Họ tên người liên hệ tài khoản nhà thầu]
- Thời gian từ chối: [Thời gian xác nhận Ngày - giờ]
- Ghi chú (nếu có): (Nội dung ghi chú từ nhà thầu)
Vậy kính đề nghị các thành viên Hội đồng thầu cho ý kiến về hành động tiếp theo để đảm bảo tiến độ chung của dự án.
Trân trọng,
Đây là email được gửi tự động từ hệ thống. Vui lòng không phản hồi email này.
