Nghiệp vụ | IT | |||
|---|---|---|---|---|
Người lập | Người duyệt | Người lập | Người duyệt | |
| Họ và tên | Nguyễn Thanh Vân | Nguyễn Đức Trung | ||
Nguyễn Đức Trung | ||||
Tài khoản email/MS team | vannt4 | trungnd3 | ||
trungnd3 | ||||
Chức danh | Business Analyst (BA) | Product Owner (P.O) | ||
Business Analyst Business (BA BIZ) | ||||
Ngày soạn thảo |
| |||
| ||||
Jira Link | [BPMKVH-4909] A2.01 - Lập Yêu cầu mua sắm/ Tờ trình chủ trương - Jira | |||
1. Card (Mô tả tính năng)
Là người khởi tạo Yêu cầu mua sắm, tôi muốn lựa chọn hình thức Chỉ định thầu, để hệ thống kích hoạt đúng quy trình mua sắm và yêu cầu đủ thông tin bắt buộc theo quy định.
2. Confirmation/ Acceptance Criteria (Tiêu chí nghiệm thu)
- Cho phép người dùng nhập thông tin nhà thầu được chỉ định (bắt buộc)
- Cho phép lấy thông tin nhà thầu từ cơ sở dữ liệu trên hệ thống
- Tên nhà thầu
- Mã số thuế
- Địa chỉ
- Họ và tên người liên hệ
- Cho phép check thông tin liên quan đến nhà thầu được chỉ định từ màn hình lập Yêu cầu mua sắm
- Cho phép kích hoạt quy trình mua sắm theo hình thức chỉ định thầu khi hoàn thành công việc
- Thông tin Yêu cầu điều chỉnh/ Từ chối: BPM1-Danh sách công việc thuộc quy trình từ bước A.01 - A.11_Luồng từ chối-YCĐC
3. Conversation (Mô tả chi tiết)
3.1. UIUX:
3.1.1. Màn hình pop-up "Thêm mới yêu cầu mua sắm"
3.2. Luồng:
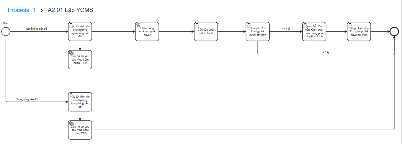
3.2.1. Bước "A2.01 Lập Yêu cầu mua sắm"
3.3. API Spec: <gắn link tài liệu mô tả API vào đây>
3.4. Mô tả các trường dữ liệu trên màn hình:
3.4.1. Màn hình pop-up "Thêm mới yêu cầu mua sắm"
- Người thực hiện: Nhân sự được phân quyền thêm mới tại phân hệ YC mua sắm/ TT chủ trương
- Màn hình pop-up "Thêm mới yêu cầu mua sắm" hiển thị khi người dùng nhấn vào nút "Thêm mới" trên màn hình Danh sách YCMS/TTCT của Quy trình tổ chức đấu thầu XDCB chủ trương xin chỉ định thầu để ký hợp đồng thông thường A2
Field (Trường dữ liệu) | Type (Kiểu dữ liệu) | Required (Bắt buộc) | Validation (Quy định) | Description (Mô tả) | |
|---|---|---|---|---|---|
| 1 | Loại gói thầu | Nút chọn (Radio) | Không bắt buộc | Cho phép người dùng chọn 1 trong 2 giá trị:
| Cho phép người dùng chọn loại gói thầu trong/ngoài tổng tiến độ |
| 2 | Nút "Tiếp tục" | Nút chức năng (Button) | Không bắt buộc | - Sau khi nhấn nút, hệ thống mở ra 1 trong 2 luồng công việc dưới đây:
- Hệ thống lưu thông tin công việc tại mục Danh sách công việc/ Công việc chưa thực hiện thuộc phân hệ Quản lý công việc ở trạng thái "Mới tiếp nhận" | Thể hiện nút chức năng lập tờ trình xin chủ trương trong/ngoài tổng tiến độ cho quy trình A2 |
| 3 | Nút “Hủy”/Nút Đóng “X” | Nút chức năng (Button) | Không bắt buộc | Sau khi nhấn nút, hệ thống không lưu thông tin, đóng pop-up và quay về giao diện trước đó | Thể hiện nút chức năng Hủy thao tác lập YCMS/TTCT |
3.4.2. Màn hình công việc "Lập tờ trình xin chủ trương trong tổng tiến độ"
- Người thực hiện: Nhân sự lập tờ trình xin chủ trương trong tổng tiến độ cho quy trình A2
- Màn hình công việc "Lập tờ trình xin chủ trương trong tổng tiến độ" hiển thị khi người dùng chọn giá trị "Xây dựng cơ bản trong tổng tiến độ" và nhấn vào nút "Tiếp tục" trên màn hình pop-up "Thêm mới yêu cầu mua sắm"
Field (Trường dữ liệu) | Type (Kiểu dữ liệu) | Required (Bắt buộc) | Validation (Quy định) | Description (Mô tả) | |
|---|---|---|---|---|---|
| 1 | Mã gói thầu | Văn bản (Text) | Không bắt buộc | - Không cho phép thêm mới/sửa/xóa dữ liệu - Mã gói thầu tự sinh sau khi hoàn thành công việc theo quy tắc: [Mã lĩnh vực][ID tự sinh]
| Thể hiện mã gói thầu |
| 2 | Tên gói thầu | Văn bản (Text) | Bắt buộc | Cho phép người dùng nhập tên gói thầu | Thể hiện tên gói thầu |
| 3 | Lĩnh vực | Lựa chọn (Droplist) | Bắt buộc | - Cho phép người dùng nhấn để nhập/chọn lĩnh vực - Nguồn dữ liệu: Lấy danh sách giá trị mã - tên lĩnh vực mang trạng thái "Hoạt động" tại danh mục Lĩnh vực thuộc phân hệ Quản lý danh mục | Thể hiện lĩnh vực gắn với gói thầu |
| 4 | Loại gói thầu | Lựa chọn (Droplist) | Bắt buộc | - Cho phép người dùng nhấn để nhập/chọn loại gói thầu - Nguồn dữ liệu: Lấy danh sách giá trị mã - tên loại gói thầu mang trạng thái "Hoạt động" tại danh mục Loại yêu cầu mua sắm thuộc phân hệ Quản lý danh mục | Thể hiện loại gói thầu gắn với gói thầu |
| 5 | Bộ phận yêu cầu | Lựa chọn (Droplist) | Không bắt buộc | - Không cho phép thêm mới/sửa/xóa dữ liệu - Nguồn dữ liệu: Lấy theo tên phòng ban của nhân sự thực hiện tạo yêu cầu mua sắm từ Danh sách nhân viên tại danh mục Cài đặt cơ sở thuộc phân hệ Quản lý người dùng | Thể hiện tên bộ phận của người tạo yêu cầu |
| 6 | Người yêu cầu | Lựa chọn (Droplist) | Không bắt buộc | - Không cho phép thêm mới/sửa/xóa dữ liệu - Nguồn dữ liệu: Lấy theo tên nhân viên - phòng ban - chức danh của nhân sự thực hiện tạo yêu cầu mua sắm từ Danh sách nhân viên tại danh mục Cài đặt cơ sở thuộc phân hệ Quản lý người dùng | Thể hiện thông tin người tạo yêu cầu |
| 7 | Dự án | Lựa chọn (Droplist) | Bắt buộc | - Cho phép người dùng nhấn để nhập/chọn dự án - Nguồn dữ liệu: Lấy danh sách mã - tên dự án mang trạng thái "Hoạt động" tại danh mục Dự án thuộc phân hệ Quản lý danh mục | Thể hiện dự án gắn với gói thầu |
| 8 | Loại dự án | Lựa chọn (Droplist) | Bắt buộc | - Cho phép người dùng nhấn để nhập/chọn loại dự án - Nguồn dữ liệu: Lấy danh sách mã - tên loại dự án mang trạng thái "Hoạt động" tại danh mục Loại dự án thuộc phân hệ Quản lý danh mục | Thể hiện loại dự án gắn với gói thầu |
| 9 | Chủ đầu tư | Lựa chọn (Droplist) | Không bắt buộc | - Cho phép người dùng nhấn để nhập/chọn chủ đầu tư - Nguồn dữ liệu: Lấy danh sách mã - tên chủ đầu tư mang trạng thái "Hoạt động" tại danh mục Chủ đầu tư thuộc phân hệ Quản lý danh mục | Thể hiện chủ đầu tư gắn với gói thầu |
| 10 | Ngày bắt đầu | Bộ chọn ngày (Date picker) | Không bắt buộc | - Cho phép người dùng nhấn để nhập/chọn ngày bắt đầu - Hệ thống tự động ngăn cách ngày, tháng, năm bằng dấu gạch chéo "/" - Định dạng hiển thị: DD/MM/YYYY | Thể hiện ngày bắt đầu gắn với gói thầu với gợi ý mặc định (placeholder) "DD/MM/YYYY" |
| 11 | Ưu tiên | Lựa chọn (Droplist) | Bắt buộc | Cho phép người dùng chọn 1 trong 2 giá trị:
| Thể hiện mức độ ưu tiên của công việc |
| 12 | Tỷ lệ ưu tiên | Số (Number) | Không bắt buộc | Cho phép người dùng nhập tỷ lệ ưu tiên | Thể hiện tỷ lệ ưu tiên của công việc |
| 13 | Tổng giá trị dự kiến | Số (Number) | Không bắt buộc | Cho phép người dùng nhập tổng giá trị dự kiến | Thể hiện tổng giá trị dự kiến của gói thầu |
| 14 | Nhà thầu được chỉ định ban đầu | Lựa chọn (Droplist) | Bắt buộc | - Cho phép người dùng nhấn để nhập/chọn nhà thầu - Nguồn dữ liệu: Lấy danh sách mã - tên nhà cung cấp mang trạng thái "Hoạt động" tại danh mục NCC thuộc phân hệ Quản lý NT/NCC | Thể hiện nhà thầu được chỉ định để thực hiện gói thầu |
| 15 | Xem thông tin nhà thầu | Nút chức năng (Button) | Không bắt buộc | Sau khi nhấn nút, 1 thẻ mới được mở ra trên trình duyệt về tab "Thông tin chung" trong màn hình pop-up "Xem chi tiết" của nhà thầu được chỉ định tại danh mục NCC thuộc phân hệ Quản lý NT/NCC | Thể hiện nút chức năng Xem thông tin nhà thầu |
| 16 | Mã số thuế | Văn bản (Text) | Bắt buộc | - Không cho phép thêm mới/sửa/xóa dữ liệu - Nguồn dữ liệu: Lấy mã số thuế theo tên nhà thầu được chỉ định tại danh mục NCC thuộc phân hệ Quản lý NT/NCC | Thể hiện mã số thuế tương ứng của nhà thầu được chỉ định |
| 17 | Địa chỉ | Văn bản (Text) | Không bắt buộc | - Không cho phép thêm mới/sửa/xóa dữ liệu - Nguồn dữ liệu: Lấy địa chỉ theo tên nhà thầu được chỉ định tại danh mục NCC thuộc phân hệ Quản lý NT/NCC | Thể hiện địa chỉ tương ứng của nhà thầu được chỉ định |
| 18 | Họ và tên người liên hệ | Lựa chọn (Droplist) | Bắt buộc | - Cho phép người dùng nhấn để nhập/chọn người liên hệ - Hệ thống tự động hiển thị giá trị mặc định theo 2 phương thức:
→ Hệ thống hiển thị Họ và tên của người liên hệ này.
→ Hệ thống hiển thị Họ và tên người liên hệ đầu tiên trong danh sách - Nguồn dữ liệu: Lấy danh sách họ và tên người liên hệ theo tên nhà thầu được chỉ định tại danh mục NCC thuộc phân hệ Quản lý NT/NCC | Thể hiện họ và tên người liên hệ tương ứng của nhà thầu được chỉ định |
| 19 | Ghi chú | Văn bản (Text) | Không bắt buộc | Cho phép người dùng nhập ghi chú | Thể hiển ghi chú về gói thầu |
| 20 | Tài liệu đính kèm | iFrame | Không bắt buộc | - Cho phép người dùng đính kèm tài liệu - Cho phép người dùng xem tài liệu - Cho phép người dùng tải về tài liệu - Cho phép người dùng xóa tài liệu | Thể hiện tài liệu đính kèm về gói thầu |
| 21 | Nút "Tiếp nhận" | Nút chức năng (Button) | Không bắt buộc | Chức năng chung của hệ thống | Thể hiện nút chức năng Tiếp nhận công việc |
| 22 | Nút "Lưu nháp" | Nút chức năng (Button) | Không bắt buộc | Chức năng chung của hệ thống | Thiện nút chức năng Lưu nháp công việc |
| 23 | Nút "Tạm dừng" | Nút chức năng (Button) | Không bắt buộc | Chức năng chung của hệ thống | Thể hiện nút chức năng Tạm dừng công việc |
| 24 | Nút "Tiếp tục" | Nút chức năng (Button) | Không bắt buộc | Chức năng chung của hệ thống | Thể hiện nút chức năng Tiếp tục công việc |
| 25 | Nút "Hoàn thành" | Nút chức năng (Button) | Không bắt buộc | - Chức năng chung của hệ thống - Sau khi nhấn nút, hệ thống chuyển sang công việc trong bước A2.02 của quy trình A2 | Thể hiện nút chức năng Hoàn thành công việc |
| 26 | Nút đóng "X" | Nút chức năng (Button) | Không bắt buộc | Chức năng chung của hệ thống | Thể hiện nút chức năng Đóng màn hình công việc |
| 27 | Nút mở rộng | Nút chức năng (Button) | Không bắt buộc | Chức năng chung của hệ thống | Thể hiện nút chức năng Mở rộng màn hình công việc |
| 28 | Nút thu nhỏ | Nút chức năng (Button) | Không bắt buộc | Chức năng chung của hệ thống | Thể hiện nút chức năng Thu nhỏ màn hình công việc |
3.4.3. Màn hình công việc "Lập tờ trình xin chủ trương ngoài tổng tiến độ"
- Người thực hiện: Nhân sự lập tờ trình xin chủ trương ngoài tổng tiến độ cho quy trình A2
- Màn hình công việc "Lập tờ trình xin chủ trương ngoài tổng tiến độ" hiển thị khi người dùng chọn giá trị "Xây dựng cơ bản ngoài tổng tiến độ" và nhấn vào nút "Tiếp tục" trên màn hình pop-up "Thêm mới yêu cầu mua sắm"
Field (Trường dữ liệu) | Type (Kiểu dữ liệu) | Required (Bắt buộc) | Validation (Quy định) | Description (Mô tả) | |
|---|---|---|---|---|---|
| 1 | Mã gói thầu | Văn bản (Text) | Không bắt buộc | - Không cho phép thêm mới/sửa/xóa dữ liệu - Mã gói thầu tự sinh sau khi hoàn thành công việc theo quy tắc: [Mã lĩnh vực][ID tự sinh]
| Thể hiện mã gói thầu |
| 2 | Tên gói thầu | Văn bản (Text) | Bắt buộc | Cho phép người dùng nhập tên gói thầu | Thể hiện tên gói thầu |
| 3 | Lĩnh vực | Lựa chọn (Droplist) | Bắt buộc | - Cho phép người dùng nhấn để nhập/chọn lĩnh vực - Nguồn dữ liệu: Lấy danh sách giá trị mã - tên lĩnh vực mang trạng thái "Hoạt động" tại danh mục Lĩnh vực thuộc phân hệ Quản lý danh mục | Thể hiện lĩnh vực gắn với gói thầu |
| 4 | Loại gói thầu | Lựa chọn (Droplist) | Bắt buộc | - Cho phép người dùng nhấn để nhập/chọn loại gói thầu - Nguồn dữ liệu: Lấy danh sách giá trị mã - tên loại gói thầu mang trạng thái "Hoạt động" tại danh mục Loại yêu cầu mua sắm thuộc phân hệ Quản lý danh mục | Thể hiện loại gói thầu gắn với gói thầu |
| 5 | Bộ phận yêu cầu | Lựa chọn (Droplist) | Không bắt buộc | - Không cho phép thêm mới/sửa/xóa dữ liệu - Nguồn dữ liệu: Lấy theo tên phòng ban của nhân sự thực hiện tạo yêu cầu mua sắm từ Danh sách nhân viên tại danh mục Cài đặt cơ sở thuộc phân hệ Quản lý người dùng | Thể hiện tên bộ phận của người tạo yêu cầu |
| 6 | Người yêu cầu | Lựa chọn (Droplist) | Không bắt buộc | - Không cho phép thêm mới/sửa/xóa dữ liệu - Nguồn dữ liệu: Lấy theo tên nhân viên - phòng ban - chức danh của nhân sự thực hiện tạo yêu cầu mua sắm từ Danh sách nhân viên tại danh mục Cài đặt cơ sở thuộc phân hệ Quản lý người dùng | Thể hiện thông tin người tạo yêu cầu |
| 7 | Dự án | Lựa chọn (Droplist) | Bắt buộc | - Cho phép người dùng nhấn để nhập/chọn dự án - Nguồn dữ liệu: Lấy danh sách mã - tên dự án mang trạng thái "Hoạt động" tại danh mục Dự án thuộc phân hệ Quản lý danh mục | Thể hiện dự án gắn với gói thầu |
| 8 | Loại dự án | Lựa chọn (Droplist) | Bắt buộc | - Cho phép người dùng nhấn để nhập/chọn loại dự án - Nguồn dữ liệu: Lấy danh sách mã - tên loại dự án mang trạng thái "Hoạt động" tại danh mục Loại dự án thuộc phân hệ Quản lý danh mục | Thể hiện loại dự án gắn với gói thầu |
| 9 | Chủ đầu tư | Lựa chọn (Droplist) | Không bắt buộc | - Cho phép người dùng nhấn để nhập/chọn chủ đầu tư - Nguồn dữ liệu: Lấy danh sách mã - tên chủ đầu tư mang trạng thái "Hoạt động" tại danh mục Chủ đầu tư thuộc phân hệ Quản lý danh mục | Thể hiện chủ đầu tư gắn với gói thầu |
| 10 | Ưu tiên | Lựa chọn (Droplist) | Không bắt buộc | Cho phép người dùng chọn 1 trong 2 giá trị:
| Thể hiện mức độ ưu tiên của công việc |
| 11 | Tỷ lệ ưu tiên | Số (Number) | Không bắt buộc | Cho phép người dùng nhập tỷ lệ ưu tiên | Thể hiện tỷ lệ ưu tiên của công việc |
| 12 | Tổng giá trị dự kiến | Số (Number) | Bắt buộc | Cho phép người dùng nhập tổng giá trị dự kiến | Thể hiện tổng giá trị dự kiến của gói thầu |
| 13 | Nhà thầu được chỉ định ban đầu | Lựa chọn (Droplist) | Bắt buộc | - Cho phép người dùng nhấn để nhập/chọn nhà thầu - Nguồn dữ liệu: Lấy danh sách mã - tên nhà cung cấp mang trạng thái "Hoạt động" tại danh mục NCC thuộc phân hệ Quản lý NT/NCC | Thể hiện nhà thầu được chỉ định để thực hiện gói thầu |
| 14 | Xem thông tin nhà thầu | Nút chức năng (Button) | Không bắt buộc | Sau khi nhấn nút, 1 thẻ mới được mở ra trên trình duyệt về tab "Thông tin chung" trong màn hình pop-up "Xem chi tiết" của nhà thầu được chỉ định tại danh mục NCC thuộc phân hệ Quản lý NT/NCC | Thể hiện nút chức năng Xem thông tin nhà thầu |
| 15 | Mã số thuế | Văn bản (Text) | Bắt buộc | - Không cho phép thêm mới/sửa/xóa dữ liệu - Nguồn dữ liệu: Lấy mã số thuế theo tên nhà thầu được chỉ định tại danh mục NCC thuộc phân hệ Quản lý NT/NCC | Thể hiện mã số thuế tương ứng của nhà thầu được chỉ định |
| 16 | Địa chỉ | Văn bản (Text) | Không bắt buộc | - Không cho phép thêm mới/sửa/xóa dữ liệu - Nguồn dữ liệu: Lấy địa chỉ theo tên nhà thầu được chỉ định tại danh mục NCC thuộc phân hệ Quản lý NT/NCC | Thể hiện địa chỉ tương ứng của nhà thầu được chỉ định |
| 17 | Họ và tên người liên hệ | Lựa chọn (Droplist) | Bắt buộc | - Cho phép người dùng nhấn để nhập/chọn người liên hệ - Hệ thống tự động hiển thị giá trị mặc định theo 2 phương thức:
→ Hệ thống hiển thị Họ và tên của người liên hệ này.
→ Hệ thống hiển thị Họ và tên người liên hệ đầu tiên trong danh sách - Nguồn dữ liệu: Lấy danh sách họ và tên người liên hệ theo tên nhà thầu được chỉ định tại danh mục NCC thuộc phân hệ Quản lý NT/NCC | Thể hiện họ và tên người liên hệ tương ứng của nhà thầu được chỉ định |
| 18 | Ghi chú | Văn bản (Text) | Không bắt buộc | Cho phép người dùng nhập ghi chú | Thể hiển ghi chú về gói thầu |
| 19 | Tài liệu đính kèm | iFrame | Không bắt buộc | - Cho phép người dùng đính kèm tài liệu - Cho phép người dùng xem tài liệu - Cho phép người dùng tải về tài liệu - Cho phép người dùng xóa tài liệu | Thể hiện tài liệu đính kèm về gói thầu |
| 20 | Thông tin phân công | Dynamic List | - Cho phép thêm mới/xóa dòng - Phải có ít nhất 1 dòng | Thể hiện thông tin phân công nhân sự | |
| 21 | Nhân sự phân công | Lựa chọn (Droplist) | Bắt buộc | - Cho phép người dùng nhấn để nhập/chọn nhân sự - Nguồn dữ liệu: Lấy danh sách tên nhân viên - phòng ban - chức danh nhân sự từ Danh sách nhân viên tại danh mục Cài đặt cơ sở thuộc phân hệ Quản lý người dùng (Chỉ hiển thị các nhân sự trạng thái "Hoạt động/Làm việc") | Thể hiện thông tin nhân sự thực hiện công việc tiếp theo |
| 22 | Cấp phân công/phê duyệt | Lựa chọn (Droplist) | Bắt buộc | Cho phép người dùng chọn 1 trong 3 giá trị để sắp xếp phân công/phê duyệt động:
| Thể hiện cấp phân công/phê duyệt |
| 23 | Nút "Tiếp nhận" | Nút chức năng (Button) | Không bắt buộc | Chức năng chung của hệ thống | Thể hiện nút chức năng Tiếp nhận công việc |
| 24 | Nút "Lưu nháp" | Nút chức năng (Button) | Không bắt buộc | Chức năng chung của hệ thống | Thiện nút chức năng Lưu nháp công việc |
| 25 | Nút "Tạm dừng" | Nút chức năng (Button) | Không bắt buộc | Chức năng chung của hệ thống | Thể hiện nút chức năng Tạm dừng công việc |
| 26 | Nút "Tiếp tục" | Nút chức năng (Button) | Không bắt buộc | Chức năng chung của hệ thống | Thể hiện nút chức năng Tiếp tục công việc |
| 27 | Nút "Hoàn thành" | Nút chức năng (Button) | Không bắt buộc | Chức năng chung của hệ thống | Thể hiện nút chức năng Hoàn thành công việc |
| 28 | Nút đóng "X" | Nút chức năng (Button) | Không bắt buộc | Chức năng chung của hệ thống | Thể hiện nút chức năng Đóng màn hình công việc |
| 29 | Nút mở rộng | Nút chức năng (Button) | Không bắt buộc | Chức năng chung của hệ thống | Thể hiện nút chức năng Mở rộng màn hình công việc |
| 30 | Nút thu nhỏ | Nút chức năng (Button) | Không bắt buộc | Chức năng chung của hệ thống | Thể hiện nút chức năng Thu nhỏ màn hình công việc |
3.4.4. Màn hình công việc "Các cấp soát xét tờ trình"
- Người thực hiện: Nhân sự đã được lựa chọn phân công ở công việc trước đó "Lập tờ trình xin chủ trương ngoài tổng tiến độ"
Field (Trường dữ liệu) | Type (Kiểu dữ liệu) | Required (Bắt buộc) | Validation (Quy định) | Description (Mô tả) | |
|---|---|---|---|---|---|
| 1 | Mục Thông tin chung | ||||
| 2 | Mã gói thầu | Văn bản (Text) | Không bắt buộc | - Không cho phép thêm mới/sửa/xóa dữ liệu - Dữ liệu được lấy theo trường Mã gói thầu từ công việc "Lập tờ trình xin chủ trương ngoài tổng tiến độ" | Thể hiện mã gói thầu |
| 3 | Tên gói thầu | Văn bản (Text) | Bắt buộc | - Không cho phép thêm mới/sửa/xóa dữ liệu - Dữ liệu được lấy theo trường Tên gói thầu từ công việc "Lập tờ trình xin chủ trương ngoài tổng tiến độ" | Thể hiện tên gói thầu |
| 4 | Lĩnh vực | Lựa chọn (Droplist) | Bắt buộc | - Không cho phép thêm mới/sửa/xóa dữ liệu - Dữ liệu được lấy theo trường Lĩnh vực từ công việc "Lập tờ trình xin chủ trương ngoài tổng tiến độ" | Thể hiện lĩnh vực gắn với gói thầu |
| 5 | Loại gói thầu | Lựa chọn (Droplist) | Bắt buộc | - Không cho phép thêm mới/sửa/xóa dữ liệu - Dữ liệu được lấy theo trường Loại gói thầu từ công việc "Lập tờ trình xin chủ trương ngoài tổng tiến độ" | Thể hiện loại gói thầu gắn với gói thầu |
| 6 | Bộ phận yêu cầu | Lựa chọn (Droplist) | Không bắt buộc | - Không cho phép thêm mới/sửa/xóa dữ liệu - Dữ liệu được lấy theo trường Bộ phận yêu cầu từ công việc "Lập tờ trình xin chủ trương ngoài tổng tiến độ" | Thể hiện tên bộ phận của người tạo yêu cầu |
| 7 | Người yêu cầu | Lựa chọn (Droplist) | Không bắt buộc | - Không cho phép thêm mới/sửa/xóa dữ liệu - Dữ liệu được lấy theo trường Người yêu cầu từ công việc "Lập tờ trình xin chủ trương ngoài tổng tiến độ" | Thể hiện thông tin người tạo yêu cầu |
| 8 | Dự án | Lựa chọn (Droplist) | Bắt buộc | - Không cho phép thêm mới/sửa/xóa dữ liệu - Dữ liệu được lấy theo trường Dự án từ công việc "Lập tờ trình xin chủ trương ngoài tổng tiến độ" | Thể hiện dự án gắn với gói thầu |
| 9 | Loại dự án | Lựa chọn (Droplist) | Bắt buộc | - Không cho phép thêm mới/sửa/xóa dữ liệu - Dữ liệu được lấy theo trường Loại dự án từ công việc "Lập tờ trình xin chủ trương ngoài tổng tiến độ" | Thể hiện loại dự án gắn với gói thầu |
| 10 | Chủ đầu tư | Lựa chọn (Droplist) | Không bắt buộc | - Không cho phép thêm mới/sửa/xóa dữ liệu - Dữ liệu được lấy theo trường Chủ đầu tư từ công việc "Lập tờ trình xin chủ trương ngoài tổng tiến độ" | Thể hiện chủ đầu tư gắn với gói thầu |
| 11 | Ưu tiên | Lựa chọn (Droplist) | Không bắt buộc | - Không cho phép thêm mới/sửa/xóa dữ liệu - Dữ liệu được lấy theo trường Ưu tiên từ công việc "Lập tờ trình xin chủ trương ngoài tổng tiến độ" | Thể hiện mức độ ưu tiên của công việc |
| 12 | Tỷ lệ ưu tiên | Số (Number) | Không bắt buộc | - Không cho phép thêm mới/sửa/xóa dữ liệu - Dữ liệu được lấy theo trường Tỷ lệ ưu tiên từ công việc "Lập tờ trình xin chủ trương ngoài tổng tiến độ" | Thể hiện tỷ lệ ưu tiên của công việc |
| 13 | Tổng giá trị dự kiến | Số (Number) | Bắt buộc | - Không cho phép thêm mới/sửa/xóa dữ liệu - Dữ liệu được lấy theo trường Tổng giá trị dự kiến từ công việc "Lập tờ trình xin chủ trương ngoài tổng tiến độ" | Thể hiện tổng giá trị dự kiến của gói thầu |
| 14 | Nhà thầu được chỉ định ban đầu | Lựa chọn (Droplist) | Bắt buộc | - Không cho phép thêm mới/sửa/xóa dữ liệu - Dữ liệu được lấy theo trường Nhà thầu được chỉ định từ công việc "Lập tờ trình xin chủ trương ngoài tổng tiến độ" | Thể hiện nhà thầu được chỉ định để thực hiện gói thầu |
| 15 | Mã số thuế | Văn bản (Text) | Bắt buộc | - Không cho phép thêm mới/sửa/xóa dữ liệu - Dữ liệu được lấy theo trường Mã số thuế từ công việc "Lập tờ trình xin chủ trương ngoài tổng tiến độ" | Thể hiện mã số thuế tương ứng của nhà thầu được chỉ định |
| 16 | Địa chỉ | Văn bản (Text) | Không bắt buộc | - Không cho phép thêm mới/sửa/xóa dữ liệu - Dữ liệu được lấy theo trường Địa chỉ từ công việc "Lập tờ trình xin chủ trương ngoài tổng tiến độ" | Thể hiện địa chỉ tương ứng của nhà thầu được chỉ định |
| 17 | Họ và tên người liên hệ | Lựa chọn (Droplist) | Bắt buộc | - Không cho phép thêm mới/sửa/xóa dữ liệu - Dữ liệu được lấy theo trường Họ và tên người liên hệ từ công việc "Lập tờ trình xin chủ trương ngoài tổng tiến độ" | Thể hiện họ và tên người liên hệ tương ứng của nhà thầu được chỉ định |
| 18 | Ghi chú | Văn bản (Text) | Không bắt buộc | - Không cho phép thêm mới/sửa/xóa dữ liệu - Dữ liệu được lấy theo trường Ghi chú từ công việc "Lập tờ trình xin chủ trương ngoài tổng tiến độ" | Thể hiển ghi chú về gói thầu |
| 19 | Tài liệu đính kèm | iFrame | Không bắt buộc | - Cho phép người dùng xem tài liệu - Cho phép người dùng tải về tài liệu - Dữ liệu được lấy theo trường Tài liệu đính kèm từ công việc "Lập tờ trình xin chủ trương ngoài tổng tiến độ" | Thể hiện tài liệu đính kèm về gói thầu |
| 20 | Mục Thông tin phê duyệt | ||||
| 21 | Lịch sử phê duyệt | Bảng (Table) | Không bắt buộc | - Không cho phép thêm mới/sửa/xóa dữ liệu - Bảng tổng hợp lịch sử, ghi chú phê duyệt của những thành viên đã phê duyệt trong thời gian trước đó trong bước A2.01 Lập YCMS. - Chỉ hiển thị nội dung phê duyệt (không hiển thị nội dung Yêu cầu điều chỉnh) - Bảng dữ liệu với các thông tin:
| Thể hiện thông tin lịch sử phê duyệt |
| 22 | Ghi chú phê duyệt | Văn bản (Text) | Không bắt buộc | Cho phép người dùng nhập ghi chú | Thể hiển ghi chú về thông tin phê duyệt |
| 23 | Tài liệu đính kèm | iFrame | Không bắt buộc | - Cho phép người dùng đính kèm tài liệu - Cho phép người dùng xem tài liệu - Cho phép người dùng tải về tài liệu - Cho phép người dùng xóa tài liệu | Thể hiện thông tin tài liệu đính kèm về thông tin phê duyệt |
| 24 | Nút "Tiếp nhận" | Nút chức năng (Button) | Không bắt buộc | Chức năng chung của hệ thống | Thể hiện nút chức năng Tiếp nhận công việc |
| 25 | Nút "YCĐC" | Nút chức năng (Button) | Không bắt buộc | - Chức năng chung của hệ thống - Cho phép quay về công việc "Lập tờ trình xin chủ trương ngoài tổng tiến độ" | Thể hiện nút chức năng Yêu cầu điều chỉnh công việc |
| 26 | Nút "Lưu nháp" | Nút chức năng (Button) | Không bắt buộc | Chức năng chung của hệ thống | Thiện nút chức năng Lưu nháp công việc |
| 27 | Nút "Tạm dừng" | Nút chức năng (Button) | Không bắt buộc | Chức năng chung của hệ thống | Thể hiện nút chức năng Tạm dừng công việc |
| 28 | Nút "Tiếp tục" | Nút chức năng (Button) | Không bắt buộc | Chức năng chung của hệ thống | Thể hiện nút chức năng Tiếp tục công việc |
| 29 | Nút "Hoàn thành" | Nút chức năng (Button) | Không bắt buộc | Chức năng chung của hệ thống | Thể hiện nút chức năng Hoàn thành công việc |
| 30 | Nút đóng "X" | Nút chức năng (Button) | Không bắt buộc | Chức năng chung của hệ thống | Thể hiện nút chức năng Đóng màn hình công việc |
| 31 | Nút mở rộng | Nút chức năng (Button) | Không bắt buộc | Chức năng chung của hệ thống | Thể hiện nút chức năng Mở rộng màn hình công việc |
| 32 | Nút thu nhỏ | Nút chức năng (Button) | Không bắt buộc | Chức năng chung của hệ thống | Thể hiện nút chức năng Thu nhỏ màn hình công việc |
3.4.5. Màn hình công việc "Chủ tịch Rox Living phê duyệt tờ trình"
- Người thực hiện: Chủ tịch Rox Living (môi trường UAT: cấu hình tài khoản CT_Rox@rox.vn, môi trường product cấu hình tài khoản dựa theo chức danh: tài khoản Đỗ Xuân Giao, giaodx@rox.vn)
Field (Trường dữ liệu) | Type (Kiểu dữ liệu) | Required (Bắt buộc) | Validation (Quy định) | Description (Mô tả) | |
|---|---|---|---|---|---|
| 1 | Mục Thông tin chung | ||||
| 2 | Mã gói thầu | Văn bản (Text) | Không bắt buộc | - Không cho phép thêm mới/sửa/xóa dữ liệu - Dữ liệu được lấy theo trường Mã gói thầu từ công việc "Lập tờ trình xin chủ trương ngoài tổng tiến độ" | Thể hiện mã gói thầu |
| 3 | Tên gói thầu | Văn bản (Text) | Bắt buộc | - Không cho phép thêm mới/sửa/xóa dữ liệu - Dữ liệu được lấy theo trường Tên gói thầu từ công việc "Lập tờ trình xin chủ trương ngoài tổng tiến độ" | Thể hiện tên gói thầu |
| 4 | Lĩnh vực | Lựa chọn (Droplist) | Bắt buộc | - Không cho phép thêm mới/sửa/xóa dữ liệu - Dữ liệu được lấy theo trường Lĩnh vực từ công việc "Lập tờ trình xin chủ trương ngoài tổng tiến độ" | Thể hiện lĩnh vực gắn với gói thầu |
| 5 | Loại gói thầu | Lựa chọn (Droplist) | Bắt buộc | - Không cho phép thêm mới/sửa/xóa dữ liệu - Dữ liệu được lấy theo trường Loại gói thầu từ công việc "Lập tờ trình xin chủ trương ngoài tổng tiến độ" | Thể hiện loại gói thầu gắn với gói thầu |
| 6 | Bộ phận yêu cầu | Lựa chọn (Droplist) | Không bắt buộc | - Không cho phép thêm mới/sửa/xóa dữ liệu - Dữ liệu được lấy theo trường Bộ phận yêu cầu từ công việc "Lập tờ trình xin chủ trương ngoài tổng tiến độ" | Thể hiện tên bộ phận của người tạo yêu cầu |
| 7 | Người yêu cầu | Lựa chọn (Droplist) | Không bắt buộc | - Không cho phép thêm mới/sửa/xóa dữ liệu - Dữ liệu được lấy theo trường Người yêu cầu từ công việc "Lập tờ trình xin chủ trương ngoài tổng tiến độ" | Thể hiện thông tin người tạo yêu cầu |
| 8 | Dự án | Lựa chọn (Droplist) | Bắt buộc | - Không cho phép thêm mới/sửa/xóa dữ liệu - Dữ liệu được lấy theo trường Dự án từ công việc "Lập tờ trình xin chủ trương ngoài tổng tiến độ" | Thể hiện dự án gắn với gói thầu |
| 9 | Loại dự án | Lựa chọn (Droplist) | Bắt buộc | - Không cho phép thêm mới/sửa/xóa dữ liệu - Dữ liệu được lấy theo trường Loại dự án từ công việc "Lập tờ trình xin chủ trương ngoài tổng tiến độ" | Thể hiện loại dự án gắn với gói thầu |
| 10 | Chủ đầu tư | Lựa chọn (Droplist) | Không bắt buộc | - Không cho phép thêm mới/sửa/xóa dữ liệu - Dữ liệu được lấy theo trường Chủ đầu tư từ công việc "Lập tờ trình xin chủ trương ngoài tổng tiến độ" | Thể hiện chủ đầu tư gắn với gói thầu |
| 11 | Ưu tiên | Lựa chọn (Droplist) | Không bắt buộc | - Không cho phép thêm mới/sửa/xóa dữ liệu - Dữ liệu được lấy theo trường Ưu tiên từ công việc "Lập tờ trình xin chủ trương ngoài tổng tiến độ" | Thể hiện mức độ ưu tiên của công việc |
| 12 | Tỷ lệ ưu tiên | Số (Number) | Không bắt buộc | - Không cho phép thêm mới/sửa/xóa dữ liệu - Dữ liệu được lấy theo trường Tỷ lệ ưu tiên từ công việc "Lập tờ trình xin chủ trương ngoài tổng tiến độ" | Thể hiện tỷ lệ ưu tiên của công việc |
| 13 | Tổng giá trị dự kiến | Số (Number) | Bắt buộc | - Không cho phép thêm mới/sửa/xóa dữ liệu - Dữ liệu được lấy theo trường Tổng giá trị dự kiến từ công việc "Lập tờ trình xin chủ trương ngoài tổng tiến độ" | Thể hiện tổng giá trị dự kiến của gói thầu |
| 14 | Nhà thầu được chỉ định ban đầu | Lựa chọn (Droplist) | Bắt buộc | - Không cho phép thêm mới/sửa/xóa dữ liệu - Dữ liệu được lấy theo trường Nhà thầu được chỉ định từ công việc "Lập tờ trình xin chủ trương ngoài tổng tiến độ" | Thể hiện nhà thầu được chỉ định để thực hiện gói thầu |
| 15 | Mã số thuế | Văn bản (Text) | Bắt buộc | - Không cho phép thêm mới/sửa/xóa dữ liệu - Dữ liệu được lấy theo trường Mã số thuế từ công việc "Lập tờ trình xin chủ trương ngoài tổng tiến độ" | Thể hiện mã số thuế tương ứng của nhà thầu được chỉ định |
| 16 | Địa chỉ | Văn bản (Text) | Không bắt buộc | - Không cho phép thêm mới/sửa/xóa dữ liệu - Dữ liệu được lấy theo trường Địa chỉ từ công việc "Lập tờ trình xin chủ trương ngoài tổng tiến độ" | Thể hiện địa chỉ tương ứng của nhà thầu được chỉ định |
| 17 | Họ và tên người liên hệ | Lựa chọn (Droplist) | Bắt buộc | - Không cho phép thêm mới/sửa/xóa dữ liệu - Dữ liệu được lấy theo trường Họ và tên người liên hệ từ công việc "Lập tờ trình xin chủ trương ngoài tổng tiến độ" | Thể hiện họ và tên người liên hệ tương ứng của nhà thầu được chỉ định |
| 18 | Ghi chú | Văn bản (Text) | Không bắt buộc | - Không cho phép thêm mới/sửa/xóa dữ liệu - Dữ liệu được lấy theo trường Ghi chú từ công việc "Lập tờ trình xin chủ trương ngoài tổng tiến độ" | Thể hiển ghi chú về gói thầu |
| 19 | Tài liệu đính kèm | iFrame | Không bắt buộc | - Cho phép người dùng xem tài liệu - Cho phép người dùng tải về tài liệu - Dữ liệu được lấy theo trường Tài liệu đính kèm từ công việc "Lập tờ trình xin chủ trương ngoài tổng tiến độ" | Thể hiện tài liệu đính kèm về gói thầu |
| 20 | Mục Thông tin phê duyệt | ||||
| 21 | Lịch sử phê duyệt | Bảng (Table) | Không bắt buộc | - Không cho phép thêm mới/sửa/xóa dữ liệu - Bảng tổng hợp lịch sử, ghi chú phê duyệt của những thành viên đã phê duyệt trong thời gian trước đó trong bước A2.01 Lập YCMS. - Chỉ hiển thị nội dung phê duyệt (không hiển thị nội dung Yêu cầu điều chỉnh) - Bảng dữ liệu với các thông tin:
| Thể hiện thông tin lịch sử phê duyệt |
| 22 | Ghi chú phê duyệt | Văn bản (Text) | Không bắt buộc | Cho phép người dùng nhập ghi chú | Thể hiển ghi chú về thông tin phê duyệt |
| 23 | Tài liệu đính kèm | iFrame | Không bắt buộc | - Cho phép người dùng đính kèm tài liệu - Cho phép người dùng xem tài liệu - Cho phép người dùng tải về tài liệu - Cho phép người dùng xóa tài liệu | Thể hiện thông tin tài liệu đính kèm về thông tin phê duyệt |
| 24 | Nút "Tiếp nhận" | Nút chức năng (Button) | Không bắt buộc | Chức năng chung của hệ thống | Thể hiện nút chức năng Tiếp nhận công việc |
| 25 | Nút "YCĐC" | Nút chức năng (Button) | Không bắt buộc | - Chức năng chung của hệ thống - Cho phép quay về công việc "Lập tờ trình xin chủ trương ngoài tổng tiến độ" | Thể hiện nút chức năng Yêu cầu điều chỉnh công việc |
| 26 | Nút "Lưu nháp" | Nút chức năng (Button) | Không bắt buộc | Chức năng chung của hệ thống | Thiện nút chức năng Lưu nháp công việc |
| 27 | Nút "Tạm dừng" | Nút chức năng (Button) | Không bắt buộc | Chức năng chung của hệ thống | Thể hiện nút chức năng Tạm dừng công việc |
| 28 | Nút "Tiếp tục" | Nút chức năng (Button) | Không bắt buộc | Chức năng chung của hệ thống | Thể hiện nút chức năng Tiếp tục công việc |
| 29 | Nút "Hoàn thành" | Nút chức năng (Button) | Không bắt buộc | Chức năng chung của hệ thống - Sau khi nhấn nút, hệ thống thực hiện:
| Thể hiện nút chức năng Hoàn thành công việc |
| 30 | Nút đóng "X" | Nút chức năng (Button) | Không bắt buộc | Chức năng chung của hệ thống | Thể hiện nút chức năng Đóng màn hình công việc |
| 31 | Nút mở rộng | Nút chức năng (Button) | Không bắt buộc | Chức năng chung của hệ thống | Thể hiện nút chức năng Mở rộng màn hình công việc |
| 32 | Nút thu nhỏ | Nút chức năng (Button) | Không bắt buộc | Chức năng chung của hệ thống | Thể hiện nút chức năng Thu nhỏ màn hình công việc |
3.4.6. Màn hình công việc "Giám đốc Cao cấp Kiểm soát xây dựng phê duyệt tờ trình"
- Người thực hiện: Giám đốc Cao cấp Kiểm soát (môi trường UAT: cấu hình tài khoản lienct1, môi trường product cấu hình tài khoản dựa theo chức danh: tài khoản Nguyễn Ngọc Hà, hann2@rox.vn)
- Điều kiện sinh công việc: giá trị tại trường "Tổng giá trị dự kiến" >= 1.000.000.000 (1 tỷ)
Field (Trường dữ liệu) | Type (Kiểu dữ liệu) | Required (Bắt buộc) | Validation (Quy định) | Description (Mô tả) | |
|---|---|---|---|---|---|
| 1 | Mục Thông tin chung | ||||
| 2 | Mã gói thầu | Văn bản (Text) | Không bắt buộc | - Không cho phép thêm mới/sửa/xóa dữ liệu - Dữ liệu được lấy theo trường Mã gói thầu từ công việc "Lập tờ trình xin chủ trương ngoài tổng tiến độ" | Thể hiện mã gói thầu |
| 3 | Tên gói thầu | Văn bản (Text) | Bắt buộc | - Không cho phép thêm mới/sửa/xóa dữ liệu - Dữ liệu được lấy theo trường Tên gói thầu từ công việc "Lập tờ trình xin chủ trương ngoài tổng tiến độ" | Thể hiện tên gói thầu |
| 4 | Lĩnh vực | Lựa chọn (Droplist) | Bắt buộc | - Không cho phép thêm mới/sửa/xóa dữ liệu - Dữ liệu được lấy theo trường Lĩnh vực từ công việc "Lập tờ trình xin chủ trương ngoài tổng tiến độ" | Thể hiện lĩnh vực gắn với gói thầu |
| 5 | Loại gói thầu | Lựa chọn (Droplist) | Bắt buộc | - Không cho phép thêm mới/sửa/xóa dữ liệu - Dữ liệu được lấy theo trường Loại gói thầu từ công việc "Lập tờ trình xin chủ trương ngoài tổng tiến độ" | Thể hiện loại gói thầu gắn với gói thầu |
| 6 | Bộ phận yêu cầu | Lựa chọn (Droplist) | Không bắt buộc | - Không cho phép thêm mới/sửa/xóa dữ liệu - Dữ liệu được lấy theo trường Bộ phận yêu cầu từ công việc "Lập tờ trình xin chủ trương ngoài tổng tiến độ" | Thể hiện tên bộ phận của người tạo yêu cầu |
| 7 | Người yêu cầu | Lựa chọn (Droplist) | Không bắt buộc | - Không cho phép thêm mới/sửa/xóa dữ liệu - Dữ liệu được lấy theo trường Người yêu cầu từ công việc "Lập tờ trình xin chủ trương ngoài tổng tiến độ" | Thể hiện thông tin người tạo yêu cầu |
| 8 | Dự án | Lựa chọn (Droplist) | Bắt buộc | - Không cho phép thêm mới/sửa/xóa dữ liệu - Dữ liệu được lấy theo trường Dự án từ công việc "Lập tờ trình xin chủ trương ngoài tổng tiến độ" | Thể hiện dự án gắn với gói thầu |
| 9 | Loại dự án | Lựa chọn (Droplist) | Bắt buộc | - Không cho phép thêm mới/sửa/xóa dữ liệu - Dữ liệu được lấy theo trường Loại dự án từ công việc "Lập tờ trình xin chủ trương ngoài tổng tiến độ" | Thể hiện loại dự án gắn với gói thầu |
| 10 | Chủ đầu tư | Lựa chọn (Droplist) | Không bắt buộc | - Không cho phép thêm mới/sửa/xóa dữ liệu - Dữ liệu được lấy theo trường Chủ đầu tư từ công việc "Lập tờ trình xin chủ trương ngoài tổng tiến độ" | Thể hiện chủ đầu tư gắn với gói thầu |
| 11 | Ưu tiên | Lựa chọn (Droplist) | Không bắt buộc | - Không cho phép thêm mới/sửa/xóa dữ liệu - Dữ liệu được lấy theo trường Ưu tiên từ công việc "Lập tờ trình xin chủ trương ngoài tổng tiến độ" | Thể hiện mức độ ưu tiên của công việc |
| 12 | Tỷ lệ ưu tiên | Số (Number) | Không bắt buộc | - Không cho phép thêm mới/sửa/xóa dữ liệu - Dữ liệu được lấy theo trường Tỷ lệ ưu tiên từ công việc "Lập tờ trình xin chủ trương ngoài tổng tiến độ" | Thể hiện tỷ lệ ưu tiên của công việc |
| 13 | Tổng giá trị dự kiến | Số (Number) | Bắt buộc | - Không cho phép thêm mới/sửa/xóa dữ liệu - Dữ liệu được lấy theo trường Tổng giá trị dự kiến từ công việc "Lập tờ trình xin chủ trương ngoài tổng tiến độ" | Thể hiện tổng giá trị dự kiến của gói thầu |
| 14 | Nhà thầu được chỉ định ban đầu | Lựa chọn (Droplist) | Bắt buộc | - Không cho phép thêm mới/sửa/xóa dữ liệu - Dữ liệu được lấy theo trường Nhà thầu được chỉ định từ công việc "Lập tờ trình xin chủ trương ngoài tổng tiến độ" | Thể hiện nhà thầu được chỉ định để thực hiện gói thầu |
| 15 | Mã số thuế | Văn bản (Text) | Bắt buộc | - Không cho phép thêm mới/sửa/xóa dữ liệu - Dữ liệu được lấy theo trường Mã số thuế từ công việc "Lập tờ trình xin chủ trương ngoài tổng tiến độ" | Thể hiện mã số thuế tương ứng của nhà thầu được chỉ định |
| 16 | Địa chỉ | Văn bản (Text) | Không bắt buộc | - Không cho phép thêm mới/sửa/xóa dữ liệu - Dữ liệu được lấy theo trường Địa chỉ từ công việc "Lập tờ trình xin chủ trương ngoài tổng tiến độ" | Thể hiện địa chỉ tương ứng của nhà thầu được chỉ định |
| 17 | Họ và tên người liên hệ | Lựa chọn (Droplist) | Bắt buộc | - Không cho phép thêm mới/sửa/xóa dữ liệu - Dữ liệu được lấy theo trường Họ và tên người liên hệ từ công việc "Lập tờ trình xin chủ trương ngoài tổng tiến độ" | Thể hiện họ và tên người liên hệ tương ứng của nhà thầu được chỉ định |
| 18 | Ghi chú | Văn bản (Text) | Không bắt buộc | - Không cho phép thêm mới/sửa/xóa dữ liệu - Dữ liệu được lấy theo trường Ghi chú từ công việc "Lập tờ trình xin chủ trương ngoài tổng tiến độ" | Thể hiển ghi chú về gói thầu |
| 19 | Tài liệu đính kèm | iFrame | Không bắt buộc | - Cho phép người dùng xem tài liệu - Cho phép người dùng tải về tài liệu - Dữ liệu được lấy theo trường Tài liệu đính kèm từ công việc "Lập tờ trình xin chủ trương ngoài tổng tiến độ" | Thể hiện tài liệu đính kèm về gói thầu |
| 20 | Mục Thông tin phê duyệt | ||||
| 21 | Lịch sử phê duyệt | Bảng (Table) | Không bắt buộc | - Không cho phép thêm mới/sửa/xóa dữ liệu - Bảng tổng hợp lịch sử, ghi chú phê duyệt của những thành viên đã phê duyệt trong thời gian trước đó trong bước A2.01 Lập YCMS. - Chỉ hiển thị nội dung phê duyệt (không hiển thị nội dung Yêu cầu điều chỉnh) - Bảng dữ liệu với các thông tin:
| Thể hiện thông tin lịch sử phê duyệt |
| 22 | Ghi chú phê duyệt | Văn bản (Text) | Không bắt buộc | Cho phép người dùng nhập ghi chú | Thể hiển ghi chú về thông tin phê duyệt |
| 23 | Tài liệu đính kèm | iFrame | Không bắt buộc | - Cho phép người dùng đính kèm tài liệu - Cho phép người dùng xem tài liệu - Cho phép người dùng tải về tài liệu - Cho phép người dùng xóa tài liệu | Thể hiện thông tin tài liệu đính kèm về thông tin phê duyệt |
| 24 | Nút "Tiếp nhận" | Nút chức năng (Button) | Không bắt buộc | Chức năng chung của hệ thống | Thể hiện nút chức năng Tiếp nhận công việc |
| 25 | Nút "YCĐC" | Nút chức năng (Button) | Không bắt buộc | - Chức năng chung của hệ thống - Cho phép quay về công việc "Lập tờ trình xin chủ trương ngoài tổng tiến độ" | Thể hiện nút chức năng Yêu cầu điều chỉnh công việc |
| 26 | Nút "Lưu nháp" | Nút chức năng (Button) | Không bắt buộc | Chức năng chung của hệ thống | Thiện nút chức năng Lưu nháp công việc |
| 27 | Nút "Tạm dừng" | Nút chức năng (Button) | Không bắt buộc | Chức năng chung của hệ thống | Thể hiện nút chức năng Tạm dừng công việc |
| 28 | Nút "Tiếp tục" | Nút chức năng (Button) | Không bắt buộc | Chức năng chung của hệ thống | Thể hiện nút chức năng Tiếp tục công việc |
| 29 | Nút "Hoàn thành" | Nút chức năng (Button) | Không bắt buộc | Chức năng chung của hệ thống | Thể hiện nút chức năng Hoàn thành công việc |
| 30 | Nút đóng "X" | Nút chức năng (Button) | Không bắt buộc | Chức năng chung của hệ thống | Thể hiện nút chức năng Đóng màn hình công việc |
| 31 | Nút mở rộng | Nút chức năng (Button) | Không bắt buộc | Chức năng chung của hệ thống | Thể hiện nút chức năng Mở rộng màn hình công việc |
| 32 | Nút thu nhỏ | Nút chức năng (Button) | Không bắt buộc | Chức năng chung của hệ thống | Thể hiện nút chức năng Thu nhỏ màn hình công việc |
3.4.7. Màn hình công việc "Tổng Giám đốc Rox group phê duyệt tờ trình"
- Người thực hiện: Tổng Giám đốc Rox group (môi trường UAT cấu hình tài khoản lienct1, môi trường product cấu hình tài khoản dựa theo chức danh: tài khoản Trần Xuân Quảng, quangtx@rox.vn)
Field (Trường dữ liệu) | Type (Kiểu dữ liệu) | Required (Bắt buộc) | Validation (Quy định) | Description (Mô tả) | |
|---|---|---|---|---|---|
| 1 | Mục Thông tin chung | ||||
| 2 | Mã gói thầu | Văn bản (Text) | Không bắt buộc | - Không cho phép thêm mới/sửa/xóa dữ liệu - Dữ liệu được lấy theo trường Mã gói thầu từ công việc "Lập tờ trình xin chủ trương ngoài tổng tiến độ" | Thể hiện mã gói thầu |
| 3 | Tên gói thầu | Văn bản (Text) | Bắt buộc | - Không cho phép thêm mới/sửa/xóa dữ liệu - Dữ liệu được lấy theo trường Tên gói thầu từ công việc "Lập tờ trình xin chủ trương ngoài tổng tiến độ" | Thể hiện tên gói thầu |
| 4 | Lĩnh vực | Lựa chọn (Droplist) | Bắt buộc | - Không cho phép thêm mới/sửa/xóa dữ liệu - Dữ liệu được lấy theo trường Lĩnh vực từ công việc "Lập tờ trình xin chủ trương ngoài tổng tiến độ" | Thể hiện lĩnh vực gắn với gói thầu |
| 5 | Loại gói thầu | Lựa chọn (Droplist) | Bắt buộc | - Không cho phép thêm mới/sửa/xóa dữ liệu - Dữ liệu được lấy theo trường Loại gói thầu từ công việc "Lập tờ trình xin chủ trương ngoài tổng tiến độ" | Thể hiện loại gói thầu gắn với gói thầu |
| 6 | Bộ phận yêu cầu | Lựa chọn (Droplist) | Không bắt buộc | - Không cho phép thêm mới/sửa/xóa dữ liệu - Dữ liệu được lấy theo trường Bộ phận yêu cầu từ công việc "Lập tờ trình xin chủ trương ngoài tổng tiến độ" | Thể hiện tên bộ phận của người tạo yêu cầu |
| 7 | Người yêu cầu | Lựa chọn (Droplist) | Không bắt buộc | - Không cho phép thêm mới/sửa/xóa dữ liệu - Dữ liệu được lấy theo trường Người yêu cầu từ công việc "Lập tờ trình xin chủ trương ngoài tổng tiến độ" | Thể hiện thông tin người tạo yêu cầu |
| 8 | Dự án | Lựa chọn (Droplist) | Bắt buộc | - Không cho phép thêm mới/sửa/xóa dữ liệu - Dữ liệu được lấy theo trường Dự án từ công việc "Lập tờ trình xin chủ trương ngoài tổng tiến độ" | Thể hiện dự án gắn với gói thầu |
| 9 | Loại dự án | Lựa chọn (Droplist) | Bắt buộc | - Không cho phép thêm mới/sửa/xóa dữ liệu - Dữ liệu được lấy theo trường Loại dự án từ công việc "Lập tờ trình xin chủ trương ngoài tổng tiến độ" | Thể hiện loại dự án gắn với gói thầu |
| 10 | Chủ đầu tư | Lựa chọn (Droplist) | Không bắt buộc | - Không cho phép thêm mới/sửa/xóa dữ liệu - Dữ liệu được lấy theo trường Chủ đầu tư từ công việc "Lập tờ trình xin chủ trương ngoài tổng tiến độ" | Thể hiện chủ đầu tư gắn với gói thầu |
| 11 | Ưu tiên | Lựa chọn (Droplist) | Không bắt buộc | - Không cho phép thêm mới/sửa/xóa dữ liệu - Dữ liệu được lấy theo trường Ưu tiên từ công việc "Lập tờ trình xin chủ trương ngoài tổng tiến độ" | Thể hiện mức độ ưu tiên của công việc |
| 12 | Tỷ lệ ưu tiên | Số (Number) | Không bắt buộc | - Không cho phép thêm mới/sửa/xóa dữ liệu - Dữ liệu được lấy theo trường Tỷ lệ ưu tiên từ công việc "Lập tờ trình xin chủ trương ngoài tổng tiến độ" | Thể hiện tỷ lệ ưu tiên của công việc |
| 13 | Tổng giá trị dự kiến | Số (Number) | Bắt buộc | - Không cho phép thêm mới/sửa/xóa dữ liệu - Dữ liệu được lấy theo trường Tổng giá trị dự kiến từ công việc "Lập tờ trình xin chủ trương ngoài tổng tiến độ" | Thể hiện tổng giá trị dự kiến của gói thầu |
| 14 | Nhà thầu được chỉ định ban đầu | Lựa chọn (Droplist) | Bắt buộc | - Không cho phép thêm mới/sửa/xóa dữ liệu - Dữ liệu được lấy theo trường Nhà thầu được chỉ định từ công việc "Lập tờ trình xin chủ trương ngoài tổng tiến độ" | Thể hiện nhà thầu được chỉ định để thực hiện gói thầu |
| 15 | Mã số thuế | Văn bản (Text) | Bắt buộc | - Không cho phép thêm mới/sửa/xóa dữ liệu - Dữ liệu được lấy theo trường Mã số thuế từ công việc "Lập tờ trình xin chủ trương ngoài tổng tiến độ" | Thể hiện mã số thuế tương ứng của nhà thầu được chỉ định |
| 16 | Địa chỉ | Văn bản (Text) | Không bắt buộc | - Không cho phép thêm mới/sửa/xóa dữ liệu - Dữ liệu được lấy theo trường Địa chỉ từ công việc "Lập tờ trình xin chủ trương ngoài tổng tiến độ" | Thể hiện địa chỉ tương ứng của nhà thầu được chỉ định |
| 17 | Họ và tên người liên hệ | Lựa chọn (Droplist) | Bắt buộc | - Không cho phép thêm mới/sửa/xóa dữ liệu - Dữ liệu được lấy theo trường Họ và tên người liên hệ từ công việc "Lập tờ trình xin chủ trương ngoài tổng tiến độ" | Thể hiện họ và tên người liên hệ tương ứng của nhà thầu được chỉ định |
| 18 | Ghi chú | Văn bản (Text) | Không bắt buộc | - Không cho phép thêm mới/sửa/xóa dữ liệu - Dữ liệu được lấy theo trường Ghi chú từ công việc "Lập tờ trình xin chủ trương ngoài tổng tiến độ" | Thể hiển ghi chú về gói thầu |
| 19 | Tài liệu đính kèm | iFrame | Không bắt buộc | - Cho phép người dùng xem tài liệu - Cho phép người dùng tải về tài liệu - Dữ liệu được lấy theo trường Tài liệu đính kèm từ công việc "Lập tờ trình xin chủ trương ngoài tổng tiến độ" | Thể hiện tài liệu đính kèm về gói thầu |
| 20 | Mục Thông tin phê duyệt | ||||
| 21 | Lịch sử phê duyệt | Bảng (Table) | Không bắt buộc | - Không cho phép thêm mới/sửa/xóa dữ liệu - Bảng tổng hợp lịch sử, ghi chú phê duyệt của những thành viên đã phê duyệt trong thời gian trước đó trong bước A2.01 Lập YCMS. - Chỉ hiển thị nội dung phê duyệt (không hiển thị nội dung Yêu cầu điều chỉnh) - Bảng dữ liệu với các thông tin:
| Thể hiện thông tin lịch sử phê duyệt |
| 22 | Ghi chú phê duyệt | Văn bản (Text) | Không bắt buộc | Cho phép người dùng nhập ghi chú | Thể hiển ghi chú về thông tin phê duyệt |
| 23 | Tài liệu đính kèm | iFrame | Không bắt buộc | - Cho phép người dùng đính kèm tài liệu - Cho phép người dùng xem tài liệu - Cho phép người dùng tải về tài liệu - Cho phép người dùng xóa tài liệu | Thể hiện thông tin tài liệu đính kèm về thông tin phê duyệt |
| 24 | Nút "Tiếp nhận" | Nút chức năng (Button) | Không bắt buộc | Chức năng chung của hệ thống | Thể hiện nút chức năng Tiếp nhận công việc |
| 25 | Nút "YCĐC" | Nút chức năng (Button) | Không bắt buộc | - Chức năng chung của hệ thống - Cho phép quay về công việc "Lập tờ trình xin chủ trương ngoài tổng tiến độ" | Thể hiện nút chức năng Yêu cầu điều chỉnh công việc |
| 26 | Nút "Lưu nháp" | Nút chức năng (Button) | Không bắt buộc | Chức năng chung của hệ thống | Thiện nút chức năng Lưu nháp công việc |
| 27 | Nút "Tạm dừng" | Nút chức năng (Button) | Không bắt buộc | Chức năng chung của hệ thống | Thể hiện nút chức năng Tạm dừng công việc |
| 28 | Nút "Tiếp tục" | Nút chức năng (Button) | Không bắt buộc | Chức năng chung của hệ thống | Thể hiện nút chức năng Tiếp tục công việc |
| 29 | Nút "Hoàn thành" | Nút chức năng (Button) | Không bắt buộc | - Chức năng chung của hệ thống - Sau khi nhấn nút, hệ thống chuyển sang công việc trong bước A2.02 của quy trình A2 | Thể hiện nút chức năng Hoàn thành công việc |
| 30 | Nút đóng "X" | Nút chức năng (Button) | Không bắt buộc | Chức năng chung của hệ thống | Thể hiện nút chức năng Đóng màn hình công việc |
| 31 | Nút mở rộng | Nút chức năng (Button) | Không bắt buộc | Chức năng chung của hệ thống | Thể hiện nút chức năng Mở rộng màn hình công việc |
| 32 | Nút thu nhỏ | Nút chức năng (Button) | Không bắt buộc | Chức năng chung của hệ thống | Thể hiện nút chức năng Thu nhỏ màn hình công việc |

