Nghiệp vụ

IT

Người lập

Người duyệt

Người lập

Người duyệt

Họ và tên

Nguyễn Thanh Vân

Vũ Thị Mơ



Tài khoản email/MS team

vannt4

movt2



Chức danh

Business Analyst (BA)

Business Analyst Business (BA BIZ)



Ngày soạn thảo

 




 




Jira Link

[BPMKVH-5242] A2.09 - Lập và phê duyệt BCT - Jira

1. Card (Mô tả tính năng)

Là người thiết kế quy trình, tôi muốn thể hiện được quy trình từ bước kích hoạt đàm phán đến bước lập báo cáo thầu

2. Confirmation/ Acceptance Criteria (Tiêu chí nghiệm thu)

1. Thông tin Yêu cầu điều chỉnh/ Từ chối: BPM1-Danh sách công việc thuộc quy trình từ bước A.01 - A.11_Luồng từ chối-YCĐC

3. Conversation (Mô tả chi tiết)

3.1. UI/UX

3.2. Luồng

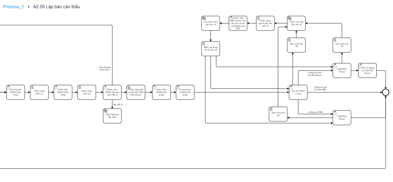
3.2.1. Bước "A2.09 Lập báo cáo thầu"

3.2.1.1. Luồng phê duyệt Báo cáo thầu mẫu 1

3.2.1.2. Luồng phê duyệt Báo cáo thầu mẫu 2

3.3. API Spec

3.4. Mô tả các trường dữ liệu trên từng màn hình của từng công việc

3.4.1. Màn hình công việc "Thư ký Hội đồng thầu lập Báo cáo thầu mẫu 1"

  • Người thực hiện: Nhân sự đã thực hiện công việc "Đàm phán thương thảo" tại bước A2.08

Field

(Trường dữ liệu)

Type

(Kiểu dữ liệu)

Required

(Bắt buộc)

Validation

(Quy định)

Description

(Mô tả)

1

Mục Thông tin chung



Dữ liệu được kế thừa từ mục tương ứng từ công việc "Thư ký Hội đồng thầu phát hành Hồ sơ mời thầu" tại bước A2.04

Thể hiện thông tin chung của gói thầu
2

Mục Phương án lập báo cáo thầu

3

Phương án lập báo cáo

Lựa chọn (Droplist)

Bắt buộc

Cho phép người dùng lựa chọn 1 trong các phương án lập báo cáo thầu:

  • 0 - Lập báo cáo thầu
  • 1 - Hội đồng thầu đàm phán với nhà thầu
  • 2 - Tạo vòng nộp thầu mới (hiển thị nếu vòng nộp thầu gần nhất có nhà thầu nộp thầu)
Thể hiện phương án lập báo cáo thầu
4

Mục Thông tin lập báo cáo thầu



Chỉ hiển thị với Phương án lập báo cáo = "0 - Lập báo cáo thầu"

Thể hiện mục Thông tin lập báo cáo thầu

5

Nhà thầu đề xuất

Lựa chọn (Droplist)

Bắt buộc

- Chỉ hiển thị với Phương án lập báo cáo = "0 - Lập báo cáo thầu"

- Cho phép người dùng chọn nhà thầu đề xuất

- Nguồn dữ liệu: Lấy danh sách mã - tên nhà thầu thực hiện đàm phán/ thưởng thảo lần gần nhất trong danh mục Đàm phán, thương thảo tại phân hệ Site đấu thầu

Thể hiện tên nhà thầu đề xuất
6

Thuế suất (%)

Số (Number)

Không bắt buộc

- Chỉ hiển thị với Phương án lập báo cáo = "0 - Lập báo cáo thầu"

- Cho phép người dùng nhập % thuế suất (VAT)

Thể hiện % thuế suất (VAT)
7

Ghi chú đánh giá hồ sơ tài chính

Văn bản (Text)

Không bắt buộc

- Chỉ hiển thị với Phương án lập báo cáo = "0 - Lập báo cáo thầu"

- Cho phép người dùng nhập ghi chú đánh giá hồ sơ tài chính

Thể hiện ghi chú đánh giá hồ sơ tài chính
8

Tiến độ thực hiện

Văn bản (Text)

Không bắt buộc

- Chỉ hiển thị với Phương án lập báo cáo = "0 - Lập báo cáo thầu"

- Cho phép người dùng nhập tiến độ thực hiện

Thể hiện tiến độ thực hiện
9

Hình thức hợp đồng

Văn bản (Text)

Không bắt buộc

- Chỉ hiển thị với Phương án lập báo cáo = "0 - Lập báo cáo thầu"

- Cho phép người dùng nhập hình thức hợp đồng

Thể hiện hình thức hợp đồng
10

Điều khoản thương mại

Văn bản (Text)

Không bắt buộc

- Chỉ hiển thị với Phương án lập báo cáo = "0 - Lập báo cáo thầu"

- Cho phép người dùng nhập điều khoản thương mại

Thể hiện điều khoản thương mại 
11

Hợp đồng mẫu

Văn bản (Text)

Không bắt buộc

- Chỉ hiển thị với Phương án lập báo cáo = "0 - Lập báo cáo thầu"

- Cho phép người dùng nhập hợp đồng mẫu

Thể hiện hợp đồng mẫu
12

Tài khoản MSB

Văn bản (Text)

Không bắt buộc

- Chỉ hiển thị với Phương án lập báo cáo = "0 - Lập báo cáo thầu"

- Cho phép người dùng nhập tài khoản MSB

Thể hiện tài khoản MSB
13

Mục Phương án tạo vòng nộp thầu mới



Chỉ hiển thị với Phương án lập báo cáo = "2 - Tạo vòng nộp thầu mới"

Thể hiện mục Phương án tạo vòng nộp thầu

14

Thời hạn phản hồi bổ sung

Bộ chọn ngày (Date time picker)

Bắt buộc

- Chỉ hiển thị với Phương án lập báo cáo = "2 - Tạo vòng nộp thầu mới"

- Dữ liệu kế thừa từ mục tương ứng từ công việc "Tổng hợp kết quả đánh giá" tại bước A2.07 (5238 - User Story - A2.06 - A2.07 - Mở thầu và đánh giá HSDT)

Thể hiện thông tin thời gian gia hạn cho lần nộp thầu tiếp theo

15

Ghi chú gia hạn

Văn bản (Text)

Bắt buộc

- Chỉ hiển thị với Phương án lập báo cáo = "2 - Tạo vòng nộp thầu mới"

- Cho phép người dùng nhập ghi chú gia hạn

- Mặc định hiển thị: "Gia hạn nộp thầu vòng tiếp theo"

Thể hiện thông tin gia hạn cho lần nộp thầu tiếp theo

16

Mục Ghi chú trình duyệt



Chỉ hiển thị với Phương án lập báo cáo = "0 - Lập báo cáo thầu"

Thể hiện mục Thông tin lập báo cáo thầu

17

Ghi chú

Văn bản (Text)

Không bắt buộc

- Chỉ hiển thị với Phương án lập báo cáo = "0 - Lập báo cáo thầu"

- Cho phép người dùng nhập ghi chú

Thể hiện ghi chú về trình duyệt
18

Tài liệu đính kèm - Báo cáo thầu Mẫu 1

iFrame

Bắt buộc

- Chỉ hiển thị với Phương án lập báo cáo = "0 - Lập báo cáo thầu"

- Cho phép người dùng đính kèm tài liệu

- Cho phép người dùng xem tài liệu

- Cho phép người dùng tải về tài liệu

- Cho phép người dùng xóa tài liệu

Thể hiện tài liệu đính kèm về thông tin Báo cáo thầu mẫu 1
19Nút "Tiếp nhận"Nút chức năng (Button)Không bắt buộc

Chức năng chung của hệ thống

Thể hiện nút chức năng Tiếp nhận công việc
20

Nút "Lưu nháp"

Nút chức năng (Button)

Không bắt buộc

Chức năng chung của hệ thống

Thiện nút chức năng Lưu nháp công việc
21

Nút "Tạm dừng"

Nút chức năng (Button)

 Không bắt buộc

Chức năng chung của hệ thống

Thể hiện nút chức năng Tạm dừng công việc

22

Nút "Tiếp tục"

Nút chức năng (Button)

 Không bắt buộc

Chức năng chung của hệ thống

Thể hiện nút chức năng Tiếp tục công việc 

23Nút "Hoàn thành"Nút chức năng (Button)Không bắt buộc

- Chức năng chung của hệ thống

- Sau khi nhấn nút, hệ thống thực hiện theo 1 trong 4 trường hợp dưới đây:

  • TH1: Chọn Phương án lập báo cáo = "0 - Lập báo cáo thầu" → hệ thống đồng thời chuyển sang Service task Cập nhật Site đấu thầu và công việc "Giám đốc TVG và ĐTXD phê duyệt"
  • TH2: Chọn Phương án lập báo cáo = "1 - Hội đồng thầu đàm phán với nhà thầu" → hệ thống quay về công việc trong bước A2.08 của quy trình A2
  • TH3: Chọn Phương án lập báo cáo = "2 - Tạo vòng nộp thầu mới" → hệ thống chuyển sang Service task Phản hồi kết quả nhà thầu
Thể hiện nút chức năng Hoàn thành công việc 
24

Nút đóng "X"

Nút chức năng (Button)

Không bắt buộc

Chức năng chung của hệ thống

Thể hiện nút chức năng Đóng màn hình công việc
25

Nút mở rộng

Nút chức năng (Button)

Không bắt buộc

Chức năng chung của hệ thống

Thể hiện nút chức năng Mở rộng màn hình công việc
26

Nút thu nhỏ

Nút chức năng (Button)

Không bắt buộcChức năng chung của hệ thốngThể hiện nút chức năng Thu nhỏ màn hình công việc

3.4.2 Service task Cập nhật Site đấu thầu

Công việc được kích hoạt nếu Phương án lập báo cáo = "0 - Lập báo cáo thầu"

Hệ thống cập nhật thông tin báo cáo thầu sang tab "Báo cáo HĐT" màn hình "Báo cáo thầu" tại Module Site đấu thầu: User Story - Thư ký hội đồng thầu tạo Báo cáo thầu

Hệ thống cập nhật các thông tin:

  • Lần lập báo cáo
  • Loại báo cáo thầu
  • Mã - tên nhà thầu đề xuất
  • Tệp đính kèm
  • Ghi chú

3.4.3. Service task Phản hồi kết quả nhà thầu

Công việc được kích hoạt nếu Phương án lập báo cáo = "2 - Tạo vòng nộp thầu mới"

Hệ thống cấu hình thông tin kích hoạt việc phản hồi kết quả đánh giá cho nhà thầu sang Site đấu thầu.

Thông tin kích hoạt bao gồm:

  • Mã gói thầu
  • Thời gian nộp thầu lần tiếp theo
  • Ghi chú gia hạn
  • Trạng thái: Phản hồi nhà thầu

3.4.4. Màn hình công việc "Giám đốc Tư vấn giá và Đấu thầu xây dựng phê duyệt"

  • Người thực hiện: Nhân sự đã thực hiện công việc "Giám đốc Phòng tư vấn giá và đấu thầu xây dựng tiếp nhận & phân công nhân viên phụ trách" tại bước A2.03

Field

(Trường dữ liệu)

Type

(Kiểu dữ liệu)

Required

(Bắt buộc)

Validation

(Quy định)

Description

(Mô tả)

1

Mục Thông tin chung



Dữ liệu được kế thừa từ mục tương ứng từ công việc "Thư ký Hội đồng thầu lập Báo cáo thầu mẫu 1"

Thể hiện thông tin chung của gói thầu
2

Mục Thông tin lập báo cáo thầu

3

Nhà thầu đề xuất

Lựa chọn (Droplist)

Bắt buộc

- Không cho phép thêm mới/sửa/xóa dữ liệu

- Dữ liệu được lấy theo trường Nhà thầu đề xuất từ công việc "Thư ký Hội đồng thầu lập Báo cáo thầu mẫu 1"

Thể hiện tên nhà thầu đề xuất
4

Thuế suất (%)

Số (Number)

Không bắt buộc

- Không cho phép thêm mới/sửa/xóa dữ liệu

- Dữ liệu được lấy theo trường Thuế suất (%) từ công việc "Thư ký Hội đồng thầu lập Báo cáo thầu mẫu 1"

Thể hiện % thuế suất (VAT)
5

Ghi chú đánh giá hồ sơ tài chính

Văn bản (Text)

Không bắt buộc

- Không cho phép thêm mới/sửa/xóa dữ liệu

- Dữ liệu được lấy theo trường Ghi chú đánh giá hồ sơ tài chính từ công việc "Thư ký Hội đồng thầu lập Báo cáo thầu mẫu 1"

Thể hiện ghi chú đánh giá hồ sơ tài chính
6

Tiến độ thực hiện

Văn bản (Text)

Không bắt buộc

- Không cho phép thêm mới/sửa/xóa dữ liệu

- Dữ liệu được lấy theo trường Tiến độ thực hiện từ công việc "Thư ký Hội đồng thầu lập Báo cáo thầu mẫu 1"

Thể hiện tiến độ thực hiện
7

Hình thức hợp đồng

Văn bản (Text)

Không bắt buộc

- Không cho phép thêm mới/sửa/xóa dữ liệu

- Dữ liệu được lấy theo trường Hình thức hợp đồng từ công việc "Thư ký Hội đồng thầu lập Báo cáo thầu mẫu 1"

Thể hiện hình thức hợp đồng
8

Điều khoản thương mại

Văn bản (Text)

Không bắt buộc

- Không cho phép thêm mới/sửa/xóa dữ liệu

- Dữ liệu được lấy theo trường Điều khoản thương mại từ công việc "Thư ký Hội đồng thầu lập Báo cáo thầu mẫu 1"

Thể hiện điều khoản thương mại 
9

Hợp đồng mẫu

Văn bản (Text)

Không bắt buộc

- Không cho phép thêm mới/sửa/xóa dữ liệu

- Dữ liệu được lấy theo trường Hợp đồng mẫu từ công việc "Thư ký Hội đồng thầu lập Báo cáo thầu mẫu 1"

Thể hiện hợp đồng mẫu
10

Tài khoản MSB

Văn bản (Text)

Không bắt buộc

- Không cho phép thêm mới/sửa/xóa dữ liệu

- Dữ liệu được lấy theo trường Tài khoản MSB từ công việc "Thư ký Hội đồng thầu lập Báo cáo thầu mẫu 1"

Thể hiện tài khoản MSB
11

Ghi chú

Văn bản (Text)

Không bắt buộc

- Không cho phép thêm mới/sửa/xóa dữ liệu

- Dữ liệu được lấy theo trường Ghi chú từ công việc "Thư ký Hội đồng thầu lập Báo cáo thầu mẫu 1"

Thể hiện ghi chú về trình duyệt
12

Tài liệu đính kèm - Báo cáo thầu Mẫu 1

iFrame

Bắt buộc

- Cho phép người dùng xem tài liệu

- Cho phép người dùng tải về tài liệu

- Dữ liệu được lấy theo trường Tài liệu đính kèm - Báo cáo thầu Mẫu 1 từ công việc "Thư ký Hội đồng thầu lập Báo cáo thầu mẫu 1"

Thể hiện tài liệu đính kèm về thông tin Báo cáo thầu mẫu 1
13

Mục Thông tin phê duyệt

14

Lịch sử phê duyệt

Bảng (Table)Không bắt buộc

- Không cho phép thêm mới/sửa/xóa dữ liệu

- Bảng tổng hợp lịch sử, ghi chú phê duyệt của những thành viên đã phê duyệt trong thời gian trước đó trong bước A2.09 Lập báo cáo thầu.

- Chỉ hiển thị nội dung phê duyệt (không hiển thị nội dung Yêu cầu điều chỉnh)

- Bảng dữ liệu với các thông tin:

  • Người phê duyệt
  • Chức vụ
  • Thời gian phê duyệt
  • Ghi chú phê duyệt
Thể hiện thông tin lịch sử phê duyệt
15

Ghi chú phê duyệt

Văn bản (Text)

Không bắt buộc

Cho phép người dùng nhập ghi chú

Thể hiện ghi chú về thông tin phê duyệt
16Nút "Tiếp nhận"Nút chức năng (Button)Không bắt buộc

Chức năng chung của hệ thống

Thể hiện nút chức năng Tiếp nhận công việc
17

Nút "Lưu nháp"

Nút chức năng (Button)

Không bắt buộc

Chức năng chung của hệ thống

Thiện nút chức năng Lưu nháp công việc
18

Nút "Tạm dừng"

Nút chức năng (Button)

 Không bắt buộc

Chức năng chung của hệ thống

Thể hiện nút chức năng Tạm dừng công việc

19

Nút "Tiếp tục"

Nút chức năng (Button)

 Không bắt buộc

Chức năng chung của hệ thống

Thể hiện nút chức năng Tiếp tục công việc 

20Nút "Hoàn thành"Nút chức năng (Button)Không bắt buộc

Chức năng chung của hệ thống

Thể hiện nút chức năng Hoàn thành công việc 
21

Nút đóng "X"

Nút chức năng (Button)

Không bắt buộc

Chức năng chung của hệ thống

Thể hiện nút chức năng Đóng màn hình công việc
22

Nút mở rộng

Nút chức năng (Button)

Không bắt buộc

Chức năng chung của hệ thống

Thể hiện nút chức năng Mở rộng màn hình công việc
23

Nút thu nhỏ

Nút chức năng (Button)

Không bắt buộcChức năng chung của hệ thốngThể hiện nút chức năng Thu nhỏ màn hình công việc

3.4.5. Màn hình công việc "Giám đốc Trung tâm Tư vấn giá và Đấu thầu phê duyệt" (tương tự màn hình công việc "Giám đốc Tư vấn giá và Đấu thầu xây dựng phê duyệt")

  • Người thực hiện: Giám đốc Trung tâm Tư vấn giá và Đấu thầu (môi trường UAT cấu hình tài khoản lienct1, môi trường product cấu hình tài khoản dựa theo chức danh: tài khoản Trần Duy Nghiệp, nghieptd@rox.vn)

3.4.6. Điều kiện rẽ nhánh phê duyệt theo "Loại gói thầu"

Với gói thầu tư vấn thiết kế: Có mã Loại YCMS = 3,8,9,10

Quy trình đi qua 02 bước phê duyệt song song

  • Trưởng ban Quản lý thiết kế phê duyệt
  • Giám đốc Kiểm soát chi phí phê duyệt

Với gói thầu thi công: Có mã Loại YCMS = 1,2,4,5,6,7,11,12,13,14,15

Quy trình đi qua 03 bước phê duyệt song song

  • Trưởng ban Quản lý thiết kế phê duyệt
  • Trưởng ban Quản lý dự án phê duyệt
  • Giám đốc Kiểm soát chi phí phê duyệt

3.4.7. Các cấp phê duyệt song song báo cáo thầu Mẫu 1

Các cấp phê duyệt song song thực hiện phê duyệt:

  • Tất cả phê duyệt: Quy trình chuyển tiếp đến công việc "Trưởng Ban Kiểm soát xây dựng phân công"
  • Nếu ít nhất 01 thành viên yêu cầu điều chỉnh: Sau khi tất cả thành viên hoàn thành công việc phê duyệt, quy trình quay về công việc "Lập báo cáo thầu Mẫu 1"

3.4.7.1. Luồng tư vấn thiết kế:

3.4.7.1.1. Màn hình công việc "Trưởng ban Quản lý thiết kế phê duyệt(tương tự màn hình công việc "Giám đốc Tư vấn giá và Đấu thầu xây dựng phê duyệt")
  • Người thực hiện: Nhân sự đã thực hiện công việc "Trưởng ban Quản lý thiết kế soát xét Phạm vi công việc" tại bước A2.02
3.4.7.1.2. Màn hình công việc "Giám đốc Kiểm soát chi phí phê duyệt(tương tự màn hình công việc "Giám đốc Tư vấn giá và Đấu thầu xây dựng phê duyệt")
  • Người thực hiện: Giám đốc Kiểm soát chi phí (môi trường UAT cấu hình tài khoản tuanha, môi trường product cấu hình tài khoản dựa theo chức danh)

3.4.7.2. Luồng thi công:

3.4.7.2.1. Màn hình công việc "Trưởng ban Quản lý thiết kế phê duyệt(tương tự màn hình công việc "Giám đốc Tư vấn giá và Đấu thầu xây dựng phê duyệt")
  • Người thực hiện: Nhân sự đã thực hiện công việc "Trưởng ban Quản lý thiết kế soát xét Hồ sơ mời thầu" tại bước A2.02
3.4.7.2.2. Màn hình công việc "Trưởng ban Quản lý dự án phê duyệt" (tương tự màn hình công việc "Giám đốc Tư vấn giá và Đấu thầu xây dựng phê duyệt")
  • Người thực hiện: Nhân sự đã thực hiện công việc "Trưởng ban QLDA soát xét Phạm vi công việc & Tiêu chí thí nghiệm" tại bước A2.02
3.4.7.2.3. Màn hình công việc "Giám đốc Kiểm soát chi phí phê duyệt(tương tự màn hình công việc "Giám đốc Tư vấn giá và Đấu thầu xây dựng phê duyệt")
  • Người thực hiện: Nhân sự đã thực hiện công việc "Giám đốc Kiểm soát chi phí phân công nhân viên thực hiện" tại bước A2.02

3.4.8. Màn hình công việc "Trưởng ban Kiểm soát xây dựng phân công"

  • Người thực hiện: Trưởng ban Kiểm soát xây dựng (môi trường UAT cấu hình tài khoản trungnn2, môi trường product cấu hình tài khoản dựa theo chức danh: tài khoản Văn Lượng, luongv1@rox.vn)

Field

(Trường dữ liệu)

Type

(Kiểu dữ liệu)

Required

(Bắt buộc)

Validation

(Quy định)

Description

(Mô tả)

1

Mục Thông tin chung



Dữ liệu được kế thừa từ mục tương ứng từ công việc "Giám đốc Tư vấn giá và Đấu thầu xây dựng phê duyệt"

Thể hiện thông tin chung của gói thầu
2

Mục Thông tin lập báo cáo thầu



Dữ liệu được kế thừa từ mục tương ứng từ công việc "Giám đốc Tư vấn giá và Đấu thầu xây dựng phê duyệt"

Thể hiện thông tin lập báo cáo thầu
3

Mục Thông tin phê duyệt

4

Lịch sử phê duyệt

Bảng (Table)Không bắt buộc

- Không cho phép thêm mới/sửa/xóa dữ liệu

- Bảng tổng hợp lịch sử, ghi chú phê duyệt của những thành viên đã phê duyệt trong thời gian trước đó trong bước A2.09 Lập báo cáo thầu.

- Chỉ hiển thị nội dung phê duyệt (không hiển thị nội dung Yêu cầu điều chỉnh)

- Bảng dữ liệu với các thông tin:

  • Người phê duyệt
  • Chức vụ
  • Thời gian phê duyệt
  • Ghi chú phê duyệt
Thể hiện thông tin lịch sử phê duyệt
5

Thông tin phân công

Dynamic List

Không bắt buộc

- Không cho phép thêm mới/xóa dòng

- Mặc định 1 dòng

Thể hiện thông tin phân công nhân sự
6

Nhân sự phân công

Lựa chọn (Droplist)

Bắt buộc

- Cho phép người dùng nhấn để nhập/chọn nhân sự 

- Nguồn dữ liệu: Lấy danh sách tên nhân viên - phòng ban - chức danh nhân sự từ Danh sách nhân viên tại danh mục Cài đặt cơ sở thuộc phân hệ Quản lý người dùng (Chỉ hiển thị các nhân sự trạng thái "Hoạt động/Làm việc")

Thể hiện thông tin nhân sự thực hiện công việc tiếp theo
7

Cấp phân công/phê duyệt

Lựa chọn (Droplist)

Bắt buộc

- Không cho phép chỉnh sửa dữ liệu

- Mặc định giá trị:

  • Phân công nhân sự
Thể hiện cấp phân công/phê duyệt 
8Nút "Tiếp nhận"Nút chức năng (Button)Không bắt buộc

Chức năng chung của hệ thống

Thể hiện nút chức năng Tiếp nhận công việc
9

Nút "Lưu nháp"

Nút chức năng (Button)

Không bắt buộc

Chức năng chung của hệ thống

Thiện nút chức năng Lưu nháp công việc
10

Nút "Tạm dừng"

Nút chức năng (Button)

 Không bắt buộc

Chức năng chung của hệ thống

Thể hiện nút chức năng Tạm dừng công việc

11

Nút "Tiếp tục"

Nút chức năng (Button)

 Không bắt buộc

Chức năng chung của hệ thống

Thể hiện nút chức năng Tiếp tục công việc 

12Nút "Hoàn thành"Nút chức năng (Button)Không bắt buộc

Chức năng chung của hệ thống

Thể hiện nút chức năng Hoàn thành công việc 
13

Nút đóng "X"

Nút chức năng (Button)

Không bắt buộc

Chức năng chung của hệ thống

Thể hiện nút chức năng Đóng màn hình công việc
14

Nút mở rộng

Nút chức năng (Button)

Không bắt buộc

Chức năng chung của hệ thống

Thể hiện nút chức năng Mở rộng màn hình công việc
15

Nút thu nhỏ

Nút chức năng (Button)

Không bắt buộcChức năng chung của hệ thốngThể hiện nút chức năng Thu nhỏ màn hình công việc

3.4.9. Màn hình công việc "Giám đốc Kiểm soát xây dựng phân công" (tương tự màn hình công việc "Trưởng ban Kiểm soát xây dựng phân công")

  • Người thực hiện: Nhân sự đã được lựa chọn phân công ở công việc trước đó "Trưởng ban Kiểm soát xây dựng phân công"

3.4.10. Màn hình công việc "Nhân viên Kiểm soát xây dựng lập báo cáo mẫu 2"

  • Người thực hiện: Nhân sự đã được lựa chọn phân công ở công việc trước đó "Giám đốc Kiểm soát xây dựng phân công"

Field

(Trường dữ liệu)

Type

(Kiểu dữ liệu)

Required

(Bắt buộc)

Validation

(Quy định)

Description

(Mô tả)

1

Mục Thông tin chung



Dữ liệu được kế thừa từ mục tương ứng từ công việc "Giám đốc Tư vấn giá và Đấu thầu xây dựng phê duyệt"

Thể hiện thông tin chung của gói thầu
2

Mục Phương án lập báo cáo thầu

3

Phương án lập báo cáo thầu

Lựa chọn (Droplist)

Bắt buộc

Cho phép người dùng lựa chọn 1 trong 2 phương án lập báo cáo thầu:

  • 0 - Lập báo cáo thầu mẫu 02
  • 1 - Yêu cầu lập lại báo cáo thầu mẫu 01
Thể hiện phương án lập báo cáo thầu
4

Mục Thông tin lập báo cáo thầu



Dữ liệu được kế thừa từ mục tương ứng từ công việc "Giám đốc Tư vấn giá và Đấu thầu xây dựng phê duyệt"

Thể hiện thông tin lập báo cáo thầu
5Nút "Xem trước báo cáo"

Nút chức năng (Button)

Không bắt buộc

Dữ liệu kế thừa từ nút "Xem trước báo cáo" từ mục 4.1. Cập nhật và bổ sung trường trong 3.4.2 Màn hình Nhân viên KSXD lập báo cáo thầu mẫu 2 (4029 - User Story - Mẫu báo cáo của Ban KSXD (mẫu 02)- Ver3)

Thể hiện chức năng xem trước báo cáo

6Nút "Tải xuống báo cáo"

Nút chức năng (Button)

Không bắt buộc

Dữ liệu kế thừa từ nút "Tải xuống báo cáo" từ mục 4.1. Cập nhật và bổ sung trường trong 3.4.2 Màn hình Nhân viên KSXD lập báo cáo thầu mẫu 2 (4029 - User Story - Mẫu báo cáo của Ban KSXD (mẫu 02)- Ver3)

Thể hiện chức năng tải xuống báo cáo

7Nút "Tải xuống mẫu báo cáo"

Nút chức năng (Button)

Không bắt buộc

Sau khi nhấn nút, hệ thống mở ra Pop-up "Danh sách mẫu báo cáo thầu" (kế thừa dữ liệu từ 4.2. Màn hình Pop-up "Danh sách mẫu báo cáo thầu" trong 4029 - User Story - Mẫu báo cáo của Ban KSXD (mẫu 02)- Ver3

Thể hiện chức năng tải xuống mẫu báo cáo

8

Mục Thông tin trình duyệt



- Chỉ hiển thị với Phương án lập báo cáo thầu = "0 - Lập báo cáo thầu mẫu 02"

Thể hiện thông tin trình duyệt

9

Lựa chọn cấp phê duyệt tập đoàn

Lựa chọn (Droplist)

Bắt buộc

- Chỉ hiển thị với Phương án lập báo cáo thầu = "0 - Lập báo cáo thầu mẫu 02"

- Cho phép người dùng lựa chọn 1 trong 3 lựa chọn cấp phê duyệt tập đoàn:

  • 1 - Phê duyệt 1 cấp: Chủ tịch HĐT
  • 2 - Phê duyệt 2 cấp: TGĐ Rox Group
  • 3 - Phê duyệt 3 cấp: Chủ tịch Rox Group
Thể hiện lựa chọn cấp phê duyệt tập đoàn
10

Lựa chọn người phê duyệt cấp TGĐ Rox Group

Dynamic List

Không bắt buộc

- Chỉ hiển thị với Phương án lập báo cáo thầu = "0 - Lập báo cáo thầu mẫu 02" và Lựa chọn cấp phê duyệt tập đoàn = "3 - Phê duyệt 3 cấp: Chủ tịch Rox Group"

- Không cho phép thêm mới/xóa dòng

- Mặc định 1 dòng

Thể hiện lựa chọn người phê duyệt cấp TGĐ Rox Group
11

Nhân sự phân công

Lựa chọn (Droplist)

Bắt buộc

- Chỉ hiển thị với Phương án lập báo cáo thầu = "0 - Lập báo cáo thầu mẫu 02" và Lựa chọn cấp phê duyệt tập đoàn = "3 - Phê duyệt 3 cấp: Chủ tịch Rox Group"

- Cho phép người dùng nhấn để nhập/chọn nhân sự 

- Nguồn dữ liệu: Lấy danh sách tên nhân viên - phòng ban - chức danh nhân sự từ Danh sách nhân viên tại danh mục Cài đặt cơ sở thuộc phân hệ Quản lý người dùng (Chỉ hiển thị các nhân sự trạng thái "Hoạt động/Làm việc")

Thể hiện thông tin nhân sự thực hiện công việc tiếp theo
12

Cấp phân công/phê duyệt

Lựa chọn (Droplist)

Bắt buộc

- Chỉ hiển thị với Phương án lập báo cáo thầu = "0 - Lập báo cáo thầu mẫu 02" và Lựa chọn cấp phê duyệt tập đoàn = "3 - Phê duyệt 3 cấp: Chủ tịch Rox Group"

- Không cho phép chỉnh sửa dữ liệu

- Mặc định giá trị:

  • Phân công nhân sự
Thể hiện cấp phân công/phê duyệt 
13

Ghi chú trình duyệt

Văn bản (Text)

Không bắt buộc

- Chỉ hiển thị với Phương án lập báo cáo thầu = "0 - Lập báo cáo thầu mẫu 02"

- Cho phép người dùng nhập ghi chú

Thể hiện ghi chú về trình duyệt
14

Tài liệu đính kèm - Báo cáo thầu Mẫu 2

iFrame

Bắt buộc

- Chỉ hiển thị với Phương án lập báo cáo thầu = "0 - Lập báo cáo thầu mẫu 02"

- Cho phép người dùng đính kèm tài liệu

- Cho phép người dùng xem tài liệu

- Cho phép người dùng tải về tài liệu

- Cho phép người dùng xóa tài liệu

Thể hiện tài liệu đính kèm về thông tin Báo cáo thầu mẫu 2
15Nút "Tiếp nhận"Nút chức năng (Button)Không bắt buộc

Chức năng chung của hệ thống

Thể hiện nút chức năng Tiếp nhận công việc
16

Nút "Lưu nháp"

Nút chức năng (Button)

Không bắt buộc

Chức năng chung của hệ thống

Thiện nút chức năng Lưu nháp công việc
17

Nút "Tạm dừng"

Nút chức năng (Button)

 Không bắt buộc

Chức năng chung của hệ thống

Thể hiện nút chức năng Tạm dừng công việc

18

Nút "Tiếp tục"

Nút chức năng (Button)

 Không bắt buộc

Chức năng chung của hệ thống

Thể hiện nút chức năng Tiếp tục công việc 

19Nút "Hoàn thành"Nút chức năng (Button)Không bắt buộc

- Chức năng chung của hệ thống

- Sau khi nhấn nút, hệ thống thực hiện theo 1 trong 4 trường hợp dưới đây:

  • TH1: Chọn Phương án lập báo cáo thầu = "0 - Lập báo cáo thầu mẫu 02" → hệ thống đồng thời chuyển sang Service task Cập nhật Site đấu thầu và công việc "Giám đốc Kiểm soát xây dựng phê duyệt"
  • TH2: Chọn Phương án lập báo cáo = "1 - Yêu cầu lập lại báo cáo thầu mẫu 01" → hệ thống quay về công việc "Thư ký Hội đồng thầu lập báo cáo mẫu 1"
Thể hiện nút chức năng Hoàn thành công việc 
20

Nút đóng "X"

Nút chức năng (Button)

Không bắt buộc

Chức năng chung của hệ thống

Thể hiện nút chức năng Đóng màn hình công việc
21

Nút mở rộng

Nút chức năng (Button)

Không bắt buộc

Chức năng chung của hệ thống

Thể hiện nút chức năng Mở rộng màn hình công việc
22

Nút thu nhỏ

Nút chức năng (Button)

Không bắt buộcChức năng chung của hệ thốngThể hiện nút chức năng Thu nhỏ màn hình công việc

3.4.11. Service Task Cập nhật Site đấu thầu

Công việc được kích hoạt nếu Phương án lập báo cáo thầu = "0 - Lập báo cáo thầu mẫu 02"

Hệ thống cập nhật thông tin báo cáo thầu sang tab "Báo cáo thầu trình CT HĐT" màn hình "Báo cáo thầu" tại Module Site đấu thầu: User Story - Thư ký hội đồng thầu tạo Báo cáo thầu

Hệ thống cập nhật các thông tin:

  • Lần lập báo cáo
  • Loại báo cáo thầu
  • Mã - tên nhà thầu đề xuất
  • Tệp đính kèm
  • Ghi chú

3.4.12. Màn hình công việc "Giám đốc Kiểm soát xây dựng phê duyệt"

  • Người thực hiện: Nhân sự đã thực hiện công việc "Giám đốc KSXD phân công"

Field

(Trường dữ liệu)

Type

(Kiểu dữ liệu)

Required

(Bắt buộc)

Validation

(Quy định)

Description

(Mô tả)

1

Mục Thông tin chung



Dữ liệu được kế thừa từ mục tương ứng từ công việc "Nhân viên Kiểm soát xây dựng lập báo cáo mẫu 2"

Thể hiện thông tin chung của gói thầu
2

Mục Thông tin lập báo cáo thầu

3

Nhà thầu đề xuất

Lựa chọn (Droplist)

Bắt buộc

- Không cho phép thêm mới/sửa/xóa dữ liệu

- Dữ liệu được lấy theo trường Nhà thầu đề xuất từ công việc "Nhân viên Kiểm soát xây dựng lập báo cáo mẫu 2"

Thể hiện tên nhà thầu đề xuất
4

Thuế suất (%)

Số (Number)

Không bắt buộc

- Không cho phép thêm mới/sửa/xóa dữ liệu

- Dữ liệu được lấy theo trường Thuế suất (%) từ công việc "Nhân viên Kiểm soát xây dựng lập báo cáo mẫu 2"

Thể hiện % thuế suất (VAT)
5

Ghi chú đánh giá hồ sơ tài chính

Văn bản (Text)

Không bắt buộc

- Không cho phép thêm mới/sửa/xóa dữ liệu

- Dữ liệu được lấy theo trường Ghi chú đánh giá hồ sơ tài chính từ công việc "Nhân viên Kiểm soát xây dựng lập báo cáo mẫu 2"

Thể hiện ghi chú đánh giá hồ sơ tài chính
6

Tiến độ thực hiện

Văn bản (Text)

Không bắt buộc

- Không cho phép thêm mới/sửa/xóa dữ liệu

- Dữ liệu được lấy theo trường Tiến độ thực hiện từ công việc "Nhân viên Kiểm soát xây dựng lập báo cáo mẫu 2"

Thể hiện tiến độ thực hiện
7

Hình thức hợp đồng

Văn bản (Text)

Không bắt buộc

- Không cho phép thêm mới/sửa/xóa dữ liệu

- Dữ liệu được lấy theo trường Hình thức hợp đồng từ công việc "Nhân viên Kiểm soát xây dựng lập báo cáo mẫu 2"

Thể hiện hình thức hợp đồng
8

Điều khoản thương mại

Văn bản (Text)

Không bắt buộc

- Không cho phép thêm mới/sửa/xóa dữ liệu

- Dữ liệu được lấy theo trường Điều khoản thương mại từ công việc "Nhân viên Kiểm soát xây dựng lập báo cáo mẫu 2"

Thể hiện điều khoản thương mại 
9

Hợp đồng mẫu

Văn bản (Text)

Không bắt buộc

- Không cho phép thêm mới/sửa/xóa dữ liệu

- Dữ liệu được lấy theo trường Hợp đồng mẫu từ công việc "Nhân viên Kiểm soát xây dựng lập báo cáo mẫu 2"

Thể hiện hợp đồng mẫu
10

Tài khoản MSB

Văn bản (Text)

Không bắt buộc

- Không cho phép thêm mới/sửa/xóa dữ liệu

- Dữ liệu được lấy theo trường Tài khoản MSB từ công việc "Nhân viên Kiểm soát xây dựng lập báo cáo mẫu 2"

Thể hiện tài khoản MSB
11

Ghi chú trình duyệt

Văn bản (Text)

Không bắt buộc

- Không cho phép thêm mới/sửa/xóa dữ liệu

- Dữ liệu được lấy theo trường Ghi chú trình duyệt từ công việc "Nhân viên Kiểm soát xây dựng lập báo cáo mẫu 2"

Thể hiện ghi chú về trình duyệt
12

Tài liệu đính kèm - Báo cáo thầu Mẫu 2

iFrame

Bắt buộc

- Cho phép người dùng xem tài liệu

- Cho phép người dùng tải về tài liệu

- Dữ liệu được lấy theo trường Tài liệu đính kèm - Báo cáo thầu Mẫu 2 từ công việc "Nhân viên Kiểm soát xây dựng lập báo cáo mẫu 2"

Thể hiện tài liệu đính kèm về thông tin Báo cáo thầu mẫu 2
13

Mục Thông tin phê duyệt

14

Lịch sử phê duyệt

Bảng (Table)Không bắt buộc

- Không cho phép thêm mới/sửa/xóa dữ liệu

- Bảng tổng hợp lịch sử, ghi chú phê duyệt của những thành viên đã phê duyệt trong thời gian trước đó trong bước A2.09 Lập báo cáo thầu.

- Chỉ hiển thị nội dung phê duyệt (không hiển thị nội dung Yêu cầu điều chỉnh)

- Bảng dữ liệu với các thông tin:

  • Người phê duyệt
  • Chức vụ
  • Thời gian phê duyệt
  • Ghi chú phê duyệt
Thể hiện thông tin lịch sử phê duyệt
15

Ghi chú phê duyệt

Văn bản (Text)

Không bắt buộc

Cho phép người dùng nhập ghi chú

Thể hiện ghi chú về thông tin phê duyệt
16Nút "Tiếp nhận"Nút chức năng (Button)Không bắt buộc

Chức năng chung của hệ thống

Thể hiện nút chức năng Tiếp nhận công việc
17

Nút "Lưu nháp"

Nút chức năng (Button)

Không bắt buộc

Chức năng chung của hệ thống

Thiện nút chức năng Lưu nháp công việc
18

Nút "Tạm dừng"

Nút chức năng (Button)

 Không bắt buộc

Chức năng chung của hệ thống

Thể hiện nút chức năng Tạm dừng công việc

19

Nút "Tiếp tục"

Nút chức năng (Button)

 Không bắt buộc

Chức năng chung của hệ thống

Thể hiện nút chức năng Tiếp tục công việc 

20Nút "Hoàn thành"Nút chức năng (Button)Không bắt buộc

Chức năng chung của hệ thống

Thể hiện nút chức năng Hoàn thành công việc 
21

Nút đóng "X"

Nút chức năng (Button)

Không bắt buộc

Chức năng chung của hệ thống

Thể hiện nút chức năng Đóng màn hình công việc
22

Nút mở rộng

Nút chức năng (Button)

Không bắt buộc

Chức năng chung của hệ thống

Thể hiện nút chức năng Mở rộng màn hình công việc
23

Nút thu nhỏ

Nút chức năng (Button)

Không bắt buộcChức năng chung của hệ thốngThể hiện nút chức năng Thu nhỏ màn hình công việc

3.4.13. Màn hình công việc "Trưởng ban Kiểm soát xây dựng phê duyệt" (tương tự màn hình công việc "Giám đốc Kiểm soát xây dựng phê duyệt")

  • Người thực hiện: Nhân sự đã thực hiện công việc "Trưởng ban Kiểm soát xây dựng phân công"

3.4.14. Màn hình công việc "Chủ tịch ROX Living"

3.4.15 Điều kiện rẽ nhánh phê duyệt theo "Lựa chọn cấp phê duyệt tập đoàn"

  • Hệ thống sẽ rẽ nhánh dựa trên Lựa chọn cấp phê duyệt tập đoàn tại bước "Nhân viên KSXD lập báo cáo thầu Mẫu 2"
    • Với cấp phê duyệt = 1 - Phê duyệt 1 cấp: Chủ tịch HĐT → Hệ thống đi luồng chỉ qua chủ tich Hội đồng thầu
    • Với cấp phê duyệt = 2 - Phê duyệt 2 cấp: TGĐ Rox Group → Hệ thống đi luồng qua Tổng giám đốc Rox Group
    • Với cấp phê duyệt = 3 - Phê duyệt 3 cấp: chủ tịch Rox Group → Hệ thống đi luồng qua chủ tịch Rox Group

3.4.16. Màn hình công việc "TGĐ ROX Group" (tương tự màn hình công việc "Chủ tịch ROX Living")

  • Người thực hiện: Nhân sự đã được lựa chọn phân công ở công việc trước đó "Nhân viên Kiểm soát xây dựng lập báo cáo mẫu 2"

3.4.17. Call Activity Thêm mới yêu cầu làm rõ

3.4.17.1. Màn hình công việc "Thành viên HĐT trả lời Yêu cầu làm rõ nội dung Báo cáo thầu"

3.4.18. Màn hình công việc "Trình ký ngoài chủ tịch Rox Group" (tương tự màn hình công việc "Giám đốc Kiểm soát xây dựng phê duyệt")

  • Người thực hiện: Nhân sự đã thực hiện công việc "Nhân viên KSXD lập báo cáo mẫu 2"