Nghiệp vụ

IT

Người lập

Người duyệt

Người lập

Người duyệt

Họ & Tên

Bùi Nguyệt Anh

Nguyễn Đức Trung



Tài khoản email/MS Team

anhbn4

trungnd3



Chức danh

Business Analyst (BA)

Product Owner (P.O)



Ngày soạn thảo/phê duyệt

 




Jira Ticket

[BPMKVH-1588] Quản lý GRID tổng thể ver 2 - Jira

1. Card (Mô tả tính năng)

Là người dùng tôi có thể tạo quản lý grid nhập liệu trên hệ thống BPM thông qua

  1. Thiết kế biểu mẫu grid dưới dạng kéo thả và đặt tên các trường thông tin
  2. Cấu hình cách thức nhập dữ liệu cho trường hợp đặc biệt
  3. Các case đặc thù
  4. Tiện ích trong quá trình nhập liệu

2. Confirmation/ Acceptance Criteria (Tiêu chí nghiệm thu)

  1. Thiết kế biểu mẫu grid dưới dạng kéo thả và đặt tên các trường thông tin
    1. Cho phép điều chỉnh kích thước các cột bằng cách kéo thả
    2. Cho phép tự động giãn dòng khi nhập dữ liệu lớn
  2. Cấu hình cách thức nhập dữ liệu cho trường hợp đặc biệt
    1. Cho phép khai báo công thức tính theo cột (trung bình, min, max) giữa các cột trong grid
    2. Cho phép cấu hình nhập dòng dưới dạng cha - con (nhiều lớp)
    3. Cho phép tính toán dữ liệu cha - con (nhiều lớp) → hiển thị trên cùng dòng cấp cha
    4. Cho phép tính tổng theo cột, theo cấp hoặc cả 2
    5. Import/ export excel (cấp cha con)
    6. Thông báo lỗi khi import excel
  3. Các case đặc thù
    1. Lấy thông tin người liên hệ theo mã nhà cung cấp
  4. Tiện ích trong quá trình nhập liệu
    1. Cho phép điều chỉnh kích thước các cột bằng cách kéo thả

3. Conversation (Mô tả chi tiết)

3.1 UIUX:

           Màn hình công thức Giá trị lớn nhất

             Màn hình công thức Giá trị nhỏ nhất

         Màn hình công thức Giá trị trung bình  

                                                                                                  Màn hình nhập liệu, các nút chức năng và tiêu đề

                  Màn hình Import excel

                               Màn hình thông báo lỗi        

3.2 Luồng: https://drive.google.com/file/d/1Mqum8LxzFBOK5L6rf9YDdH0iyb4DZjSg/view?usp=sharing

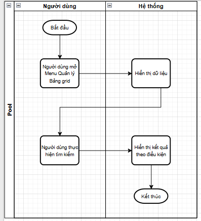
                         Xem danh sách bảng nhập liệu                                           Tạo mới Bảng nhập liệu

                                                        Chỉnh sửa Bảng nhập liệu

                          Xóa bảng nhập liệu

                               Thêm mới cột       

                                                 Chỉnh sửa cột

                                                      Xóa thông tin cột

3.3 API Spec: <gắn link tài liệu mô tả API vào đây>


API Spec Document

Method

GET

URL

<DOMAIN>/application/contactOrg/binding/get

Description

API lấy danh sách người liên hệ theo id Nhà cung cấp (case đặc thù Binding)

Note

API mới

1. Headers

STT

Field

Source Data Type / Length 

Description

Sample Values


authorizationStringToken

Bearer eyJhbGciOiJIUzI1NiJ9.eyJleHAiOjE3NjYzMDk1MTgsInVzZXIiOiJ7XCJpZFwiOjIwMjAsXCJ1c2VybmFtZVwiOlwiMDM3NDc4ODQwNVwiLFwibmFtZVwiOlwiQ2h1IFRo4buLIExpw6

puXCIsXCJyb2xlc1wiOltdLFwibWFwQmVhdXR5U2Fsb25cIjp7XCJicG0ucmVib3JuLnZuXCI6Nn0sXCJlbXBsb3llZUlkXCI6NTMxLFwiYnJhbmNoSWRcIjoyM30ifQ.UGz8TQudVxEd7rp_rsLXePraHELTRWHyc7iXNvVnn14

2. PARAM

STT

Field

Required

Data Type / Length

Description

Note

1

organizationId

true
Integer


2

name

falseString

3. Response / Incoming Data Specification

STT

Field

Data Type / Length

Description

Note

Sample Values


items[?].id

Integer 
id



items[?].name

Stringname


items[?].position

String
kết quả validate


items[?].phone

Stringsố điện thoại


items[?].email

Stringemail


items[?].isDefault

Integer 



items[?].orgId

Integer id nhà cung cấp

3.4 Mô tả các trường dữ liệu chức năng Cài đặt bảng nhập liệu:

Màn hình Cài đặt bảng nhập liệu là một đối tượng phân quyền tại chức năng: Quản lý người dùng > Quản lý cơ sở > Danh sách phòng ban > Cấu hình phân quyền

Với Cài đặt là chức năng cha và "Cài đặt bảng nhập liệu" là chức năng con với các quyền: 


  • Xem:
    • Cho phép xem danh sách, tìm kiếm bảng nhập liệu
    • Cho phép xem chi tiết bảng nhập liệu bằng cách nhấn vào tên bảng nhập liệu
    • Tại màn Danh sách Bảng nhập liệu: Ẩn nút chức năng "Thêm mới", "Chỉnh sửa", "Sao chép", "Xóa", "Xóa hàng loạt"
    • Tại màn hình chi tiết Bảng nhập liệu: Ẩn nút chức năng "Chỉnh sửa"
  • Thêm:
    • Cho phép người dùng thêm mới Bảng nhập liệu
    • Tại màn hình danh sách Bảng nhập liệu: Hiển thị nút chức năng "Thêm mới", "Sao chép"
    • Tại màn hình danh sách Bảng nhập liệu: Ẩn nút chức năng "Chỉnh sửa", "Xóa", "Xóa hàng loạt"
    • Tại màn hình xem chi tiết bảng Nhập liệu: Ẩn nút chức năng "Chỉnh sửa"
  • Chỉnh sửa:
    • Cho phép người dùng chỉnh sửa bảng nhập liệu:
    • Tại màn hình danh sách Bảng nhập liệu: Hiển thị nút chức năng "Chỉnh sửa"
    • Tại màn hình danh sách Bảng nhập liệu: Ẩn nút chức năng "Thêm mới", "Sao chép", "Xóa", "Xóa hàng loạt"
    • Tại màn hình xem chi tiết bảng Nhập liệu: Hiển thị nút chức năng "Chỉnh sửa"
  • Xóa:
    • Cho phép người dùng xóa bảng nhập liệu
    • Tại màn hình danh sách Bảng nhập liệu: Hiển thị nút chức năng "Xóa", "Xóa hàng loạt"
    • Tại màn hình danh sách Bảng nhập liệu: Ẩn nút chức năng "Thêm mới", "Chỉnh sửa", "Sao chép"
    • Tại màn hình chi tiết nhập liệu: Ẩn nút chức năng "Chỉnh sửa"

3.4.1. Màn hình danh sách bảng nhập liệu


Trường/Nút chức năng

Kiểu dữ liệu

Bắt buộc

Quy định

Mô tả

1Mã bảngText

Tham chiếu: User Story - Quản lý grid tổng thể (ver1)
2Tên bảngText

Tham chiếu: User Story - Quản lý grid tổng thể (ver1)

3Trạng tháiButton

Tham chiếu: User Story - Quản lý grid tổng thể (ver1)

4Người tạoText

Tham chiếu: User Story - Quản lý grid tổng thể (ver1)

5Bộ phậnText

Hiển thị thông tin phòng ban tại thời điểm khởi tạo của người tạo.

6Thời gian tạoDate Time

Tham chiếu: User Story - Quản lý grid tổng thể (ver1)

7Thêm mớiButton

Tham chiếu: User Story - Quản lý grid tổng thể (ver1)
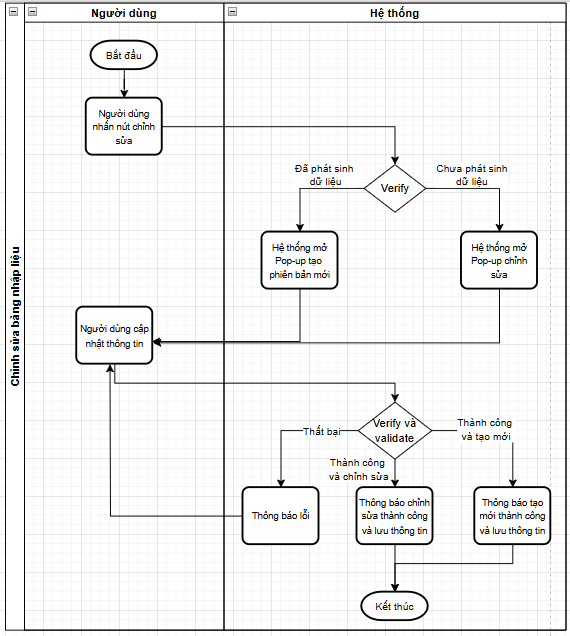
8SửaButton

Cho phép người dùng mở Pop-up chỉnh sửa bảng nhập liệu

Hệ thống kiểm tra đã phát sinh dữ liệu (đã sinh công việc có chứa bảng hoặc được đã được khai báo tại màn hình Quản lý biểu mẫu):

  • Nếu bảng đã phát sinh dữ liệu: Hệ thống mở Pop-up tạo phiên bản mới (là Pop-up thêm mới và copy toàn bộ dữ liệu từ Bảng nhập liệu cũ)
  • Nếu bảng chưa phát sinh dữ liệu: Hệ thống mở Pop-up chỉnh sửa.
9Sao chépButton

Tham chiếu: User Story - Quản lý grid tổng thể (ver1)

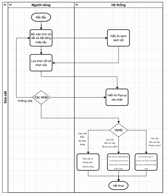
10XóaButton

Cho phép người dùng xóa bảng nhập liệu

Hệ thống kiểm tra đã phát sinh dữ liệu (đã sinh công việc có chứa bảng hoặc được đã được khai báo tại màn hình Quản lý biểu mẫu)

  • Đã phát sinh dữ liệu: Hệ thống hiển thị toast thông báo: "Bảng đã được sử dụng. Không thể xóa"
  • Chưa phát sinh dữ liệu: Hệ thống thông báo hiển thị Pop-up xác nhận xóa.
11Chọn nhiềuButton

Cho phép người dùng thực hiện chọn nhiều bảng muốn xóa.

Hệ thống khóa không cho phép lựa chọn các bảng đã được sử dụng (đã phát sinh dữ liệu nhập liệu vào bảng)

Với nút "chọn tất cả" hệ thống chỉ tự động chọn các bảng chưa được sử dụng.

12Xóa hàng loạtButton

Cho phép người dùng xóa bảng nhập liệu

Hệ thống kiểm tra mã bảng này đã được sử dụng để nhập dữ liệu:

  • Đã sử dụng: Không xóa
  • Chưa sử dụng: Hệ thống thông báo toast: "Xóa bảng thành công" và xóa dữ liệu khỏi hệ thống.
13Tìm kiếmSearchbox

Tham chiếu: User Story - Quản lý grid tổng thể (ver1)

3.4.2. Màn hình tạo mới bảng nhập liệu

Hệ thống mặc định tạo sẵn một cột Số thứ tự với định dạng Văn bản. Cột này sẽ được ẩn không cho phép người dùng sửa - xóa.

Cột Số thứ tự được dùng để xác định mối quan hệ cha - con giữa các dòng dữ liệu khi nhập liệu.


Trường/Nút chức năng

Kiểu dữ liệu

Bắt buộc

Quy định

Mô tả

1Thông tin chung
2Mã bảng*Textx
Tham chiếu: User Story - Quản lý grid tổng thể (ver1)
3Tên bảng*Textx
Tham chiếu: User Story - Quản lý grid tổng thể (ver1)
4Trạng tháiToggle

Tham chiếu: User Story - Quản lý grid tổng thể (ver1)

5Áp dụngButton

Tham chiếu: User Story - Quản lý grid tổng thể (ver1)

6Chỉnh sửaButton

Chỉ hiển thị với màn hình xem chi tiết

Chức năng cho phép người dùng chỉnh sửa chi tiết bảng nhập liệu:

Hệ thống kiểm tra bảng nhập liệu đã được sử dụng (sử dụng tức đã được tạo mới ở chức năng "Quản lý biểu mẫu" hoặc đã sinh ra công việc trong quy trình)

  • Bảng dữ liệu đã được sử dụng: Hệ thống hiển thị Pop-up xác nhận tạo mới phiên bản.
  • Bảng dữ liệu chưa được sử dụng: Hệ thống chuyển sang chế độ chỉnh sửa cho phép người dùng thao tác chỉnh sửa
7HủyButton

Tham chiếu: User Story - Quản lý grid tổng thể (ver1)
8Thông tin cấu hình
9Mã cột*Textx

Tham chiếu: User Story - Quản lý grid tổng thể (ver1)

10Tên cột*Textx
Tham chiếu: User Story - Quản lý grid tổng thể (ver1)
11Gợi ý nhập liệuButton

Tham chiếu: User Story - Quản lý grid tổng thể (ver1)

12Bắt buộcCheckbox

Tham chiếu: User Story - Quản lý grid tổng thể (ver1)

13

Kiểu dữ liệu*

Droplistx

Tham chiếu: User Story - Quản lý grid tổng thể (ver1)

14

Tính tổng giá trị cột

Toggle

Chỉ hiển thị khi kiểu dữ liệu cột là "Số" hay"Phần trăm"

Hệ thống mặc định là "Không"

Hệ thống cho phép người dùng lựa chọn cột này có tính toán tổng hay không (toggle):

  • Có: Hệ thống tự động sinh ra dòng tổng cột tất cả các dòng dữ liệu được nhập hoặc tính toán (không phải dòng tiêu đề) ở dòng cuối cùng của bảng. Nếu dữ liệu được nhập có tiêu đề hệ thống sẽ tính toán thêm tổng theo từng tiêu đề.
  • Không: Hệ thống không tự động tính toán tổng cho tất cả dữ liệu hoặc tiêu đề.
15Văn bảnText

LTham chiếu: User Story - Quản lý grid tổng thể (ver1)
16SốText


Tham chiếu: User Story - Quản lý grid tổng thể (ver1)

17Phần trămText


Tham chiếu: User Story - Quản lý grid tổng thể (ver1)

18Công thức - Lựa chọn: Công thức toán họcText

Tham chiếu: User Story - Quản lý grid tổng thể (ver1)

19Công thức - Lựa chọn: Giá trị lớn nhấtText

Với lựa chọn công thức giá trị lớn nhất:

Hệ thống cho phép người dùng lựa chọn các cùng định "Số" hoặc "Phần trăm" với cột đang khai báo

Ví dụ: Cột đang khai báo kiểu dữ liệu là số → chỉ cho phép lựa chọn các cột so sánh định dạng số

Từ đó khi nhập liệu hệ thống sẽ tự động so sánh các cột được cấu hình và đưa ra giá trị lớn nhất.

Hệ thống cho phép:

  • Thêm cột so sánh
  • Xóa cột so sánh

Kết quả so sánh sẽ được hiển thị và làm tròn dựa trên cài đặt số nguyên hay số thập phân của cột:

Ví dụ:

    • Được cấu hình số nguyên:

Đơn giá 1 = 9,123

Đơn giá 2 = 10

Đơn giá 3 = 11,567

→ Đơn giá Max = 12 (<5 làm tròn xuống, >=5 làm tròn lên)

    • Được cấu hình số thập phận với độ dài = 2

Đơn giá 1 = 9,123

Đơn giá 2 = 10

Đơn giá 3 = 11,567

→ Đơn giá Max = 11,57 (<5 làm tròn xuống, >=5 làm tròn lên)

20Công thức - Lựa chọn: Giá trị nhỏ nhấtText

Với lựa chọn công thức giá trị nhỏ nhất:

Hệ thống cho phép người dùng lựa chọn các cùng định "Số" hoặc "Phần trăm" với cột đang khai báo

Ví dụ: Cột đang khai báo kiểu dữ liệu là số → chỉ cho phép lựa chọn các cột so sánh định dạng số

Từ đó khi nhập liệu hệ thống sẽ tự động so sánh các cột được cấu hình và đưa ra giá trị nhỏ nhất.

Hệ thống cho phép:

  • Thêm cột so sánh
  • Xóa cột so sánh

Kết quả so sánh sẽ được hiển thị và làm tròn dựa trên cài đặt số nguyên hay số thập phân của cột:

Ví dụ:

    • Được cấu hình số nguyên:

Đơn giá 1 = 9,123

Đơn giá 2 = 10

Đơn giá 3 = 11,567

→ Đơn giá Min = 9 (<5 làm tròn xuống, >=5 làm tròn lên)

    • Được cấu hình số thập phận với độ dài = 2

Đơn giá 1 = 9,123

Đơn giá 2 = 10

Đơn giá 3 = 11,567

→ Đơn giá Min = 9,12 (<5 làm tròn xuống, >=5 làm tròn lên)

21Công thức - Lựa chọn: Giá trị trung bình


Với lựa chọn công thức giá trị trung bình:

Hệ thống cho phép người dùng lựa chọn các cùng định "Số" hoặc "Phần trăm" với cột đang khai báo

Ví dụ: Cột đang khai báo kiểu dữ liệu là số → chỉ cho phép lựa chọn các cột tính trung bình là định dạng số

Từ đó khi nhập liệu hệ thống sẽ tự động tính:

Giá trị TB = tổng giá trị các cột được lựa chọn  / tổng số lượng cột được lựa chọn

Hệ thống cho phép:

  • Thêm cột tính trung bình
  • Xóa cột tính trung bình

Kết quả so sánh sẽ được hiển thị và làm tròn dựa trên cài đặt số nguyên hay số thập phân của cột:

Ví dụ:

    • Được cấu hình số nguyên:

Đơn giá 1 = 9,123

Đơn giá 2 = 10

Đơn giá 3 = 11,567

→ Đơn giá trung bình = (9,123 + 10 + 11,567) = 10,23 → hiển thị = 10

(<5 làm tròn xuống, >=5 làm tròn lên)

    • Được cấu hình số thập phận với độ dài = 1

Đơn giá 1 = 9,123

Đơn giá 2 = 10

Đơn giá 3 = 11,567

→ Đơn giá trung bình = (9,123 + 10 + 11,567) = 10,23 → hiển thị = 10,2 (<5 làm tròn xuống, >=5 làm tròn lên)


22Thời gianText

Tham chiếu: User Story - Quản lý grid tổng thể (ver1)

23Lựa chọnText


Tham chiếu: User Story - Quản lý grid tổng thể (ver1)

24Hộp chọnText

Tham chiếu: User Story - Quản lý grid tổng thể (ver1)
25Tìm kiếmText


Tham chiếu: User Story - Quản lý grid tổng thể (ver1)

26Nhóm cộtText


Tham chiếu: User Story - Quản lý grid tổng thể (ver1)

27

Áp dụng




Tham chiếu: User Story - Quản lý grid tổng thể (ver1)

28Hủy


Tham chiếu: User Story - Quản lý grid tổng thể (ver1)
29Thông tin bảng
30Tên cộtButton

31

Nút

Button

Tham chiếu: User Story - Quản lý grid tổng thể (ver1)

32

Nút  

Button

Tham chiếu: User Story - Quản lý grid tổng thể (ver1)

33SửaButton

Tham chiếu: User Story - Quản lý grid tổng thể (ver1)

34Xóa cộtButton
Chỉ hiển bị với loại dữ liệu là cột

Cho phép người dùng xóa cột lựa chọn.

  • Nếu cột được xóa thuộc nhóm, hệ thống xóa cột ở bảng và xóa trong cài đặt nhóm.
  • Nếu tất cả các cột thuộc nhóm bị xóa, hệ thống sẽ tự động xóa nhóm đó.
35Bỏ nhóm cộtButton
Chỉ hiển bị với loại dữ liệu là nhóm cột

Tham chiếu: User Story - Quản lý grid tổng thể (ver1)

36Thêm cộtButton

Tham chiếu: User Story - Quản lý grid tổng thể (ver1)

3.4.3. Màn hình nhập liệu bảng dữ liệu được cài đặt


Trường/Nút chức năng

Kiểu dữ liệu

Bắt buộc

Quy định

Mô tả

1

Cột

Buttonx

Mặc định luôn có

Cho phép người dùng lựa chọn thao tác:

  • Thêm dòng
  • Thêm thêm dòng con
  • Tăng cấp
  • Giảm cấp
  • Xóa dòng
2STTTextx

Độ dài ký tự: 13

Là cột được đánh dấu là số thứ tự tại cài đặt bảng nhập liệu.

Hệ thống khóa không cho người dùng nhập thủ công.

Chỉ cho phép người dùng nhập liệu bằng cách import.

Hệ thống khóa (chỉ nhận giá trị khi import) và tự sinh theo logic:

Cấp cha (cấp gốc) là STT tăng dần không chưa ký tự ".". Ví dụ: 1,2,3,...

Cấp con bao gồm mã cấp cha là tiền tố, thêm ký tự "." và tăng dần. Ví dụ 1.1, 1.2.1

3Dữ liệu định dạng văn bảnText
Độ dài ký tự: 5000

Tham chiếu: User Story - Quản lý grid tổng thể (ver1)

4Dữ liệu định dạng số nhập thủ côngNumber
  • Độ dài ký tự:
    • Phần nguyên: Tối đa 16 ký tự
    • Phần thập phân: theo cài đặt tối đa 9 ký tự)
    • Tổng độ dài tối đa: 25 ký tự

Tham chiếu: User Story - Quản lý grid tổng thể (ver1)

5Dữ liệu định dạng số công thứcNumber
  • Độ dài ký tự:
    • Phần nguyên: Tối đa 16 ký tự
    • Phần thập phân: theo cài đặt tối đa 9 ký tự)
    • Tổng độ dài tối đa: 25 ký tự

Tham chiếu: User Story - Quản lý grid tổng thể (ver1)

6Dữ liệu định dạng phần trăm nhập thủ côngNumber
  • Độ dài ký tự:
    • Phần nguyên: Tối đa 16 ký tự
    • Phần thập phân: theo cài đặt tối đa 9 ký tự)
    • Tổng độ dài tối đa: 25 ký tự

Tham chiếu: User Story - Quản lý grid tổng thể (ver1)

7Dữ liệu định dạng phần trăm công thứcNumber
  • Độ dài ký tự:
    • Phần nguyên: Tối đa 16 ký tự
    • Phần thập phân: theo cài đặt tối đa 9 ký tự)
    • Tổng độ dài tối đa: 25 ký tự

Tham chiếu: User Story - Quản lý grid tổng thể (ver1)

8Dữ liệu định dạng thời gianDate Time
Độ dài ký tự: 16

Tham chiếu: User Story - Quản lý grid tổng thể (ver1)

9Dữ liệu định dạng hộp chọnCheckbox
Độ dài ký tự: 01

Tham chiếu: User Story - Quản lý grid tổng thể (ver1)

10Dữ liệu định dạng lựa chọnDroplist
Độ dài ký tự: 10

Tham chiếu: User Story - Quản lý grid tổng thể (ver1)

11Dữ liệu định dạng tìm kiếmDroplist
Độ dài ký tự: theo độ dài của cột Khóa chính và Được tìm kiếm được lựa chọn

Tham chiếu: User Story - Quản lý grid tổng thể (ver1)

12

Nút "Thêm dòng"

(Nút thêm dòng ở button)

Button

Hệ thống chèn thêm một dòng ngang cấp bên dưới dòng được chọn

13Nút "Tăng cấp"Button
Khóa xám với cấp con nhỏ nhất

Tăng dòng được chọn và toàn bộ cấp con thuộc tăng thêm 01 cấp.

Khi tăng cấp, hệ thống giữ nguyên vị trí các dòng hiện tại. Cập nhật lại giá trị cột được đánh dấu "Số thứ tự"

Khi lưu hệ thống sắp xếp lại vị trí các hàng dựa trên số thứ tự

Khi tăng cấp:

  • Nếu cấp đó trở thành cấp cha: Hệ thống xóa các giá trị các cột (định dạng số, phần trăm) đã nhập và không cho nhập liệu các cột đó
  • Nếu cấp đó vẫn là cấp con: Hệ thống cho phép nhập liệu bình thường
14Nút "Giảm cấp"Button
Khóa xám với cấp cha lớn nhấ

Giảm dòng được chọn và toàn bộ cấp con thuộc giảm xuống 01 cấp

Khi giảm cấp, hệ thống giữ nguyên vị trí các dòng hiện tại. Cập nhật lại giá trị cột được đánh dấu "Số thứ tự"

Khi lưu hệ thống sắp xếp lại vị trí các hàng dựa trên số thứ tự

Khi giảm cấp:

  • Nếu cấp đó đang là cấp cha và giảm thành cấp con nhỏ nhất: Cho phép nhập liệu bình thường
  • Nếu cấp đó vẫn là cấp cha (có chứa ít nhất 01 cấp con): Không cho phép nhập liệu các cột định dạng số và phần trăm
15Nút "Xóa dòng"Button

Hệ thống xóa dòng được lựa chọn.

  • Nếu hàng đó chứa cấp con, xóa toàn bộ cấp con thuộc.
  • Nếu xóa hết cấp con của 01 cấp cha, cấp cha đó trở thành cấp con nhỏ nhất và cho phép nhập liệu các cột định dạng số và phần trăm bình thường
16Nút "Thêm dòng"Button
Luôn hiện ở cuối

Thêm dòng ở cuối cùng ở bảng nhập liệu với cấp cha lớn nhất

17Nút "Xuất dữ liệu Excel"Button

Tham chiếu: User Story - Quản lý grid tổng thể (ver1)

18Nút "Gán dữ liệu Excel"Button

Hệ thống mở Pop-up Gán dữ liệu Excel

3.4.3. Màn hình gán dữ liệu Excel


Trường/Nút chức năng

Kiểu dữ liệu

Bắt buộc

Quy định

Mô tả

1

Tài liệu mẫu

Button

Cho phép người dùng tải xuống file tài liệu mẫu (không có dữ liệu)

File tài liệu mẫu là file xlsx

2Tài liệu đính kèmButton

Cho phép người dùng tải lên file đính kèm.

Hệ thống chỉ cho phép tải lên 01 file một lần. Nếu tiếp tục tải file hệ thống sẽ ghi đè lên file cũ.

Hệ thống chỉ cho phép đính kèm file định dạng xls, xlsx

Hệ thống thông báo toast: Định dạng file không hợp lệ

3HủyButton

Cho phép người dùng thoát khỏi Pop-up Gán dữ liệu Excel

4Áp dụngButton
Chỉ hiển thị khi có đã đính kèm file

Cho phép người dùng thực hiện gán dữ liệu bằng file Excel.

Khi import hệ thống tự động tính các giá trị cột được cài đặt là "Công thức" không nhận giá trị tại file của người dùng import.

Khi import hệ thống xóa cũ liệu cũ và thay thế bằng dữ liệu mới.

Khi import hệ thống chỉ nhận giá trị với các trường không bị khóa.

Hệ thống kiểm tra trùng giá trị cột được đánh dấu "Số thứ tự" trong cài đặt bảng nhập liệu:

  • Trùng: Hệ thống hiển Pop-up thông báo lỗi
  • Không trùng: Hệ thống thoát khỏi Pop-up đính kèm và trở về màn nhập dữ liệu với dữ liệu được Import

Hệ thống kiểm tra tính hợp lệ của trường được đánh dấu "Số thứ tự"

Ví dụ: Có mục 3.1 nhưng không có mục 3

  • Không hợp lệ: Hệ thống hiển thị Pop-up thông báo lỗi
  • Hợp lệ: Hệ thống thoát khỏi Pop-up đính kèm và trở về màn nhập dữ liệu với dữ liệu được Import

Hệ thống kiểm tra bắt buộc các trường thông tin:

  • Không nhập bắt buộc: Hệ thống hiển thị Pop-up thông báo lỗi
  • Nhập đủ thông tin: Hệ thống thoát khỏi Pop-up đính kèm và trở về màn nhập dữ liệu với dữ liệu được Import

Hệ thống kiểm tra định dạng dữ liệu:

  • Không hợp lệ: Hiển thị Pop-up thông báo lỗi
  • Hợp lệ: Hệ thống thoát khỏi Pop-up đính kèm và trở về màn nhập dữ liệu với dữ liệu được Import

3.4.4. Màn hình Thông báo lỗi Gán dữ liệu Excel


Trường/Nút chức năng

Kiểu dữ liệu

Bắt buộc

Quy định

Mô tả

1

Tài xuống

Button

Cho phép người dùng tải xuống dữ liệu danh sách lỗi

2Danh sách lỗiButton

Hiển thị danh sách lỗi khi gán dữ liệu Excel:

  • Lỗi trùng giá trị cột được đánh dấu STT: "Giá trị cột <Tên cột> trùng"
  • Lỗi giá trị cột được đánh dấu STT không hợp lệ: "Giá trị cột <Tên cột> không hợp lệ"
  • Lỗi nhập thiếu trường bắt buộc: "Giá trị cột <Tên cột> chưa nhập"
  • Lỗi định dạng dữ liệu: "Giá trị cột <Tên cột> không hợp lệ"
3HủyButton

Cho phép người dùng thoát khỏi Pop-up thông báo lỗi Gán dữ liệu Excel

4Nhập lạiButton

Hệ thống mở Pop-up Gán dữ liệu Excel

3.4.5. Các trường hợp nhập liệu đặc thù - Bảng dữ liệu Lập danh sách nhà thầu

Khi nhập mã nhà thầu: hệ thống tự động lấy mã người liên hệ được cài đặt là người liên hệ mặc định trong danh sách nhà cung cấp

Người dùng có thể lựa chọn lại mã người liên hệ thuộc nhà cung cấp

Hệ thống tự động lấy thông tin tên người liên hệ, email, số điện thoại dựa trên mã người liên hệ

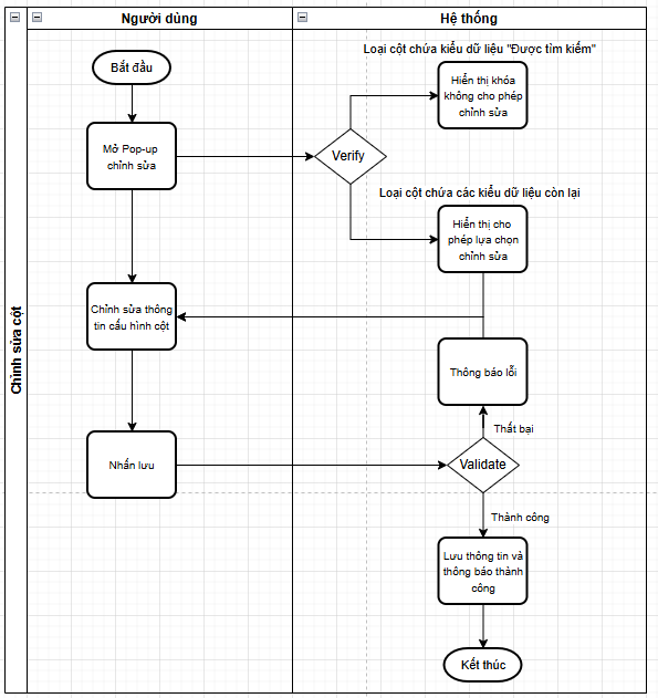
3.4.5.1 Màn hình thêm mới cột - Kiểu dữ liệu Tìm kiếm

STT

Trường/Nút chức năng

Kiểu dữ liệu

Bắt buộc

Quy định

Mô tả

1Mã cột*


Tham chiếu tài liệu URD: 1101 - User Story - Quản lý grid tổng thể (ver1)
2Tên cột*


Tham chiếu tài liệu URD: 1101 - User Story - Quản lý grid tổng thể (ver1)
3Bắt buộc


Tham chiếu tài liệu URD: 1101 - User Story - Quản lý grid tổng thể (ver1)

4

Kiểu dữ liệu*





Tham chiếu tài liệu URD: 1101 - User Story - Quản lý grid tổng thể (ver1)

5

Danh mục




Tham chiếu tài liệu URD: 1101 - User Story - Quản lý grid tổng thể (ver1)

6

Danh mục chi tiết




Tham chiếu tài liệu URD: 1101 - User Story - Quản lý grid tổng thể (ver1)

Cho phép người dùng khai báo API lấy thông tin người liên hệ nhà thầu dựa trên mã nhà thầu người dùng đã nhập tại cột "vendorId" tại cấu hình bảng "Danh sách nhà thầu"

7

Trường tìm kiếm




Tham chiếu tài liệu URD: 1101 - User Story - Quản lý grid tổng thể (ver1)

8

Khóa chính




Tham chiếu tài liệu URD: 1101 - User Story - Quản lý grid tổng thể (ver1)

9

Thêm cột




Tham chiếu tài liệu URD: 1101 - User Story - Quản lý grid tổng thể (ver1)

10

Mã cột*




Tham chiếu tài liệu URD: 1101 - User Story - Quản lý grid tổng thể (ver1)

11

Trường dữ liệu*




Tham chiếu tài liệu URD: 1101 - User Story - Quản lý grid tổng thể (ver1)

12

Xóa cột




Tham chiếu tài liệu URD: 1101 - User Story - Quản lý grid tổng thể (ver1)

13

Hủy




Tham chiếu tài liệu URD: 1101 - User Story - Quản lý grid tổng thể (ver1)

14

Áp dụng




Tham chiếu tài liệu URD: 1101 - User Story - Quản lý grid tổng thể (ver1)

 3.4.5.2 Cấu hình bảng dữ liệu

STT

Trường/Nút chức năng

Kiểu dữ liệu

Bắt buộc

ID

Cấu hình

1Mã NT/NCCTìm kiếmxvendorId
    • Mã cột: vendorname - Trường dữ liệu: name
    • Mã cột: vaddress - Trường dữ liệu: address
2Tên NT/NCCVăn bản
vendorname
3Địa chỉ NT/NCCVăn bản
vaddress

4

Mã người liên hệ

Tìm kiếmxcontactper
    • Mã cột: cpname- Trường dữ liệu: name
    • Mã cột: cpemail- Trường dữ liệu: email
    • Mã cột: cpphone- Trường dữ liệu: phone
    • Mã cột: cptitle - Trường dữ liệu: position

5

Tên người liên hệ

Văn bản
cpname

6

Email người liên hệ

Văn bảnxcpemail

7

Số điện thoại người liên hệ

Văn bản
cpphone

8

Chức vụ

Văn bản
cptitle

3.4.5.3 Nhập liệu "Danh sách nhà thầu"

STT

Trường/Nút chức năng

Kiểu dữ liệu

Bắt buộc

Quy định

Cấu hình

1Mã NT/NCCDroplistxHiển thị giá trị Droplist: Mã - tên

Cho phép lựa chọn nhà cung cấp trong danh mục Danh mục NCC

Cho phép tìm kiếm theo mã - tên

Khi lựa chọn hệ thống trả giá trị "Mã"

2Tên NT/NCCVăn bản

Hệ thống tự động hiển thị tên theo mã nhà cung cấp được lựa chọn
3Địa chỉ NT/NCCVăn bản

Hệ thống tự động hiển thị địa chỉ NT/NCC theo mã nhà cung cấp được lựa chọn

4

Mã người liên hệ

Droplistx

Hiển thị giá trị Droplist: Mã - tên.

Hệ thống tự động hiển thị người liên hệ được đánh dấu "Mặc định"

Cho phép lựa chọn người liên hệ thuộc nhà cung cấp đã lựa chọn

5

Tên người liên hệ

Văn bản
cpnameHệ thống tự động hiển thị tên theo mã người liên hệ được lựa chọn

6

Email người liên hệ

Văn bảnxcpemailHệ thống tự động hiển thị email theo mã người liên hệ được lựa chọn

7

Số điện thoại người liên hệ

Văn bản
cpphoneHệ thống tự động hiển thị số điện thoại theo mã người liên hệ được lựa chọn

8

Chức vụ

Văn bản
cptitleHệ thống tự động hiển thị chức vụ theo mã người liên hệ được lựa chọn

Tự động giãn dòng (Auto Row Height)

  • Thao tác

    • Áp dụng tại màn hình nhập dữ liệu bảng.

    • Khi người dùng nhập nội dung có độ dài vượt quá kích thước mặc định của ô (ví dụ: đoạn text nhiều dòng, nội dung có ký tự xuống dòng), hệ thống sẽ tự động xử lý để hiển thị đầy đủ mà không cần người dùng thay đổi độ rộng cột.

  • Hành vi hệ thống:

    • Khi phát hiện nội dung vượt quá chiều cao ô mặc định, hệ thống tự động điều chỉnh chiều cao của dòng (row) để vừa khít toàn bộ nội dung.
    • Nội dung trong ô được hiển thị theo chế độ word wrap (tự động xuống dòng).
    • Việc tăng chiều cao của dòng chỉ ảnh hưởng đến dòng hiện tại, các dòng khác giữ nguyên chiều cao mặc định.
    • Không hiển thị thanh cuộn dọc hoặc ngang trong phạm vi ô dữ liệu.


2 Comments

  1. Công Thành Hùng ơi, ưu tiên cho anh cái này để Quân phát triển sớm nhé

  2. Nguyễn Đức Trung Công Thành Hùng Thiếu AC và Mô tả trường hợp đặc thù: Tính toán Giá thay đổi (%) giữa lần nộp thầu/đàm phán hiện tại và liền kề trước đó