Nghiệp vụ | IT | |||
|---|---|---|---|---|
Người lập | Người duyệt | Người lập | Người duyệt | |
Họ & Tên | Công Thanh Hùng | Nguyễn Đức Trung | ||
Tài khoản email/MS Team | HungCT2 | trungnd3 | ||
Chức danh | Business Analyst (BA) | Product Owner (P.O) | ||
Ngày soạn thảo/phê duyệt |
| |||
Jira Ticket | ||||
1. Card (Mô tả tính năng)
Là người dùng tôi có thể tạo quản lý grid nhập liệu trên hệ thống BPM thông qua
- Tạo mới biểu mẫu dạng grid
- Thiết kế biểu mẫu grid dưới dạng kéo thả và đặt tên các trường thông tin
- Gán biểu mẫu vào các bước trong quy trình
- Tái sử dụng biểu mẫu ở các bước quy trình tương tự
- Cấu hình cách thức nhập dữ liệu cho trường hợp đặc biệt
- Tiện ích trong quá trình nhập liệu
2. Confirmation/ Acceptance Criteria (Tiêu chí nghiệm thu)
Tạo mới biểu mẫu dạng grid
- Cho phép đặt tên biểu mẫu, mã biểu mẫu
- Cho phép gán biểu mẫu với bước quy trình, quy trình sử dụng tương ứng
- Cho phép copy biểu mẫu để chỉnh sửa tạo mới
- Thiết kế biểu mẫu grid dưới dạng kéo thả và đặt tên các trường thông tin
- Mặc định font chữ và cỡ chữ (theo thiết kế tập đoàn)
- Cho phép thêm cột trường dữ liệu và đặt tên cột
- Cho phép xóa, sửa cột trường dữ liệu
- Cho phép thay đổi thứ tự cột bằng cách kéo thả
- Cho phép điều chỉnh kích thước các cột bằng cách kéo thả
- Cho phép xem trước view biểu mẫu trong quá trình thiết kế
- Quản lý phiên bản biểu mẫu
- Cho phép tự tạo version mới khi người dùng sửa biểu mẫu
- Khi biểu mẫu đã, đang được sử dụng thì bắt buộc phải tạo 1 version mới
- Cho phép xem lịch sử người tạo, bộ phận, thời gian tạo
- Tái sử dụng biểu mẫu ở các bước quy trình tương tự
- Cho phép sử dụng biểu mẫu ở nhiều bước quy trình khác nhau
- Cấu hình cách thức nhập dữ liệu cho trường hợp đặc biệt
- Mặc định nhập text và number
Có thể chọn các dạng nhập: Text, Number (số nguyên, số thập phân), Date, Time, Droplist, Checkbox, Binding (lấy từ danh mục)
- Cho phép tạo group dạng cột
- Cho phép cấu hình đặc biệt:
- Khóa theo từng bước quy trình
- Bắt buộc nhập
- Import/ export excel
- Cho phép mapping dữ liệu cùng 01 ID grid
- Tiện ích trong quá trình nhập liệu
- Cho phép người dùng cố định view dòng, cột
- Cho phép người dùng xem dữ liệu khi cuộn chuột
- Cho phép người dùng chỉnh kích thước cột, dòng trong quá trình nhập liệu
- Cho phép tự động giãn dòng khi nhập dữ liệu lớn
3. Conversation (Mô tả chi tiết)
3.1 UIUX:
Màn hình danh sách Cài đặt bảng nhập liệu
Màn hình Thêm mới bảng nhập liệu
Màn hình thêm mới bảng nhập liệu - Lựa chọn thêm cột
Màn hình thêm mới bảng nhập liệu - Lựa chọn Tùy chỉnh/xóa cột
Màn hình chi tiết Thêm mới cột - Kiểu dữ liệu Văn bản
Màn hình chi tiết Thêm mới cột - Kiểu dữ liệu Số nguyên
Màn hình chi tiết Thêm mới cột - Kiểu dữ liệu Số thập phân
Màn hình chi tiết Thêm mới cột - Kiểu dữ liệu Phần trăm Số nguyên
Màn hình chi tiết Thêm mới cột - Kiểu dữ liệu Phần trăm số thập phân
Màn hình chi tiết Thêm mới cột - Kiểu dữ liệu Thời gian
Màn hình chi tiết Thêm mới cột - Kiểu dữ liệu Lựa chọn
Màn hình chi tiết Thêm mới cột - Kiểu dữ liệu Hộp chọn
Màn hình chi tiết Thêm mới cột - Kiểu dữ liệu Tìm kiếm
Màn hình chi tiết Thêm mới cột - Kiểu dữ liệu Kết quả Tìm kiếm
3.2 Luồng: https://drive.google.com/file/d/1Mqum8LxzFBOK5L6rf9YDdH0iyb4DZjSg/view?usp=sharing
Xem danh sách bảng nhập liệu Tạo mới Bảng nhập liệu
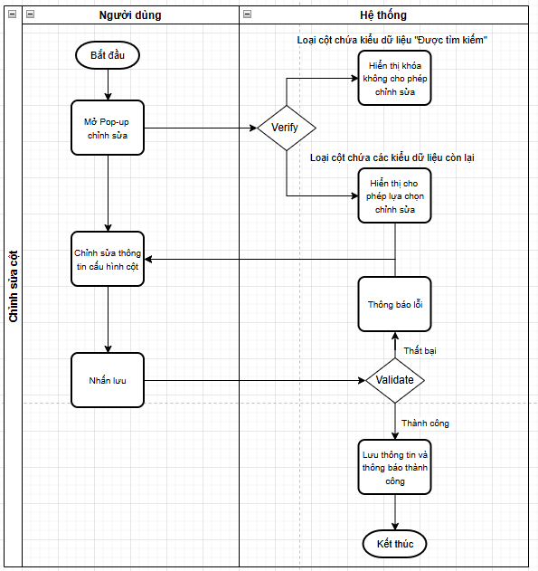
Chỉnh sửa Bảng nhập liệu
Xóa bảng nhập liệu
Thêm mới cột
Chỉnh sửa cột
Xóa thông tin cột
3.3 API Spec: <gắn link tài liệu mô tả API vào đây>
3.4 Mô tả các trường dữ liệu chức năng Cài đặt bảng nhập liệu:
Màn hình Cài đặt bảng nhập liệu là một đối tượng phân quyền tại chức năng: Quản lý người dùng > Quản lý cơ sở > Danh sách phòng ban > Cấu hình phân quyền
Với Cài đặt là chức năng cha và "Cài đặt bảng nhập liệu" là chức năng con với các quyền:
- Xem:
- Cho phép xem danh sách, tìm kiếm bảng nhập liệu
- Cho phép xem chi tiết bảng nhập liệu bằng cách nhấn vào tên bảng nhập liệu
- Tại màn Danh sách Bảng nhập liệu: Ẩn nút chức năng "Thêm mới", "Chỉnh sửa", "Sao chép", "Xóa", "Lựa chọn hàng loạt", "Xóa hàng loạt", khóa nút chức năng "Hoạt động"
- Tại màn hình chi tiết Bảng nhập liệu: Ẩn nút chức năng "Chỉnh sửa"
- Thêm:
- Cho phép người dùng thêm mới Bảng nhập liệu
- Tại màn hình danh sách Bảng nhập liệu: Hiển thị nút chức năng "Thêm mới", "Sao chép"
- Tại màn hình danh sách Bảng nhập liệu: Ẩn nút chức năng "Chỉnh sửa", "Xóa", "Lựa chọn hàng loạt", "Xóa hàng loạt", khóa nút chức năng "Hoạt động"
- Tại màn hình xem chi tiết bảng Nhập liệu: Ẩn nút chức năng "Chỉnh sửa"
- Chỉnh sửa:
- Cho phép người dùng chỉnh sửa bảng nhập liệu:
- Tại màn hình danh sách Bảng nhập liệu: Hiển thị nút chức năng "Chỉnh sửa"
- Tại màn hình danh sách Bảng nhập liệu: Ẩn nút chức năng "Thêm mới", "Sao chép", "Xóa", "Lựa chọn hàng loạt", "Xóa hàng loạt", mở khóa chức năng "Hoạt động"
- Tại màn hình xem chi tiết bảng Nhập liệu: Hiển thị nút chức năng "Chỉnh sửa"
- Xóa:
- Cho phép người dùng xóa bảng nhập liệu
- Tại màn hình danh sách Bảng nhập liệu: Hiển thị nút chức năng "Xóa", "Lựa chọn hàng loạt", "Xóa hàng loạt"
- Tại màn hình danh sách Bảng nhập liệu: Ẩn nút chức năng "Thêm mới", "Chỉnh sửa", "Sao chép", khóa nút chức năng "Hoạt động"
- Tại màn hình chi tiết nhập liệu: Ẩn nút chức năng "Chỉnh sửa"
3.4.1. Màn hình danh sách bảng nhập liệu
Trường/Nút chức năng | Kiểu dữ liệu | Bắt buộc | Quy định | Mô tả | |
|---|---|---|---|---|---|
| 1 | Mã bảng | Text | Hiển thị mã bảng | ||
| 2 | Tên bảng | Text | Hiển thị tên bảng Khi hover hệ thống hiển thị bôi đậm + gạch chân + chữ đỏ Cho phép người dùng nhấn vào để mở xem chi tiết cài đặt bảng. | ||
| 3 | Hoạt động | Button | Hiển thị trạng thái của bảng với 02 giá trị:
Cho phép người dùng được chỉnh sửa trạng thái của Bảng nhập liệu:
| ||
| 4 | Người taọ | Text | Hiển thị tên người tạo mới bảng nhập liệu Khi hover hệ thống hiển thị email người tạo. | ||
| 5 | Thời gian tạo | Date Time | Hiển thị thời gian tạo mới bảng nhập liệu. | ||
| 6 | Thêm mới | Button | Cho phép người dùng mở Pop-up thêm mới bảng nhập liệu | ||
| 7 | Sửa | Button | Chức năng cho phép người dùng chỉnh sửa chi tiết bảng nhập liệu: Hệ thống kiểm tra bảng nhập liệu đã được sử dụng (sử dụng tức đã được tạo mới ở chức năng "Quản lý biểu mẫu" hoặc đã sinh ra công việc trong quy trình)
| ||
| 8 | Sao chép | Button | Cho phép người dùng mở Pop-up thêm mới bảng nhập liệu với dữ liệu cấu hình được sao chép toàn bộ từ bảng nhập liệu đã lựa chọn. | ||
| 9 | Xóa | Button | Cho phép người dùng xóa bảng nhập liệu Hệ thống kiểm tra đã phát sinh dữ liệu (đã sinh công việc có chứa bảng hoặc được đã được khai báo tại màn hình Quản lý biểu mẫu)
| ||
| 10 | Chọn nhiều | Button | Cho phép người dùng thực hiện chọn nhiều bảng muốn xóa. Hệ thống khóa không cho phép lựa chọn các bảng đã được sử dụng (đã phát sinh dữ liệu nhập liệu vào bảng) Với nút "chọn tất cả" hệ thống chỉ tự động chọn các bảng chưa được sử dụng. | ||
| 11 | Xóa hàng loạt | Button | Cho phép người dùng xóa bảng nhập liệu Hệ thống kiểm tra đã phát sinh dữ liệu (đã sinh công việc có chứa bảng hoặc được đã được khai báo tại màn hình Quản lý biểu mẫu):
| ||
| 12 | Tìm kiếm | Searchbox | Cho phép người dùng tìm kiếm theo bảng theo tên. |
3.4.2. Màn hình tạo mới bảng nhập liệu
Trường/Nút chức năng | Kiểu dữ liệu | Bắt buộc | Quy định | Mô tả | |
|---|---|---|---|---|---|
| 1 | Thông tin chung | ||||
| 2 | Mã bảng* | Text | x | Độ dài: 10 ký tự Chỉ cho phép nhập chữ cái và số (không bao gồm các ký tự đặc biệt và khoảng trắng) | Mã bảng |
| 3 | Tên bảng* | Text | x | Độ dài: 255 ký tự | Tên bảng |
| 4 | Trạng thái hoạt động | Toggle | Mặc định trạng thái hoạt động | Trạng thái hoạt động của bảng:
| |
| 5 | Áp dụng | Button | Chỉ hiển thị khi nhập đủ thông tin bắt buộc. Chỉ hiển thị với màn hình tạo mới | Lưu lại thông tin Khi lưu hệ thống kiểm tra trùng thông tin bảng mã đã tồn tại:
| |
| 6 | Chỉnh sửa | Button | Chỉ hiển thị với màn hình xem chi tiết | Chức năng cho phép người dùng chỉnh sửa chi tiết bảng nhập liệu: Hệ thống kiểm tra bảng nhập liệu đã được sử dụng (sử dụng tức đã được tạo mới ở chức năng "Quản lý biểu mẫu" hoặc đã sinh ra công việc trong quy trình)
| |
| 7 | Hủy | Button | Hệ thống hiển thị Pop-up xác nhận hủy. | ||
| 8 | Thông tin bảng | ||||
| 9 | Tên cột | Button |
| ||
| 10 | Nút | Button | Cho phép người dùng lựa chọn các thao tác với cột được lựa chọn:
| ||
| 11 | Nút | Button | Cho phép người dùng tùy chỉnh vị trí bằng cách kéo thả
| ||
| 12 | Sửa | Button | Mở pop-up sửa cấu hình cột | ||
| 13 | Xóa cột | Button | Chỉ hiển bị với loại dữ liệu là cột | Cho phép người dùng xóa cột lựa chọn.
| |
| 14 | Bỏ nhóm cột | Button | Chỉ hiển bị với loại dữ liệu là nhóm cột | Cho phép người dùng bỏ nhóm cột đã tạo. Với các cột bị bỏ nhóm sẽ chuyển xuống vị trí cuối cùng của bảng nhập liệu theo thứ tự bảng chữ cái (so sánh theo cột mã bảng) từ trái sang phải | |
| 15 | Thêm cột | Button | Cho phép người dùng lựa chọn định dạng các cột để thêm mới:
Hệ thống mở Pop-up tương ứng với các định dạng | ||
3.4.3 Màn hình thêm mới cột
3.4.3.1 Màn hình thêm mới cột - Kiểu dữ liệu Văn bản
Trường/Nút chức năng | Kiểu dữ liệu | Bắt buộc | Quy định | Mô tả | |
|---|---|---|---|---|---|
| 1 | Mã cột* | Text | x | Độ dài: 10 ký tự Chỉ cho phép nhập chữ cái và số (không bao gồm các ký tự đặc biệt và khoảng trắng) | Cho phép người dùng nhập mã cột |
| 2 | Tên cột* | Text | x | Độ dài: 255 ký tư | Cho phép người dùng nhập tên cột |
| 3 | Gợi ý nhập liệu | Button | Độ dài: 50 ký tự | Cho phép người dùng khai báo placeholder cho cột khi nhập liệu Có nút chức năng xóa cho phép xóa các dữ liệu đã nhập | |
| 4 | Bắt buộc | Toggle | Mặc định Tắt | Cho phép người dùng lựa chọn cột thông tin này có bắt buộc nhập hay không.
Mặc định không bắt buộc | |
| 5 | Kiểu dữ liệu* | Droplist | x | Kiểu dữ liệu văn bản: Là kiểu dữ liệu văn bản, cho phép người dùng khi nhập liệu có thể nhập dưới dạng văn bản. Hệ thống cho phép người dùng lựa chọn kiểu dữ liệu cho cột thông tin:
Hệ thống mở Pop-up cài đặt cột tương ứng từng kiểu dữ liệu và mặc định giá trị "Kiểu dữ liệu" đã lựa chọn. | |
| 6 | Hủy | Cho phép người dùng thoát khỏi màn mình thêm mới cột | |||
| 7 | Áp dụng | Chỉ hiển thị khi nhập đầy đủ trường bắt buộc | Khi lưu hệ thống thực hiện kiểm tra:
|
3.4.3.2 Màn hình thêm mới cột - Kiểu dữ liệu Số
3.4.3.2.1 Màn hình thêm mới cột - Kiểu dữ liệu Số nguyên
Trường/Nút chức năng | Kiểu dữ liệu | Bắt buộc | Quy định | Mô tả | |
|---|---|---|---|---|---|
| 1 | Mã cột* | Text | x | Độ dài: 10 ký tự Chỉ cho phép nhập chữ cái và số (không bao gồm các ký tự đặc biệt và khoảng trắng) | Cho phép người dùng nhập mã cột |
| 2 | Tên cột* | Text | x | Độ dài: 255 ký tư | Cho phép người dùng nhập tên cột |
| 3 | Bắt buộc | Toggle | Mặc định Uncheck | Cho phép người dùng lựa chọn cột thông tin này có bắt buộc nhập hay không.
Mặc định không bắt buộc | |
| 4 | Kiểu dữ liệu* | Droplist | x | Kiểu dữ liệu số: Là kiểu dữ liệu cho phép người dùng khi nhập liệu chỉ có thể nhập số. Hệ thống cho phép người dùng lựa chọn kiểu dữ liệu cho cột thông tin:
Hệ thống mở Pop-up cài đặt cột tương ứng từng kiểu dữ liệu và mặc định giá trị "Kiểu dữ liệu" đã lựa chọn. | |
| 5 | Tab Số nguyên | Nếu lựa chọn Tab số nguyên hệ thống cho phép cài đặt khi nhập liệu người dùng chỉ được nhập liệu định dạng số nguyên | |||
| 6 | Gợi ý nhập liệu | Button | Độ dài: 50 ký tự | Cho phép người dùng khai báo placeholder cho cột khi nhập liệu Có nút chức năng xóa cho phép xóa các dữ liệu đã nhập | |
| 7 | Hủy | Cho phép người dùng thoát khỏi màn mình thêm mới cột | |||
| 8 | Áp dụng | Chỉ hiển thị khi nhập đầy đủ trường bắt buộc | Khi lưu hệ thống thực hiện kiểm tra:
|
3.4.3.2.2 Màn hình thêm mới cột - Kiểu dữ liệu Số thập phân
Trường/Nút chức năng | Kiểu dữ liệu | Bắt buộc | Quy định | Mô tả | |
|---|---|---|---|---|---|
| 1 | Mã cột* | Text | x | Độ dài: 10 ký tự Chỉ cho phép nhập chữ cái và số (không bao gồm các ký tự đặc biệt và khoảng trắng) | Cho phép người dùng nhập mã cột |
| 2 | Tên cột* | Text | x | Độ dài: 255 ký tư | Cho phép người dùng nhập tên cột |
| 3 | Bắt buộc | Checkbox | Mặc định Uncheck | Cho phép người dùng lựa chọn cột thông tin này có bắt buộc nhập hay không.
Mặc định không bắt buộc | |
| 4 | Kiểu dữ liệu* | Droplist | x | Kiểu dữ liệu số: Là kiểu dữ liệu cho phép người dùng khi nhập liệu chỉ có thể nhập số. Hệ thống cho phép người dùng lựa chọn kiểu dữ liệu cho cột thông tin:
Hệ thống mở Pop-up cài đặt cột tương ứng từng kiểu dữ liệu và mặc định giá trị "Kiểu dữ liệu" đã lựa chọn. | |
| 5 | Tab Số thập phân | Tab | Là kiểu dữ liệu cho phép người dùng khi nhập liệu chỉ có thể nhập số, hệ thống sẽ tự hiển thị ký hiệu % sau giá trị nhập (ví dụ nhập 56 → hệ thống hiển thị 56%) Khi chuyển qua giữa các tab hệ thống cho phép lưu lại các giá trị đã nhập | ||
| 6 | Gợi ý nhập liệu | Button | Độ dài: 50 ký tự | Cho phép người dùng khai báo placeholder cho cột khi nhập liệu Có nút chức năng xóa cho phép xóa các dữ liệu đã nhập | |
| 7 | Số chữ số sau dấu phẩy | Droplist | Giá trị từ 1 → 9 Mặc định giá trị = 3 | Cho phép người dùng lựa chọn số lượng ký phần số thập phân. | |
| 8 | Hủy | Cho phép người dùng thoát khỏi màn mình thêm mới cột | |||
| 9 | Áp dụng | Chỉ hiển thị khi nhập đầy đủ trường bắt buộc | Khi lưu hệ thống thực hiện kiểm tra:
|
3.4.3.3 Màn hình thêm mới cột - Kiểu dữ liệu Phần trăm
3.4.3.3.1 Màn hình thêm mới cột - Kiểu Phần trăm số nguyên
Trường/Nút chức năng | Kiểu dữ liệu | Bắt buộc | Quy định | Mô tả | |
|---|---|---|---|---|---|
| 1 | Mã cột* | Text | x | Độ dài: 10 ký tự Chỉ cho phép nhập chữ cái và số (không bao gồm các ký tự đặc biệt và khoảng trắng) | Cho phép người dùng nhập mã cột |
| 2 | Tên cột* | Text | x | Độ dài: 255 ký tư | Cho phép người dùng nhập tên cột |
| 3 | Bắt buộc | Checkbox | Mặc định Uncheck | Cho phép người dùng lựa chọn cột thông tin này có bắt buộc nhập hay không.
Mặc định không bắt buộc | |
| 4 | Kiểu dữ liệu* | Droplist | x | Kiểu dữ liệu phần trăm: Là kiểu dữ liệu cho phép người dùng khi nhập liệu chỉ có thể nhập số, hệ thống sẽ tự hiển thị ký hiệu % sau giá trị nhập (ví dụ nhập 56 → hệ thống hiển thị 56%) Hệ thống cho phép người dùng lựa chọn kiểu dữ liệu cho cột thông tin:
Hệ thống mở Pop-up cài đặt cột tương ứng từng kiểu dữ liệu và mặc định giá trị "Kiểu dữ liệu" đã lựa chọn. | |
| 5 | Tab Số nguyên | Nếu lựa chọn Tab số nguyên hệ thống cho phép cài đặt khi nhập liệu người dùng chỉ được nhập liệu định dạng số nguyên | |||
| 6 | Gợi ý nhập liệu | Button | Độ dài: 50 ký tự | Cho phép người dùng khai báo placeholder cho cột khi nhập liệu Có nút chức năng xóa cho phép xóa các dữ liệu đã nhập | |
| 7 | Hủy | Cho phép người dùng thoát khỏi màn mình thêm mới cột | |||
| 8 | Áp dụng | Chỉ hiển thị khi nhập đầy đủ trường bắt buộc | Khi lưu hệ thống thực hiện kiểm tra:
|
3.4.3.3.2 Màn hình thêm mới cột - Kiểu dữ liệu Phần trăm số thập phân
Trường/Nút chức năng | Kiểu dữ liệu | Bắt buộc | Quy định | Mô tả | |
|---|---|---|---|---|---|
| 1 | Mã cột* | Text | x | Độ dài: 10 ký tự Chỉ cho phép nhập chữ cái và số (không bao gồm các ký tự đặc biệt và khoảng trắng) | Cho phép người dùng nhập mã cột |
| 2 | Tên cột* | Text | x | Độ dài: 255 ký tư | Cho phép người dùng nhập tên cột |
| 3 | Bắt buộc | Checkbox | Mặc định Uncheck | Cho phép người dùng lựa chọn cột thông tin này có bắt buộc nhập hay không.
Mặc định không bắt buộc | |
| 4 | Kiểu dữ liệu* | Droplist | x | Kiểu dữ liệu phần trăm: Là kiểu dữ liệu cho phép người dùng khi nhập liệu chỉ có thể nhập số, hệ thống sẽ tự hiển thị ký hiệu % sau giá trị nhập (ví dụ nhập 56 → hệ thống hiển thị 56%) Hệ thống cho phép người dùng lựa chọn kiểu dữ liệu cho cột thông tin:
Hệ thống mở Pop-up cài đặt cột tương ứng từng kiểu dữ liệu và mặc định giá trị "Kiểu dữ liệu" đã lựa chọn. | |
| 5 | Tab Số thập phân | Tab | Là kiểu dữ liệu cho phép người dùng khi nhập liệu chỉ có thể nhập số, hệ thống sẽ tự hiển thị ký hiệu % sau giá trị nhập (ví dụ nhập 56 → hệ thống hiển thị 56%) Khi chuyển qua giữa các tab hệ thống cho phép lưu lại các giá trị đã nhập | ||
| 6 | Gợi ý nhập liệu | Button | Độ dài: 50 ký tự | Cho phép người dùng khai báo placeholder cho cột khi nhập liệu Có nút chức năng xóa cho phép xóa các dữ liệu đã nhập | |
| 7 | Số chữ số sau dấu phẩy | Droplist | Giá trị từ 1 → 9 Mặc định giá trị = 3 | Cho phép người dùng lựa chọn số lượng ký phần số thập phân. | |
| 8 | Hủy | Cho phép người dùng thoát khỏi màn mình thêm mới cột | |||
| 9 | Áp dụng | Chỉ hiển thị khi nhập đầy đủ trường bắt buộc | Khi lưu hệ thống thực hiện kiểm tra:
|
3.4.3.4 Màn hình thêm mới cột - Kiểu dữ liệu Thời gian
Trường/Nút chức năng | Kiểu dữ liệu | Bắt buộc | Quy định | Mô tả |
|---|---|---|---|---|
| Mã cột* | Text | x | Độ dài: 10 ký tự Chỉ cho phép nhập chữ cái và số (không bao gồm các ký tự đặc biệt và khoảng trắng) | Cho phép người dùng nhập mã cột |
| Tên cột* | Text | x | Độ dài: 255 ký tư | Cho phép người dùng nhập tên cột |
| Bắt buộc | Checkbox | Mặc định Uncheck | Cho phép người dùng lựa chọn cột thông tin này có bắt buộc nhập hay không.
Mặc định không bắt buộc | |
Kiểu dữ liệu* | Droplist | x | Kiểu dữ liệu thời gian: Là kiểu dữ liệu cho phép người dùng khi nhập liệu chỉ có thể nhập thời gian. Hệ thống cho phép người dùng lựa chọn kiểu dữ liệu cho cột thông tin:
Hệ thống mở Pop-up cài đặt cột tương ứng từng kiểu dữ liệu và mặc định giá trị "Kiểu dữ liệu" đã lựa chọn. | |
Loại dữ liệu | Ratio | Cho phép người dùng lựa chọn 01 trong 03 giá trị:
Mặc định giá thị: Ngày - tháng - năm | ||
Hủy | Cho phép người dùng thoát khỏi màn mình thêm mới cột | |||
Áp dụng | Chỉ hiển thị khi nhập đầy đủ trường bắt buộc | Khi lưu hệ thống thực hiện kiểm tra:
|
3.4.3.5 Màn hình thêm mới cột - Kiểu dữ liệu Lựa chọn
Trường/Nút chức năng | Kiểu dữ liệu | Bắt buộc | Quy định | Mô tả |
|---|---|---|---|---|
| Mã cột* | Text | x | Độ dài: 10 ký tự Chỉ cho phép nhập chữ cái và số (không bao gồm các ký tự đặc biệt và khoảng trắng) | Cho phép người dùng nhập mã cột |
| Tên cột* | Text | x | Độ dài: 255 ký tư | Cho phép người dùng nhập tên cột |
| Bắt buộc | Checkbox | Mặc định Uncheck | Cho phép người dùng lựa chọn cột thông tin này có bắt buộc nhập hay không.
Mặc định không bắt buộc | |
Kiểu dữ liệu* | Droplist | x | Kiểu dữ liệu thời gian: Là kiểu dữ liệu cho phép người dùng khi nhập liệu chỉ có thể lựa chọn giá trị đã được cấu hình. Hệ thống cho phép người dùng lựa chọn kiểu dữ liệu cho cột thông tin:
Hệ thống mở Pop-up cài đặt cột tương ứng từng kiểu dữ liệu và mặc định giá trị "Kiểu dữ liệu" đã lựa chọn. | |
Thêm lựa chọn | Button | Chức năng cho phép người dùng thêm dòng để tạo mới giá trị lựa chọn | ||
Mã | Text | x | Độ dài ký tự trường "Mã": 10 ký tự Chỉ cho phép nhập chữ cái và số (không bao gồm các ký tự đặc biệt và khoảng trắng) | Cho phép người dùng thực hiện nhập mã giá trị cần tạo mới |
Tên | Text | x | Độ dài ký tự trường "Tên" : 255 ký tự | Cho phép người dùng thực hiện nhập tên giá trị cần tạo mới |
Xóa | Button | Cho phép xóa dòng đã tạo mới | ||
Hủy | Cho phép người dùng thoát khỏi màn mình thêm mới cột | |||
Áp dụng | Chỉ hiển thị khi nhập đầy đủ trường bắt buộc | Khi lưu hệ thống thực hiện kiểm tra:
|
3.4.3.6 Màn hình thêm mới cột - Kiểu dữ liệu Hộp chọn
Trường/Nút chức năng | Kiểu dữ liệu | Bắt buộc | Quy định | Mô tả |
|---|---|---|---|---|
| Mã cột* | Text | x | Độ dài: 10 ký tự Chỉ cho phép nhập chữ cái và số (không bao gồm các ký tự đặc biệt và khoảng trắng) | Cho phép người dùng nhập mã cột |
| Tên cột* | Text | x | Độ dài: 255 ký tư | Cho phép người dùng nhập tên cột |
| Bắt buộc | Checkbox | Mặc định Uncheck | Cho phép người dùng lựa chọn cột thông tin này có bắt buộc nhập hay không.
Mặc định không bắt buộc | |
Kiểu dữ liệu* | Droplist | x | Kiểu dữ liệu hộp chọn: Là kiểu dữ liệu cho phép người dùng khi nhập liệu chỉ có thể chọn hoặc bỏ chọn hộp chọn Hệ thống cho phép người dùng lựa chọn kiểu dữ liệu cho cột thông tin:
Hệ thống mở Pop-up cài đặt cột tương ứng từng kiểu dữ liệu và mặc định giá trị "Kiểu dữ liệu" đã lựa chọn. | |
Hủy | Cho phép người dùng thoát khỏi màn mình thêm mới cột | |||
Áp dụng | Chỉ hiển thị khi nhập đầy đủ trường bắt buộc | Khi lưu hệ thống thực hiện kiểm tra:
|
3.4.3.7 Màn hình thêm mới cột - Kiểu dữ liệu Tìm kiếm
Trường/Nút chức năng | Kiểu dữ liệu | Bắt buộc | Quy định | Mô tả |
|---|---|---|---|---|
| Mã cột* | Text | x | Độ dài: 10 ký tự Chỉ cho phép nhập chữ cái và số (không bao gồm các ký tự đặc biệt và khoảng trắng) | Cho phép người dùng nhập mã cột |
| Tên cột* | Text | x | Độ dài: 255 ký tư | Cho phép người dùng nhập tên cột |
| Bắt buộc | Checkbox | Mặc định Uncheck | Cho phép người dùng lựa chọn cột thông tin này có bắt buộc nhập hay không.
Mặc định không bắt buộc | |
Kiểu dữ liệu* | Droplist | x | Kiểu dữ liệu hộp chọn: Là kiểu dữ liệu cho phép người dùng khi nhập liệu có thể điền mã và hệ thống tự động gọi ra các thông tin liên quan đến dữ liệu người dùng đã nhập. Hệ thống cho phép người dùng lựa chọn kiểu dữ liệu cho cột thông tin:
Hệ thống mở Pop-up cài đặt cột tương ứng từng kiểu dữ liệu và mặc định giá trị "Kiểu dữ liệu" đã lựa chọn. | |
Danh mục | Droplist | x | Cho phép người dùng lựa chọn các danh mục đã tồn tại trên hệ thống để tìm kiếm | |
Khóa chính | Droplist | x | Chỉ cho phép nhấn sau khi lựa chọn Danh mục | Cho phép người dùng lựa chọn các trường thông tin thuộc danh mục đã lựa chọn Dữ liệu sẽ bị xóa nếu người dùng thực hiện thay đổi giá trị tại trường Danh mục |
Hủy | Cho phép người dùng thoát khỏi màn mình thêm mới cột | |||
Áp dụng | Chỉ hiển thị khi nhập đầy đủ trường bắt buộc | Khi lưu hệ thống thực hiện kiểm tra:
|
3.4.3.8 Màn hình thêm mới cột - Kiểu dữ liệu Kết quả tìm kiếm
Trường/Nút chức năng | Kiểu dữ liệu | Bắt buộc | Quy định | Mô tả |
|---|---|---|---|---|
| Mã cột* | Text | x | Độ dài: 10 ký tự Chỉ cho phép nhập chữ cái và số (không bao gồm các ký tự đặc biệt và khoảng trắng) | Cho phép người dùng nhập mã cột |
| Tên cột* | Text | x | Độ dài: 255 ký tư | Cho phép người dùng nhập tên cột |
| Bắt buộc | Checkbox | Mặc định Uncheck | Cho phép người dùng lựa chọn cột thông tin này có bắt buộc nhập hay không.
Mặc định không bắt buộc | |
Kiểu dữ liệu* | Droplist | x | Kiểu dữ liệu hộp chọn: Là kiểu dữ liệu hệ thống tự động hiển thị dữ liệu theo khóa chính đã được khai báo Hệ thống cho phép người dùng lựa chọn kiểu dữ liệu cho cột thông tin:
Hệ thống mở Pop-up cài đặt cột tương ứng từng kiểu dữ liệu và mặc định giá trị "Kiểu dữ liệu" đã lựa chọn. | |
Danh mục | Droplist | x | Cho phép người dùng lựa chọn các danh mục đã tồn tại trên hệ thống để tìm kiếm | |
Kết quả tìm kiếm | Droplist | x | Chỉ cho phép nhấn sau khi lựa chọn Danh mục | Cho phép người dùng lựa chọn các trường thông tin thuộc danh mục đã lựa chọn Hệ thống chỉ hiển thị những giá trị chưa được khai báo tạo mới cột Dữ liệu sẽ bị xóa nếu người dùng thực hiện thay đổi giá trị tại trường Danh mục |
Hủy | Cho phép người dùng thoát khỏi màn mình thêm mới cột | |||
Áp dụng | Chỉ hiển thị khi nhập đầy đủ trường bắt buộc | Khi lưu hệ thống thực hiện kiểm tra:
|
3.4.3.9 Màn hình thêm mới cột - Kiểu dữ liệu Nhóm cột
Trường/Nút chức năng | Kiểu dữ liệu | Bắt buộc | Quy định | Mô tả |
|---|---|---|---|---|
| Tên cột* | Text | x | Độ dài: 255 ký tư | Cho phép người dùng nhập tên cột |
Thêm cột | Button | Cho phép người dùng lựa chọn các cột đã được khai báo trong bảng Chỉ hiển thị các cột chưa thuộc nhóm nào Các cột được thêm mới sẽ được sắp xếp theo thứ tự thêm mới tương ứng từ trái sang phải (hiển thị ở bảng) | ||
Xóa | Button | Cho phép người dùng xóa cột khỏi nhóm đã khai báo. Sau khi cột bị xóa khỏi nhóm sẽ chuyển xuống vị trí cuối cùng của bảng nhập liệu | ||
Hủy | Cho phép người dùng thoát khỏi màn mình thêm mới nhóm cột | |||
Áp dụng | Chỉ hiển thị khi nhập đầy đủ trường bắt buộc | Cho phép người dùng lưu thông tin nhóm cột. Khi lưu hệ thống thực hiện kiểm tra:
|
3.4.4. Màn hình nhập liệu bảng dữ liệu được cài đặt
Trường/Nút chức năng | Kiểu dữ liệu | Bắt buộc | Quy định | Mô tả | |
|---|---|---|---|---|---|
| 1 | Cột | Button | x | Mặc định luôn có Cho phép người dùng lựa chọn thao tác:
| |
| 2 | Dữ liệu định dạng văn bản | Text | Độ dài ký tự: 5000 | Placeholder hiển thị theo cài đặt tại chức năng cài đặt bảng nhập liệu Bắt buộc nhập theo cài đặt tại chức năng cài đặt bảng nhập liệu | |
| 3 | Dữ liệu định dạng số nhập thủ công | Number |
| Placeholder hiển thị theo cài đặt tại chức năng cài đặt bảng nhập liệu Bắt buộc nhập theo cài đặt tại chức năng cài đặt bảng nhập liệu | |
| 4 | Dữ liệu định dạng số công thức | Number |
| Placeholder hiển thị theo cài đặt tại chức năng cài đặt bảng nhập liệu Bắt buộc nhập theo cài đặt tại chức năng cài đặt bảng nhập liệu | |
| 5 | Dữ liệu định dạng phần trăm nhập thủ công | Number |
| Placeholder hiển thị theo cài đặt tại chức năng cài đặt bảng nhập liệu Bắt buộc nhập theo cài đặt tại chức năng cài đặt bảng nhập liệu Hệ thống hiển thị % sau giá trị nhập | |
| 6 | Dữ liệu định dạng thời gian | Date Time | Độ dài ký tự: 16 | Placeholder hiển thị theo cài đặt tại chức năng cài đặt bảng nhập liệu Bắt buộc nhập theo cài đặt tại chức năng cài đặt bảng nhập liệu Hệ thống cho phép nhập liệu bằng 02 cách:
Hệ thống kiểm tra tính hợp lệ của định dạng | |
| 7 | Dữ liệu định dạng hộp chọn | Checkbox | Độ dài ký tự: 01 | Placeholder hiển thị theo cài đặt tại chức năng cài đặt bảng nhập liệu Bắt buộc nhập theo cài đặt tại chức năng cài đặt bảng nhập liệu Hệ thống cho phép người dùng: chọn, bỏ chọn. | |
| 8 | Dữ liệu định dạng lựa chọn | Droplist | Độ dài ký tự: 10 | Placeholder hiển thị theo cài đặt tại chức năng cài đặt bảng nhập liệu Bắt buộc nhập theo cài đặt tại chức năng cài đặt bảng nhập liệu Hệ thống cho phép người dùng lựa chọn giá trị trong list đã khai báo Hệ thống cho phép người dùng tìm kiếm theo tên các giá trị | |
| 9 | Dữ liệu định dạng tìm kiếm | Droplist | Độ dài ký tự: theo độ dài của cột Khóa chính và Được tìm kiếm được lựa chọn | Placeholder hiển thị theo cài đặt tại chức năng cài đặt bảng nhập liệu Bắt buộc nhập theo cài đặt tại chức năng cài đặt bảng nhập liệu Hệ thống cho phép người dùng lựa chọn giá trị trong danh mục đã khai báo Với các cột "Được tìm kiếm" hệ thống tự động hiển thị giá trị theo "Khóa chính" được nhập Định dạng dữ liệu sẽ được lấy theo cột trong danh mục | |
| 10 | Nút "Thêm hàng" | Button | Hệ thống thêm 01 hàng phía trên hàng được lựa chọn | ||
| 11 | Nút "Xóa hàng" | Button | Hệ thống xóa hàng được lựa chọn. | ||
| 12 | Nút "Xuất dữ liệu Excel" | Button | Hệ thống cho phép người dùng tải về dữ liệu tại thời điểm dưới dạng xlsx | ||
| 13 | Nút "Gán dữ liệu Excel" | Button | Hệ thống cho phép người dùng nhập liệu bằng cách gán dữ liệu excel. Biểu mẫu nhập liệu excel sẽ là biểu mẫu được xuất dữ liệu. |
3.4.5. Màn hình Pop-up xác nhận
STT | Field (Trường dữ liệu) | Type (Kiểu dữ liệu) | Required (Bắt buộc) | Validation (Quy định) | Description (Mô tả) |
|---|---|---|---|---|---|
Pop-up xác nhận hủy (hủy tạo mới bảng nhập liệu) | |||||
1 | Tôi chắc chắn | Cho phép người dùng thoát khỏi màn hình tạo mới mà không lưu thông tin. Trở về màn hình danh sách | |||
2 | Hủy | Cho phép người dùng thoát khỏi Pop-up xác nhận và trờ về màn hình Tạo mới | |||
Pop-up xác nhận xóa (xóa bảng nhập liệu) | |||||
1 | Tôi chắc chắn | Cho phép người dùng xác nhận xóa bảng nhập liệu. Hệ thống kiểm tra:
| |||
2 | Hủy | Tham chiếu tài liệu URD mục 2.11.4 | |||
Pop-up xác nhận tạo mới phiên bản | |||||
1 | Sao chép | Hệ thống hiển thị Pop-up tạo mới với đầy đủ thông tin được sao chép từ bảng nhập liệu được chọn | |||
2 | Hủy | Cho phép người dùng thoát khỏi Pop-up xác nhận và trở về màn hình đang thao tác | |||
3.4.6. Màn hình Chi tiết tạo mới biểu mẫu hồ sơ
STT | Field (Trường dữ liệu) | Type (Kiểu dữ liệu) | Required (Bắt buộc) | Validation (Quy định) | Description (Mô tả) |
|---|---|---|---|---|---|
Pop-up tạo mới hồ sơ | |||||
1 | Tên biểu mẫu* | Tham chiếu tài liệu URD mục 2.11.4 | |||
2 | Loại hồ sơ mời thầu* | Button | x | Cho phép người dùng lựa chọn danh sách bảng dữ liệu được quản lý tại danh mục "Cài đặt bảng nhập liệu" Hệ thống cho phép người dùng lựa chọn và tìm kiếm Hệ thống chỉ hiển thị những bảng nhập liệu trạng thái hoạt động. Sau khi lựa chọn Loại hồ sơ mời thầu, hệ thống gọi ra bảng dữ liệu đã được cài đặt. | |
3 | Lĩnh vực* | Tham chiếu tài liệu URD mục 2.11.4 | |||
4 | Loại gói thầu* | Tham chiếu tài liệu URD mục 2.11.4 | |||
5 | Loại dự án* | Tham chiếu tài liệu URD mục 2.11.4 | |||
6 | Xuất dữ liệu Excel | Tham chiếu tài liệu URD mục 2.11.4 | |||
7 | Nhập dữ liệu excel | Tham chiếu tài liệu URD mục 2.11.4 | |||
8 | Nút thêm cột | Bỏ nút chức năng thêm cột. Hệ thống mặc định lấy bảng dữ liệu theo trường Loại hồ sơ mời thầu | |||
9 | Nút Thêm dòng | Tham chiếu tài liệu URD mục 2.11.4 | |||
10 | Nút hủy | Tham chiếu tài liệu URD mục 2.11.4 | |||
11 | Nút áp dụng | Button | Chỉ cho phép nhấn khi nhập đủ các trường thông tin bắt buộc | Hệ thống kiểm tra trạng thái của bảng nhập liệu:
| |






















